Inspiration

The vision behind the Sunrise Simulator was the desire to transform mornings, making them more harmonious by mimicking the gentle rise of the sun. This natural approach to waking up aims to improve the overall well-being and productivity of individuals who struggle with jarring traditional alarms.

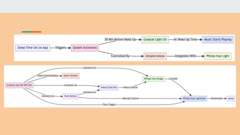
What it does

The Sunrise Simulator gradually illuminates the bedroom, replicating the natural sunrise to provide a gentle wake-up experience. It also serves as a smart lamp, responding to voice commands and manual adjustments for brightness and color, offering users a customizable morning routine.

How we built it

We harnessed the capabilities of an Arduino Uno R3, integrated with a WiFi module for connectivity. The hardware interfaces with the Philips Hue lighting system and leverages the Alexa voice assistant for control. The software components were crafted using the Arduino IDE and a custom mobile app was developed for a user-friendly interface.

Challenges we ran into

Accomplishments that we're proud of

We're particularly proud of the fluid integration between different technologies and the creation of a user interface that is both aesthetically pleasing and functional. Achieving a natural light progression that truly enhances the wake-up experience is a milestone for us.

What we learned

The project was a deep dive into IoT integrations, teaching us about the intricacies of hardware-software communication. We also gained insights into user experience design and the importance of iterative testing to refine our product.

What's next for Sunrise Simulator

Share this project:

Updates