We are Sunback Lumio, and we are far from being JUST builders, we are passionate, specialists, and knowledge thirsty. As a renowned and diverse group of friends, we've always been keen to build our future with our own hands through on-site experience just like HackMTY.
Our journey wasn’t easy. From delayed flights and 3 a.m. drama to unexpected culinary adventures across Monterrey, we faced every challenge with laughter, resilience, and collaboration. We brought with us not only our enthusiasm, but also our entire lab from Puebla: an entire soldering station, more than 2k electronic components that ranged from mere transistors to solar panels, and a whole 3D printing machine.
Furthermore, trying to fit in as such a diverse group was extremely tough, trying to match data analysis, electronics (IoT), and Machine Learning or CAD design was rough. Not many challenges had opportunities for all to pop off and exploit our excitement; however, we found a special place with Banorte. Smart cities gave us something more than just a challenge, it gave us an opportunity to innovate; plenty of people can bring more webpages, or more software for businesses, but not many can invent an entire business model involving all disciplines mentioned before.
Inspired by Telcel's successful business model, Sunback Lumio is a brand new credit card made for Banorte with an exquisite twist to promote not only sustainable and smart cities, but empowered and advanced ones. Our business model starts with a homeowner or renter who hasn’t been exposed to new technologies and spends a noticeable amount of their budget on electricity. This new credit card offers our users the opportunity to receive a brand new solar panel at the blink of an eye as soon as they open a credit card account at Banorte.
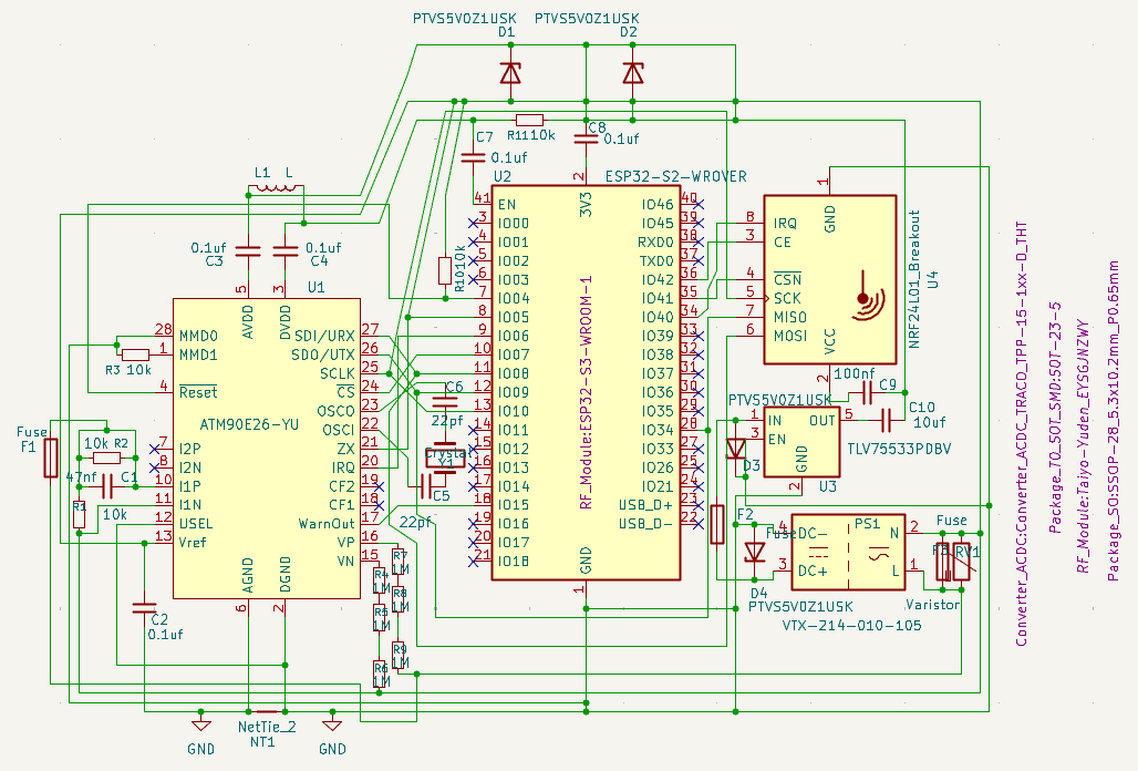
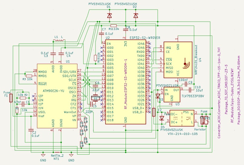
This new green side of Banorte offers the users an extensive amount of resources for efficiency, equipping the user's house with several non-intrusive sensors including a sensor for water current and a Non-Intrusive Load Monitoring electricity gadget, all powered by ESP32 & Raspberry Pi-based IoT devices, in order to give our users tips and data for a better and greener future.
This IoT efficiency system makes our clients' houses smarter, safer, and way cheaper. If that wasn't enough, the solar panel is completely free and grants electrical autonomy by day one after installation. However, the client has to reach a certain cashback monthly threshold, and the entirety of the surplus made by the panel goes for the payment of it until the completion of payment, making it almost unnoticeable for the user who enjoys discounts and free electricity while Banorte uses the interest money and annual fee to pay for green projects that foster integrity while enjoying the fiscal benefits that come along with them. PYMES, on the other hand, are set up for "green signatures" given by Banorte or governmental institutions, incentivizing users' potential outreach by offering major cashback on partner institutions.
For the development process, we first made an exhaustive research of Banorte as a financial institution and all the services they offered in order to fully understand and grasp the concept of how finance and innovation can grow together. Afterwards, we divided ourselves into two groups: Engineering and Analysis, and proceeded to start building the electronic models and designing the webpage and dashboards required.
We all learned here, and we are proud of it. We are young, third-semester students, and for most of us, this is our first-ever hackathon and a major privilege for it to be the biggest student-led in Latin America. Therefore, we all had something in mind we wanted to learn. For instance, Ana Patricia learned with hands-on experience how to build a functional and wonderful webpage with HTML, JavaScript, and Cloud. On another hand, Maximilien was able to polish his knowledge in CAD-aided electrical design and make use of software such as KiCad to design the NILM sensor. None of us had previous experience in software development or related events; nonetheless, we were able to learn through projects and pull off one of our proudest projects.
After everything we went through over these wonderful 36 hours of work, we know what we want for our future and the future of our ideas. Sunback Lumio is a fully profitable and socially impactful business model that has many expansions in its way, from Machine Learning applied to our electrical sensors for better understanding of wasteful habits, to the incentive scheme of the development of a fully funded R&D group backed by Banorte in the field of photovoltaic panels, which could reduce foreign outsourcing of technology and make Sunback Lumio completely self-sufficient.
As THE geographically privileged country of the world, the future of our energy is here, in the sun that showers us daily. “Your energy, your equity, your future" is with us, Sunback Lumio.
Built With
- css
- html
- javascript
- kicad
- onshape
- python
- shapr3d

Log in or sign up for Devpost to join the conversation.