Inspiration

Sensei was born out of confusion from hours of staring at lecture slides, copy-pasting them into AI bots, and watching endless YouTube tutorials. Scrolling through boring slides, AI chats, and videos wasn’t working. Sensei is the one that does all that monotonous work for you, turning your notes into clear explanations, structured key topics, and quizzes in an instant.

What it does

Sensei takes your lecture slides and turns them into an interactive study experience. You upload a PDF or a YouTube link, and Sensei automatically:

  • Highlights key concepts directly on your slides/notes
  • Generates clear explanations for confusing topics
  • Creates personalized quizzes with feedback for right and wrong answers
  • Connects related topics across slides so everything finally clicks

How we built it

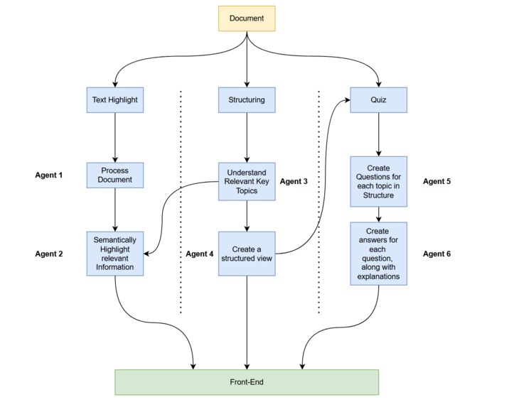
We built Sensei using a modular pipeline, broken into three phases:

  1. Data Processing
  2. Multi-Agent Workflow
  3. Text Output conversion to intractable front-end

Data Processing

  • User's PDF Notes are processed for text extraction and chunking
  • Embedding are created along with Vectors, stored for efficient retrieval
  • RAG engine interprets the vectors and ranks relevant chunks

Multi-Agent Workflow

  • Agents from Google ADK are deployed on various tasks to create intuitive workflows.
  • Text Highlight Task: Agents take document as input and highlight the specified topics, working in tandem with Structuring and Explanations.
  • Structuring

RAG-VECTORIZATION

  • We parse each PDF using PyMuPDF and split the text into semantically meaningful chunks, storing metadata like page numbers and text positions for precise highlighting. -Each chunk is converted into a dense vector embedding using Gemini Embeddings, capturing semantic meaning instead of surface-level keywords. -All embeddings and metadata are stored in ChromaDB for fast, accurate nearest-neighbor retrieval.

Challenges we ran into

-Version control became a major hurdle as multiple branches diverged quickly, leading to merge conflicts, broken imports, and mismatched dependencies across the back end and front end. -On top of that, our planned overlay pipeline ran into technical blockers around window persistence, event capturing, and cross-platform rendering the architecture required deeper OS-level hooks than we could implement in the time frame. -In the front end, we hit issues with asynchronous data flow, state hydration, and component rendering order, which caused delays in piping RAG results into the UI. Integrating file uploads, chunking feedback, and real-time model outputs required several refactors to stabilize the system.

Accomplishments that we're proud of

We successfully shipped a fully functional site for the final demo, complete with PDF ingestion, text chunking, embeddings, Google SDK–powered processing, RAG retrieval, explanations, and quizzes. We overcame multiple pipeline and frontend issues, optimized the backend logic, and delivered a smooth product experience within the hackathon window.

What we learned

We learned how to integrate Google’s Agent Development Kit (ADK) along with their Gemini models and learn to design strong prompt-engineering patterns for consistent outputs, while debugging frontend–backend communication. Overall, we came away with a deeper understanding agentic development and how to structure and ship a reliable AI workflow under tight deadlines. On top of that, we learned how to effectively use version control with git in a fast-paced project, such as managing branches, resolving merge conflicts, and keeping the codebase stable with multiple features shipped in parallel on seperate branches. We also gained hands-on experience with PDF processing, text chunking, embeddings, and building a functional a Retrieval Augmented Generation pipeline.

What's next for Sensei

We want to keep building Sensei far beyond this weekend. The plan is to refine what we built, add the features (e.g video + audio generation) we couldn’t ship in time, and one day turn it into a real platform students can rely on every day. In the long run, we’d love to work with universities directly, providing a learning platform to both professors and students, that uses AI effectively to learn, making it clearer, faster, and less overwhelming. Sensei started as a small hackathon idea, but we genuinely believe it can grow into something that helps a lot of people.

Built With

Share this project:

Updates