Project Reflection: Creating a Holistic Learning Companion
Inspiration
As the leader of our hackathon endeavor, my inspiration stemmed from a burning passion to revolutionize education and support systems for students, especially those in underserved communities. The vision of crafting a comprehensive learning companion, seamlessly blending academic aid, career guidance, and mental wellness tools, embodied our collective commitment to wield technology as a force for positive societal change.
The spark ignited when we acknowledged the gaping disparities in access to quality education resources. Our motivation became crystal clear: every student, irrespective of their geographical constraints, deserved a personalized, empowering companion to navigate their academic and personal journey.
Learning Experience
Embarking on the journey of crafting this web app was an enlightening odyssey for our entire team. Here are some pivotal takeaways:
Interdisciplinary Collaboration:
Working on this project has been a great opportunity to collaborate with people from different backgrounds and areas of expertise. Team members bring skills in areas like data science, machine learning, web development, and design, all of which combine in complementary ways to create the best possible solution. Seeing how different disciplines contribute distinct yet interconnected pieces that come together into a cohesive whole has expanded my thinking and helped me gain a broader perspective. Interdisciplinary collaboration brings a more holistic approach, and I'm grateful to be part of a team that harnesses the power of diverse talents and perspectives working in tandem.
User-Centric Design:
Designing with the user in mind became our mantra. We learned to empathize with our end-users, decipher their needs, and sculpt an interface that was not just seamless but also a delight to navigate.
Innovation in AI:
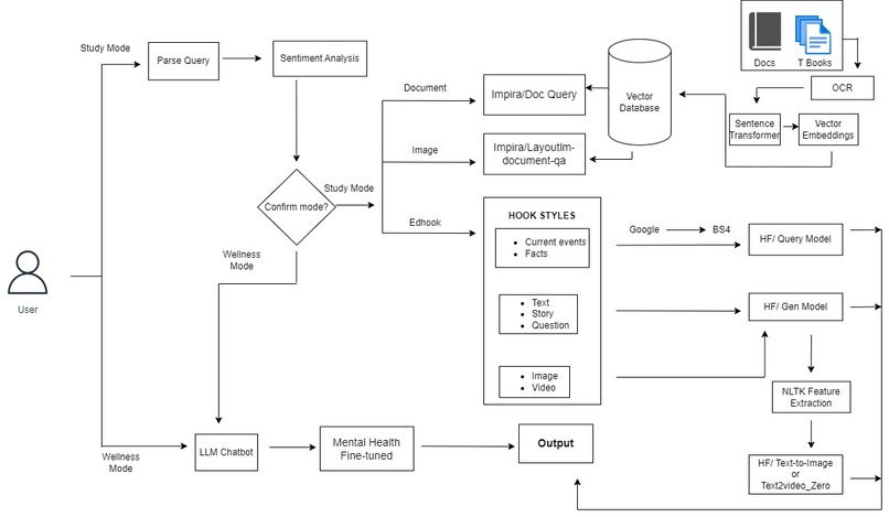
Our foray into AI, particularly in generating study material hooks, pushed the boundaries of what we thought was possible. We experimented with models for text-to-image, and text-to-video, and harnessed external APIs, showcasing the immense potential of AI in transforming educational content.
Ethical AI:
One of the most important aspects of developing our mental health chatbot was ensuring it was designed and used in an ethical manner. This led to many thoughtful discussions within our team around topics like privacy, data security, informed consent, and how to ensure our AI technology does more good than harm. We wanted to create a resource that genuinely helps people, not one that could potentially cause distress. So we paid close attention to ethical AI principles and responsible innovation best practices when building the chatbot. Ensuring our technology is benevolent, not just intelligent, has been a guiding light throughout the project. As a team member, participating in these crucial conversations around ethically utilizing AI for mental health has been extremely valuable and insightful.
Project Development
Tech Stack:
Our arsenal included Streamlit for the front end, seamlessly integrated with a data science/ML platform provided by IBM. Leveraging transformers for natural language processing and tapping into external APIs fortified our technological stronghold.
Iterative Development:
This project utilized an agile and iterative development approach. We began by:
Building a minimum viable product (MVP) - the simplest possible version of the chatbot that demonstrates the core functionality and value. This allowed us to get early feedback and identify areas for improvement.
Gathering real-time user feedback - We tested the MVP with real users to get their feedback, suggestions, and comments on how to improve the chatbot's performance and usability.
Conducting rigorous testing - We performed unit, integration, and end-to-end testing at every stage to identify and fix bugs, errors, or inconsistencies in the chatbot's responses.
Refining and improving the product - Based on user feedback and testing results, we made enhancements to the chatbot's machine learning models, natural language processing capabilities, response patterns, and front-end interface.
Repeating the process - We released new versions of the chatbot with improvements, gathered more user feedback, tested again, and further refined the product. This allowed for a steady progression of functionality and performance.
This iterative development cycle of MVP -> Feedback -> Testing -> Improvement -> Releasing new version enabled us to continuously enhance the chatbot based on real-world usage. It helped validate our product hypotheses early, avoid building unnecessary features and ensure we were creating something users genuinely needed.
Data Utilization:
Smartly leveraging public datasets—ranging from mental health statistics to transcribed career guidance talks—we fine-tuned our models with real-world data, ensuring our solutions were accurate and relevant.
Challenges Faced
Integration Complexity:
Integrating a plethora of features, from AI-driven chatbots to image and video generation, threw us challenges in abundance. Yet, meticulous planning and constant refinement allowed us to orchestrate these diverse components into a symphony of seamless functionality.
Ethical Considerations:
Navigating the ethical labyrinth, especially in mental health applications, was a daunting task. We steered through discussions on user consent, data privacy, and the responsible deployment of technology, ensuring our creation was not just cutting-edge but also morally unassailable.
Learning Curve:
For many in the team, stepping into the realm of new tools and technologies was akin to navigating uncharted waters. However, what seemed like a learning curve quickly transformed into a playground for skill development and mutual support within the team.
Elevator Pitch
We have created an AI-powered learning companion that aims to revolutionize how students learn and grow in a holistic way. Current education lacks personalization and emotional support for students. Our solution tackles this by combining three key functions into one AI chatbot: a study buddy that generates personalized study materials to improve learning, a career mentor that provides guidance on career options and skills, and a mental wellness guide that offers tailored stress relief tips and empathetic support. By integrating these functions, we have created a proactive and holistic learning companion that actively seeks to understand students' needs, interests, and challenges and then tailors its responses accordingly. The result is that students have an AI friend who empowers their learning by generating engaging study materials, guiding their career journey, and providing much-needed emotional support - all in one place. We believe this holistic and personalized approach can revolutionize how students learn and grow by eliminating the shortcomings of current education systems while proactively meeting the diverse needs of today's students. We would appreciate your feedback and partnership in bringing this vision to life as every student deserves a learning companion that exceeds their expectations.
Built With
- beautiful-soup
- hugchatapi
- huggingface
- ibmzlinuxone
- impala
- python
- python-package-index
- runwayml
- stablediffusion
- streamlit

Log in or sign up for Devpost to join the conversation.