Personal Overview
As an engineering student myself, the courseload and staying on top of my assignments can get challenging. Apps such as Notion, Google Calendar, and ChatGPT have all been a great help in ensuring I am staying organized through such a stressful time. I wanted to create an app, StudyMemo, that would combine all the features I loved into one.
Learning Process
Working as a sole member whilst being a self-proclaimed perfectionist, it was a learning curve having to learn, brainstorm, and create a final prototype in 24 hours. Although, through 4 hours of sleep and helpful YouTube tutorials, I was able to create a prototype reflecting not only my original ideas, but my immense amount of time spent on it.
Building Process
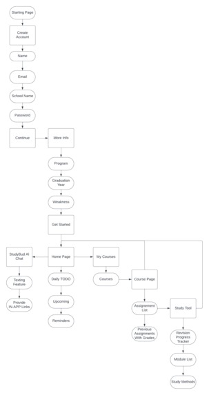
Knowing the things I loved the most about each of those apps, I found that listing down those features and creating my own subsections to organize them on StudyMemo was helpful. I also curated my main colour scheme to follow a light blue which has been "scientifically proven to boost productivity" link. Once those were established, I moved on to the low-fidelity sketch wireframe. Mine wasn't as intricate as I generally wanted to provide a framework and move on to the final wireframe as quickly as I could.
Challenges
As mentioned before, working by myself on a foreign application with a 24-hour time frame was very stressful. I found that many of my designs didn't flow together and they were clashing. For example, one page would have similar rectangular curved edge shapes whereas the next was all sharp corners. I overcame this challenge by jotting down on a sticky note all the collective features such as font, font size, shape, etc. to ensure flow throughout.
Built With
- canva
- lucidchart
- mockflow
Log in or sign up for Devpost to join the conversation.