Inspiration
As the Curium team, we aimed to enhance student experiences by reflecting on our own needs. We recognise that gender diverse individuals in STEM are often underrepresented in tech and educational environments, leading to feelings of isolation and discouragement. Learning is inherently social, and we believe that studying together can significantly reduce these feelings.
That’s the inspiration behind StudyBuddy. Our mobile app/web app is designed to motivate all students, with a special focus on empowering women in STEM, by fostering friendly competition and collaboration. By allowing users to log their study hours and connect with peers who share similar goals, we gamify the studying process and enhance productivity.
We believe that StudyBuddy can help build strong connections among students, ultimately enriching their learning experience.
What it does
StudyBuddy gamifies studying and enhances how students track their progress. The app features a stopwatch that users can start and stop to log their study hours. This data is compiled into their overall study logs, allowing users to see how their efforts rank against their peers within various groups—whether that’s a classroom, a study group of friends, or a supportive community of gender-diverse individuals.
Users input their information, such as gender, degree program, and weekly study goals, directly into their profile page. This enables StudyBuddy to match them with others who have similar study patterns and objectives.
The app fosters community by allowing users to see who is excelling and who might need encouragement. This visibility enables peers to support each other, offering sympathy and motivation when needed. To keep users engaged, StudyBuddy includes a leaderboard where they can monitor their productivity and see how they stack up against others in their study group.
How We Built It
Brainstorming
We began by brainstorming ways to enhance the student experience, generating a variety of ideas. After gathering unbiased feedback from three individuals, we ultimately decided to develop the StudyBuddy app.
Design
On the Friday evening before development, we collaborated in Figma to create our designs. You can view our design mockups here: Figma Design Link.
Frontend
We built our app using Expo and React Native, using our designs to create functional pages. The frontend makes requests to the backend server as needed; for example, it uses a POST request to fetch a user's logged study hours from the database for display within the app.
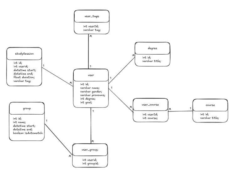
Database
To organise our data, we created ERD diagrams that mapped out the relationships between tables. We chose SQLite for our database because it’s locally stored, eliminating the need for cloud hosting and simplifying the setup process.
Server
We used an Express server that connects to our SQLite database. The server features multiple routes, including GET and POST requests, to interact with the database. The frontend is it's only client.
Deployment
We deployed both the server and database on Render using a paid tier option. The React Native frontend was deployed using Expo Application Services.
Challenges we ran into
expo-sqlite Library Issues
We encountered problems with the expo-sqlite library, which didn't work with an existing SQLite database. This led to significant time wasted in troubleshooting. As a workaround, we ended up writing a Node server to manage our backend needs.
Deployment Challenges
While deploying the Node server on Render, we faced limitations with the free tier, which caused the server to go down every 15 minutes. To avoid time constraints, we decided to upgrade to a paid tier.
Learning New Technologies
We had to quickly learn and adapt to several new technologies, including React Native, Node, Express, SQLite, and Expo, which added to our workload and time used.
Time Constraints
The time constraint impacted our decision making in our development process and created some pressure.
Compatibility Issues
RMIT's internet was not compatible with running Expo, which took time to debug and forced us to use our personal mobile data to run our application.
Accomplishments that we're proud of
We are proud of several accomplishments from our project. Throughout the process, we gained knowledge on new technologies such as, integrating the server, database, and front end, allowing us to experience the entire development process. We also explored numerous new tech experiences such as, deploying the front-end React Native app to Expo Application Services and the server to Render, which was complex but very fulfilling. Our team member Ikram also dedicatedly sacrificed her concert plans to focus on our hackathon project, demonstrating her commitment to our team!
What we learned
While developing, we worked with new technologies, such as React Native, Node, Express, SQLite, and Expo, which allowed us to skill build. As a team, we improved our time management abilities by implementing time-blocking techniques, allowing us to stay organised and focused. Most importantly, we learned the importance of teamwork and communication; understanding each other’s strengths and perspectives was vital to our success.
What's next for Study Buddy
We'd like to understand about how we can keep on supporting community within this application. This could mean adding chats or reactions to send to fellow peers when they are more productive or need cheering up!
Built With
- axios
- cors
- expo.io
- express.js
- react-native
- render
- sqlite
- typescript
Log in or sign up for Devpost to join the conversation.