Inspiration :: During Covid-19 crisis, maximum numbers of persons are doing Work from home, also children are doing Schooling from home. Maximum schools send students classes videos, assignments through whats up/ youtube or any other digital platform. But they are not able to manage each student profile. Maximum schools are updating Student profile, curricular, Leave Request on paper and some are updating in excel sheet manually. Hence we can provide support such schools to track student Academics.

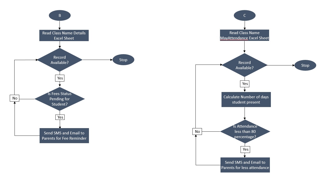
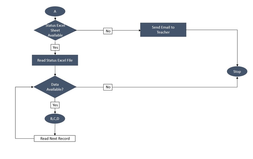
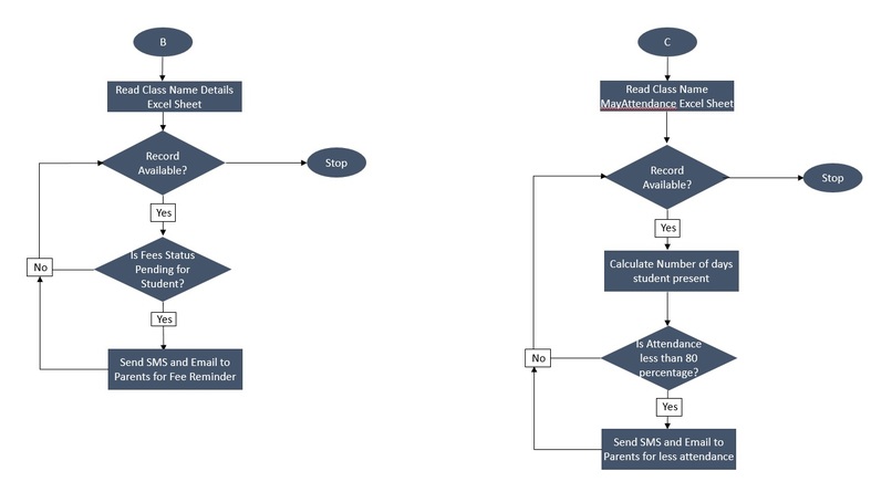
What it does :: Software can read the Student data through excel file or database and then calculate attendance percentage for each student. If attendance is less than 80% for a month drop a mail and send SMS to Parents for less attendance.

Software can read the marks for each student and send the subject wise result to parents over email and SMS.

Software can check if fees is pending for any student and send reminder mail and SMS to parents to submit fees and maintain Reminder count.

How I built it :: Used AA2019 & Python

Challenges I ran into :: I was not sure how to send SMS online and how different graphs can be plotted using Python libraries.

Accomplishments that I'm proud of :: We can help number of government or other private schools which are not able to afford School Administrative Software and can help them to maintain academic tracker for student.

What I learned :: I learned about AA2019 and number of new things in Python.

What's next :: Whatever we do for one school, can be used for other schools also. We can also plan some Inter school tournaments and use this data to select best student among schools.

Built With

Share this project:

Updates