Inspiration
I've found out about Starlight during my previous work experience and I immediately realised how huge use cases it has, and for some reason still not enough people knows about it. Outputting an API-based, ZK App based just on a Solidity contract with "secret" keywords? Insanely impressive.
What it does
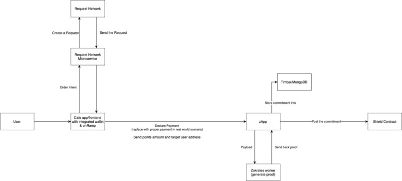
It’s a prototype of a Café ordering app where customers order coffee with a card/fiat and it gets converted to crypto, by a mock “onramp”.
Upon a completed Payment Request, the users can claim loyalty points.
The state of the points is saved in a Zero-Knowledge way on the blockchain, leaving no way for external observers to know anyone’s balances and make estimates about the Café’s turnovers.
How we built it
Wrote a special contract and transpiled it to a "zApp" with Starlight
Used Request Network's SDK to create the right "payee" and "payer" entities and work with those.
Additional:
Applying for a bounty from Request Network Bounty payment address: 0x60D4496FfaeF491e6BE88D55dcB511F513390486
Challenges we ran into
Dockerizing everything, especially with an already existing Docker Compose configuration of the zApp. We had to add the RN Microservice and the front end there - and still make sure they could co operate with each other.
Accomplishments that we're proud of
Finishing it on time! :)
What we learned
We've learnt how to work with a new Web3 SDK, and brushed up on the Docker skills. There are 9 containers in this app!
Built With
- docker
- express.js
- javascript
- requestnetwork
- solidity
- starlight
Log in or sign up for Devpost to join the conversation.