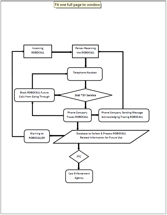
The FTC ROBOCALL CHALLENGE, which is clearly intended to stop abusive ROBOCALLS and help people to gain control over their telephone can be successfully fulfilled using the technology that is already in use throughout the telecommunications industry and ubiquitously present on every telephone device as a built-in feature. It is called the *57 Service!
Log in or sign up for Devpost to join the conversation.