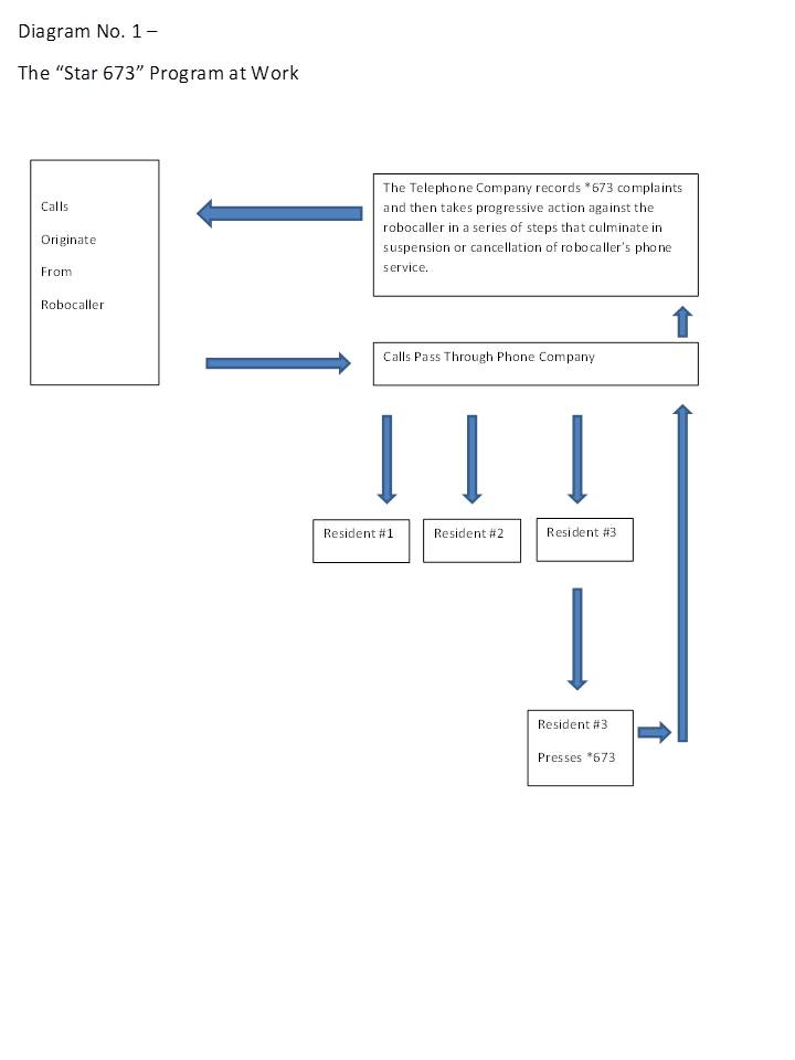
This solution uses statistics to pinpoint robocalls and then uses a telephone feature code to warn the source of the calls that service may be suspended or cancelled.
Updates Thomas Delury started this project — Mar 21, 2014 06:05 PM EDT Leave feedback in the comments! Log in or sign up for Devpost to join the conversation.
Thomas Delury started this project — Mar 21, 2014 06:05 PM EDT Leave feedback in the comments! Log in or sign up for Devpost to join the conversation.
Log in or sign up for Devpost to join the conversation.