Inspiration
At mixMotion, the company at which I interned over the summer, the Arduino Uno board was frequently used to rapidly prototype new ideas and projects. The Uno was also used in permanent installations. As more and more Arduinos were reserved for permanent or semi-permanent uses, another order had to be placed to buy more Arduinos. However, I realized that a circuit can be designed that retains all the functionality necessary for our purposes while cutting down on cost.
What it does
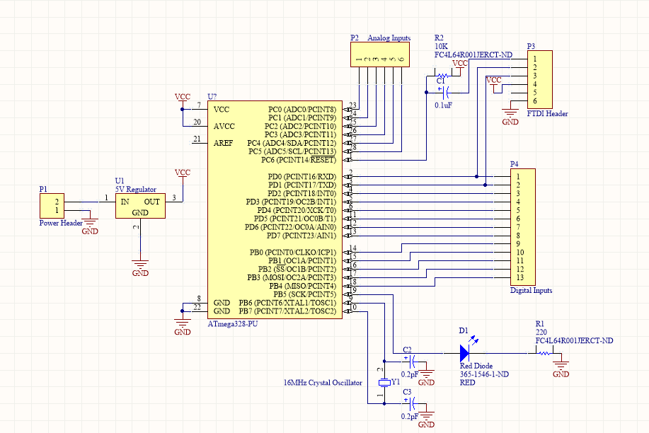
The circuit that I built replaced the Arduino Uno Board. Though all of the input and output pins remained, the circuit was stripped of all excess components that weren't necessary to reduce cost. In the end, I created a board that cost less than one third of the Uno, was much more compact, yet was seamlessly used to replace the Arduino.
How I built it
At the brain of the circuit was an ATMega 328 microprocessor, the same one used in the Arduino Uno. By burning the Uno bootloader onto the ATMega 328, the microprocessor could be controlled using firmware in the form of an Arduino sketch, making developing firmware extremely simple. I added an LED and resistor on the 13th pin, just as the Uno board has.
To upload sketches to the ATMega chip, I used an FTDI chip to make Serial communication between the computer and chip possible. This way, the chip was able to receive and send bytes of information from and to the computer.
PCB IN PROGRESS
Built With
- arduino
- atmega328
- circuit-design
- microcontroller
- pcb

Log in or sign up for Devpost to join the conversation.