Sprintflow AI

Inspiration

The inspiration for Sprintflow AI came from a desire to solve the major pain points inherent in the modern software development lifecycle (SDLC). While tools like Jira and Confluence are essential, the manual administrative work required to maintain them often becomes a burden. Product Managers dislike writing endless Jira tickets, Developers hate manually updating workflows, and release notes are frequently rushed and error-prone.

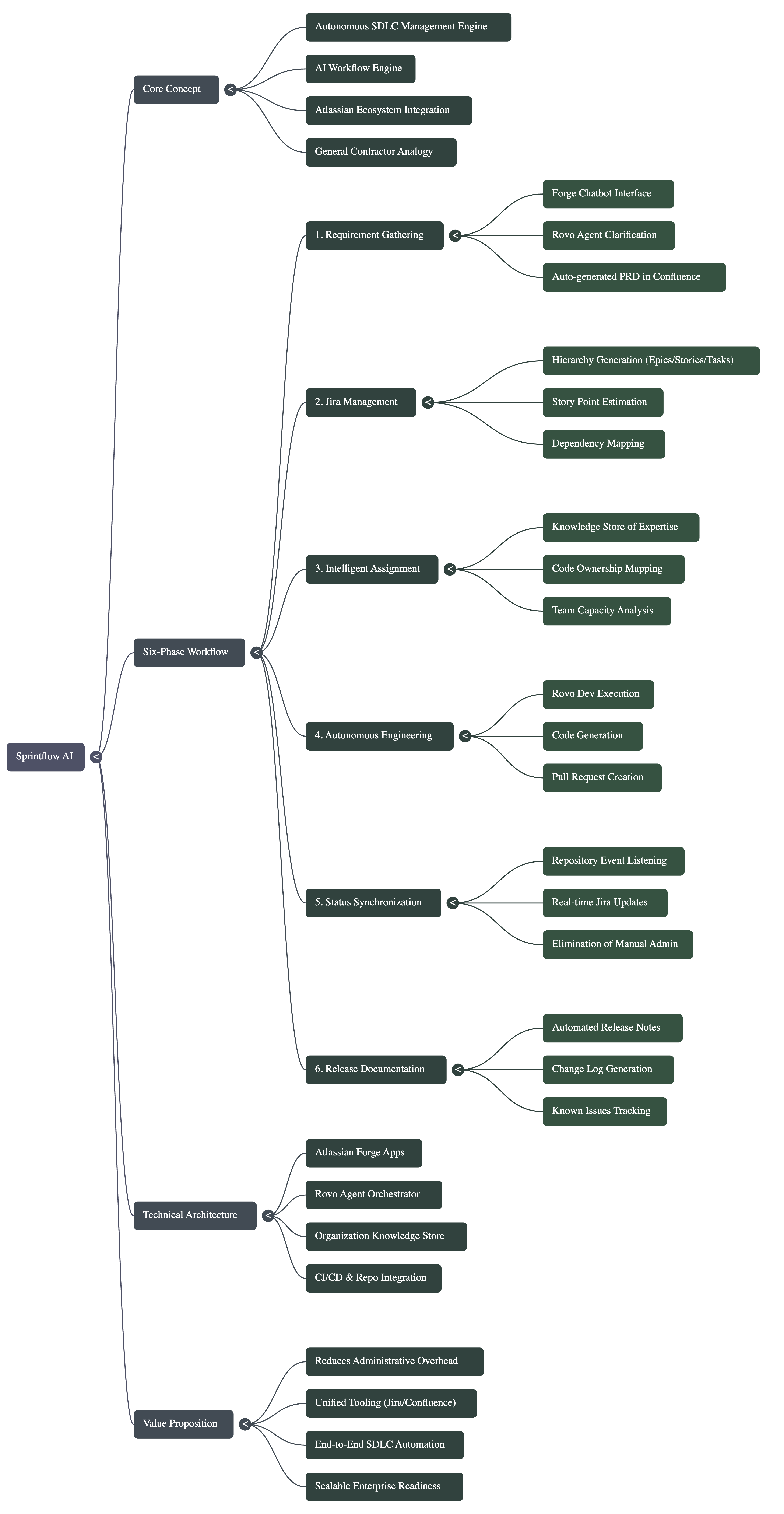
We wanted to move beyond simple chatbots and build a comprehensive Autonomous SDLC Management Engine. The vision was to create a system that acts like a General Contractor—taking a rough idea and automatically coordinating planning, execution, and release—effectively closing the SDLC loop from idea to production.


How We Built It

Sprintflow AI was architected not as a standalone tool, but as an orchestration layer embedded directly into the enterprise ecosystem teams already use and trust.

Core Formula:

Sprintflow AI = Autonomous SDLC Manager for Atlassian

The system is built using Forge apps for user interaction and Rovo Agents for orchestration and reasoning. We designed a six-phase autonomous workflow:

1. Conversational Interface

A Forge-based chatbot allows users to describe features in natural language (e.g., “Build fraud detection”). The Rovo Agent engages the user to infer personas and requirements, then auto-generates a Product Requirements Document (PRD) in Confluence.

2. Jira Automation

Once the PRD is approved, the agent parses it and automatically generates a complete Jira hierarchy, including Epics, Stories, and Tasks, along with story points and dependencies.

3. Intelligent Assignment

We implemented a Knowledge Store that captures team modules, code ownership, and developer expertise. This allows the system to intelligently assign tickets to the most appropriate teams and individuals.

4. Engineering & Sync

Rovo Dev reads Jira tickets and generates actual code along with Pull Requests (PRs). We also built a listening engine that syncs repository events—such as PR merges—back to Jira, eliminating the need for manual status updates.

5. Closure

Release notes and change logs are automatically generated by scanning completed PRs and resolved Jira tickets, removing last-minute documentation effort.


What We Learned

We learned that true automation requires organizational intelligence. Generating code alone is not enough—the system must understand ownership, accountability, and team structure. This insight led to the creation of the Ownership & Assignment phase, which makes Sprintflow AI enterprise-ready.

We also learned that the real strength of the project lies in its deep alignment with the Atlassian ecosystem. By leveraging Forge and Rovo, we transformed existing tools into a proactive execution engine rather than a passive tracking system.


Challenges Faced

One of the primary challenges was balancing a realistic MVP with a long-term, ambitious vision. We had to carefully separate essential functionality from future enhancements to ensure execution feasibility.

  • Logic Complexity: Moving from static assignment rules (module-to-team mapping) to an advanced vision where the system learns organizational behavior over time.
  • Integration Depth: Building reliable status auto-sync between repository events and Jira workflows to truly eliminate manual Jira updates.
  • Phased Rollout: Structuring the roadmap to focus immediate value on the core MVP—Chat to PRDs and PRDs to Jira—while deferring advanced features like predictive sprint planning to later versions.
Share this project:

Updates