SPORTSΩmegaPRO - Manna Maker Cognitive OS™️
Tagline: Engineering Strategic Curiosity for a New Era of Intelligence
Elevator Pitch: The Manna Maker Cognitive OS™, live at sportsomega.com, powers the PRO-tier Ωmega Scouting Dossier with a Google Cloud ADK-orchestrated, multi-agent AI. It transforms chaotic data into predictive, narrative-driven intelligence, scalable from sports to geopolitics, finance, and beyond. This isn’t just analysis—it’s a universal strategic engine.
IMMEDIATE VALIDATION & LIVE SHOWCASE
- 🌐 Standard Tier (Live App): Visit sportsomega.com and click "View Details" on any match to access Perplexity-powered foundational insights. This is the baseline.
- 🌐 PRO Tier (Blueprint): Experience the Manna Maker’s elite logic at https://pro-9wil.onrender.com, optimized for Google Cloud ADK.
- 📹 Demo Video: Watch the Manna Maker in action here.
Inspiration
Sports analytics is stuck, drowning in data but starved of imagination. It misses the spark of elite human intuition—anticipating momentum shifts, psychological edges, or hidden tactical nuances. We envisioned an AI that operates like a digital 007: a relentless inquisitor, asking non-obvious questions and crafting predictive narratives from chaos. Built on Google Cloud’s Agent Development Kit (ADK), the Manna Maker Cognitive OS™ evolves our Perplexity AI free tier into a PhD-level intelligence platform, live at sportsomega.com.
What It Does
The Manna Maker powers a two-tiered ecosystem:
- Standard Tier (Live): Perplexity AI-driven "AI Analyses" on every match card at sportsomega.com, delivering foundational expertise.
- PRO Tier (Beta): The Ωmega PRO Scouting Dossier, activated via a single button, generates elite intelligence reports in 90-115 seconds, featuring:
- 📜 Executive Narrative: A compelling, story-driven matchup synthesis.
- ♟️ Tactical Battlegrounds: Key mismatches and strategic leverage points.
- 💎 Hidden Gem Insights: Overlooked, game-changing factors.
- 🎯 Actionable Predictions: Precise forecasts with transparent confidence scores.
The PRO blueprint, live at https://pro-9wil.onrender.com, showcases the end-to-end logic, ready for Google Cloud ADK integration.
How We Built It
The Manna Maker is a modular, Google Cloud ADK-native architecture powered by Google Gemini and a proprietary Version 3.5 Modular Cognitive Workflow, inspired by quantum attunement and chaotic navigation theory.
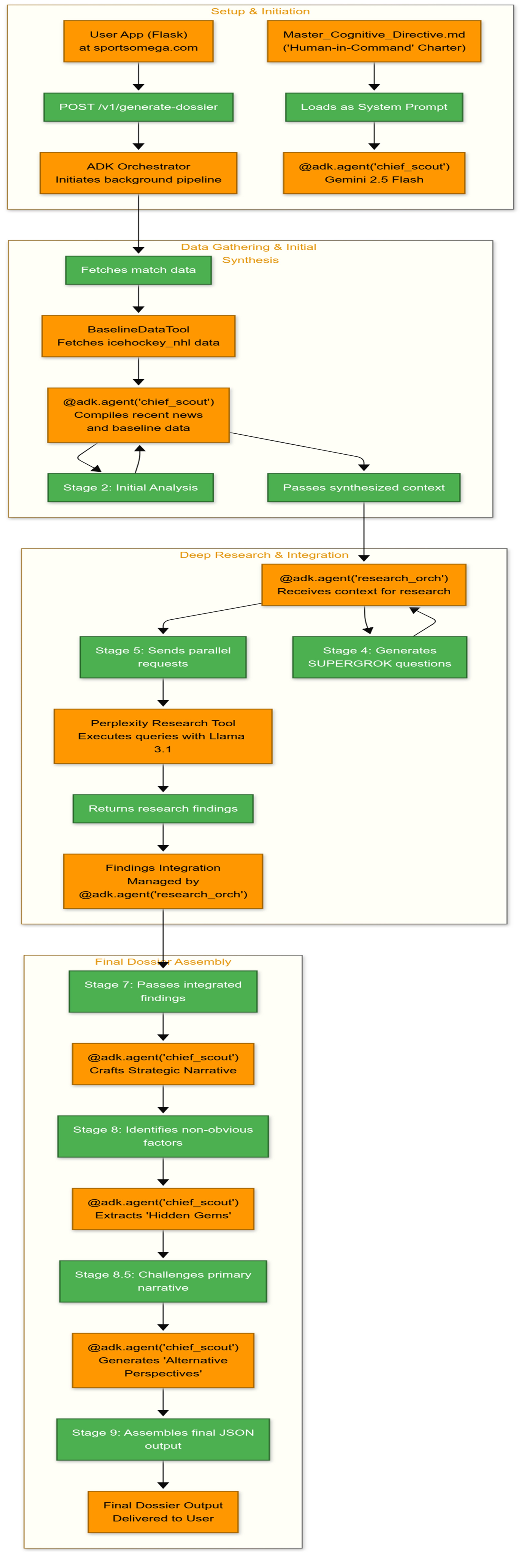
1. Version 3.5 Modular CSMP
The Chief Scout Master Prompt (CSMP) orchestrates 10 specialized stages:
- Stage 4: SUPERGROK™ Inquiry: Gemini generates non-obvious, strategic questions (perplexity_query_to_run), exploring vast possibility spaces like a quantum superposition of insights.
- Stages 5-6: Cognitive Refinement Loop: Perplexity AI processes SUPERGROK queries, and Gemini iteratively refines findings, navigating chaotic data to uncover leverage points.
This modular design slashes token usage by 35-45%, enabling rapid dossier generation and scalability.
ADK Architecture Diagram:

2. Google Cloud ADK Integration
- ChiefScoutAgent: Gemini-powered, executes CSMP logic and maintains analysis state.
- Tools: PerplexityResearchTool (SUPERGROK queries), BaselineDataTool (context fetching).
- Orchestration: FastAPI endpoint (/api/dossier/generate) handles concurrent requests asynchronously.
3. Tech Stack
- Core: Manna Maker Cognitive OS™️ (Proprietary Multi-Agent Framework)
- Framework: Google Cloud Agent Development Kit (ADK)
- AI: Google Gemini, Perplexity AI
- Backend: Python 3.11+, FastAPI, Uvicorn, Render.com, Docker
4. Lineage
Evolved from our Perplexity AI Hackathon project (devpost.com/software/sportsomega), where we built a custom ADK, fueling expertise for Google Cloud ADK.
Challenges
Turning an LLM into an active, curious analyst was daunting. Standard prompts lacked depth, so we engineered the Version 3.5 CSMP from scratch, ensuring coherence across 10 stages via ADK orchestration.
Accomplishments
- 💡 Modular Framework: Version 3.5 CSMP sets a new benchmark for scalable AI reasoning.
- 🧠 Engineered Curiosity: SUPERGROK drives Gemini to uncover non-obvious insights.
- ✅ Live Ecosystem: Standard tier (sportsomega.com) and PRO blueprint (pro-9wil.onrender.com) prove real-world viability.
- 🔄 Efficiency: Stage-specific prompts cut processing time by 35-45% and enable A/B testing.
What We Learned
- Modularity Boosts Quality: CSMP enhances maintainability and performance.
- Orchestration is Critical: ADK ensures seamless agent-tool integration.
- Curiosity is Engineerable: SUPERGROK unlocks emergent, strategic insights.
- Stateful Analysis: Iterative refinement reveals deeper intelligence.
What’s Next: The Universal Cognitive OS
Sports is our laboratory, not our limit. The Manna Maker Cognitive OS™️ is built to dominate any chaotic, high-stakes domain. This hackathon is Milestone 1, proving the engine’s power. Our vision: a domain-agnostic platform for automated intelligence, scalable to:
- Geopolitics: Predicting supply chain volatility from obscure data points (e.g., naval drills impacting semiconductor stocks).
- Finance: Crafting predictive market narratives from sentiment deltas and hidden correlations.
- Enterprise: Delivering strategic insights for corporate decision-making.
The 007 Use Case: Retarget the Manna Maker to analyze the semiconductor market, ingesting TSMC reports, shipping data, and political signals to produce a “Geopolitical Risk & Supply Chain Volatility Dossier.” SUPERGROK will ask unorthodox questions like: “What’s the hidden link between South China Sea tensions and Dutch lithography suppliers?” The output: actionable intelligence for hedge funds, governments, and corporations.
Winning the ADK Hackathon validates this vision, unlocking the path to a universal strategic intelligence platform. This is not a sports tool—it’s the future of AI-driven decision-making.
Experience the System: Your Action Protocol
- See the Baseline: Visit sportsomega.com and click “View Details” for Perplexity-powered insights.
- Witness the Power: On any match page, click “Generate In-Depth PRO Dossier” to activate the Manna Maker. Receive a multi-page intelligence report in minutes.
- Review the Code: Explore the open-source blueprint at github.com/PastSmartLink/pro-main.
- Join the Future: Follow https://x.com/pastsmartlink to whitelist for the ΩMEGA KEY, securing your Day Zero Founder status.
Built With
- Manna Maker Cognitive OS™️
- Google Cloud Agent Development Kit (ADK)
- Google Gemini
- Perplexity AI
- Python 3.11+, FastAPI, Uvicorn, Render.com, Docker
Contact
- Architect: Hans Johannes Schulte
- Email: pastsmartlink@gmail.com
- Devpost: devpost.com/pastsmartlink
- GitHub: github.com/PastSmartLink/pro-main
- Hackathon: Google Cloud ADK Hackathon


Log in or sign up for Devpost to join the conversation.