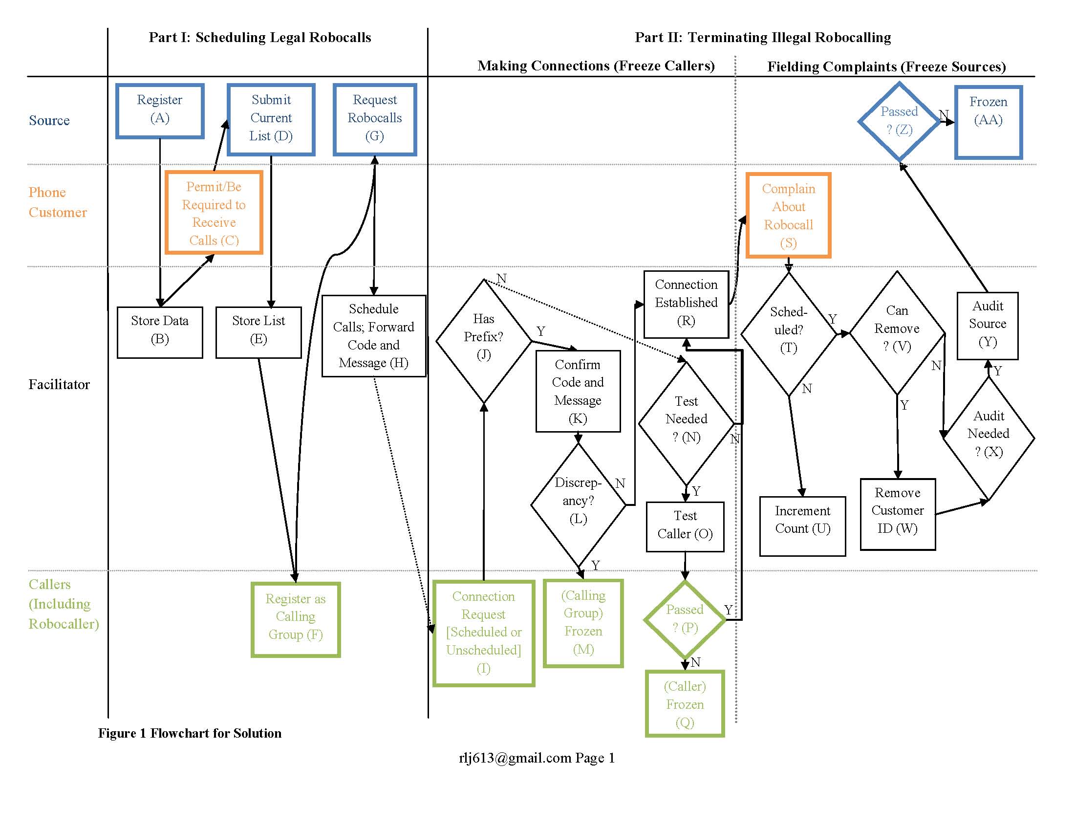
SOURCES VERSUS CALLERS: A fundamental distinction is drawn between the sources of robocalls (the organizations or agents that initiate robocalls, e.g. charity organizations) versus the robocallers themselves (sets of phone lines called calling groups from which robocalls originate, including those of professional robocalling services). Requiring via federal legislation that both types of entities register themselves independently enables regulated robocalling, wherein legal robocalls are scheduled. Each of the entities has legal liability for its own function: a source must provide legal messages and a calling group is restrained to sending scheduled messages.
FACILITATOR: The executer of this solution (called the facilitator), could be the phone company, the government, or an outside group. The facilitator oversees registration and scheduling, and handles scheduled and unscheduled calls differently, as explained below.
SCHEDULED CALLS: A scheduled robocall must be dialed with a standard robocalling prefix, followed by an authorization code and the destination number. The facilitator selects a random sample of outgoing calls and compares them to the initial message provided by the source, to ensure that the proper initial outgoing message is being sent. A calling group caught substituting messages is frozen, meaning every number that participated in making the calls loses outgoing calling privileges. If customer complaints are received about the message, then the source is audited and possibly frozen.
UNSCHEDULED CALLS: Any phone line caught making illegal robocalls is immediately frozen. Registration of customer complaints about illegal robocalls is automated. The facilitator uses formulas to determine whether the number of complaints about a phone number merit investigation. We propose that these formulas take advantage of identifiable robocalling profiles based upon calling history. The next call from a phone number designated for testing is forwarded to a testing line to determine whether a live agent is calling. We suggest using a live agent, at least in the first phase. An automated alternative is a recorded question which would be answered easily by a human but not by a machine, using voice recognition to detect the response.
Log in or sign up for Devpost to join the conversation.