Inspiration
I saw a LinkedIn post from a graduate student using AI Vision to teach it to recognize ASL alphabet letter and I wanted to expand on that idea! I thought that was really cool! I chose to design a product that would help my nephew with down syndrome communicate better with his family using AI assisted sign language interpretation. This project can also be expanded to help the preservation and retention efforts for native american sign languages.
What it does
This product takes in users inputs from various sources and interprets it so the other user can speak with the first user in whichever method they prefer whether it be sign language, speech, writing, or typing.
Challenges we ran into
Short turnaround and not enough time to develop a prototype!
Accomplishments that we're proud of
This being my first hackathon! Really enjoyed the creative design process.
What we learned
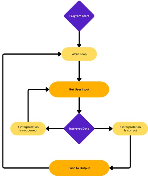
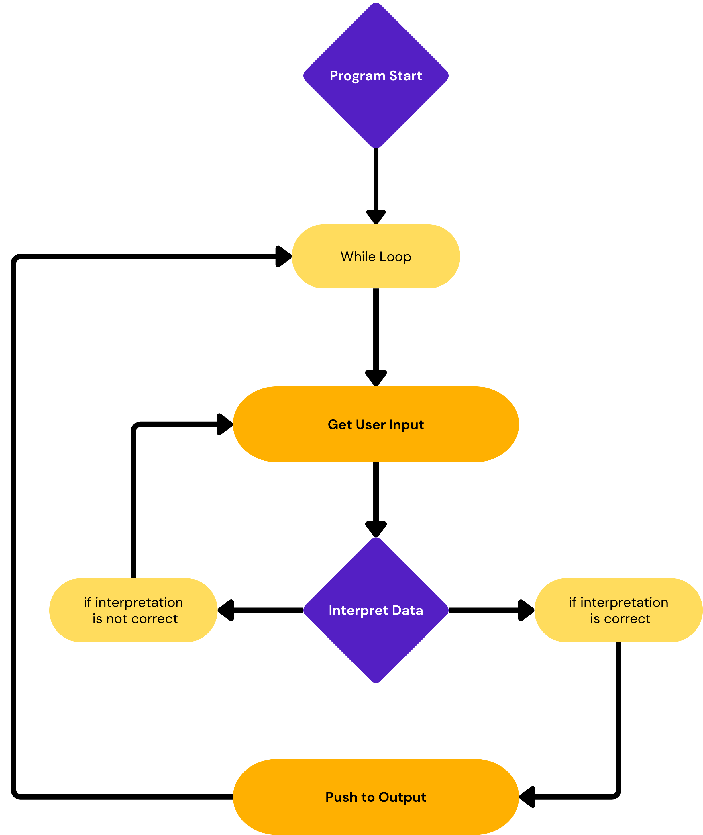
Diagrams and design process!
What's next for SpeakUp!: Raising the volume for non-verbal speakers.
Would love to contribute to some research in the near future and build a working prototype by the time I finish college.
Built With
- canva
Log in or sign up for Devpost to join the conversation.