Inspiration
Society has improved a lot since the past. However, there are still many issues that our society has not improved. Among those issues are problems that many modern women face such as harassment, domestic violence, and gender discrimination etc. When some women face those issues, they don't want to speak up or seek help. Some of them blame themselves for what happen to them.
In order to help women who face harassment, domestic violence, and gender discrimination etc. seek help and overcome issues, we want to introduce "Peace Finder". It is a webapp that provides virtual assistance for women's issues such as harassment, domestic violence, and gender discrimination etc.
What it does
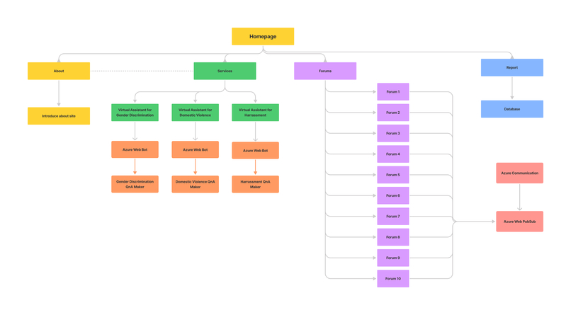
- Peace finder is a webapp that helps women learn more about issues that they face such as harassment, domestic violence, and gender discrimination etc. Peace finder teaches women that the issues they face are not their faults and help them find ways to resolves those issues through specific virtual assistants for different topics.
- Peace finder also provides forums for women with same issues to meet each other through anonymous names and avatar and talk about the issues they face.
- Peace finder encourages women to report the cases and issue they have to seek more help.
How we built it
- We built our virtual assistants for harassment, domestic violence, and gender discrimination using Q&A maker and Microsoft AI
- Use built our real time chat forums using Microsoft Azure Communication and Web PubSub
- We built our page using HTML, CSS, Javascript
Challenges we ran into
- We had challenges to build the forum because of the errors and bugs we had while deploying it
- We had challenges to come up with idea and design our page to express the real feelings and emotions of women who face issues
Accomplishments that we're proud of
We were able to build our page and the forums and display our ideas for the forums
What we learned
- We learnt about Web PubSub and how to build forums
- We learnt to design our site better
What's next for Peace-Finder
We would like to provide more virtual assistants for various issues that women face and help them overcome those issues.
Built With
- ai
- azure
- azure-communication
- bot
- css
- html
- javascript
- microsoft
- web-pubsub
- webapp



Log in or sign up for Devpost to join the conversation.