🚀 Spark Cart Pitch Deck
🔥 #Inspiration
While interviewing students on campus, we realized that many online shoppers struggle with decision fatigue and crave feedback—just like asking a friend in-store.
Spark Cart was born from this real-world problem:
“I often leave items in my cart because I’m not sure what my friends would think. I wish I could just get their opinion right there.”
That insight drove us to create a social checkout layer that puts confidence back into e-commerce decisions.
🧠 Problem
Online shopping cart abandonment rates are as high as 70%, largely due to:
- Decision fatigue
- Unexpected costs
- Lack of social validation
- Security concerns
- Complicated checkout processes
Unlike in-person shopping, online shoppers lack peer validation, often stalling purchases due to uncertainty.
📈 Market Opportunity
- Global e-commerce sales expected to hit $7.4 trillion by 2025.
- A 10% reduction in cart abandonment could recover over $260 billion in lost sales.
- Social commerce is booming, with platforms like TikTok and Instagram shaping buying behavior.
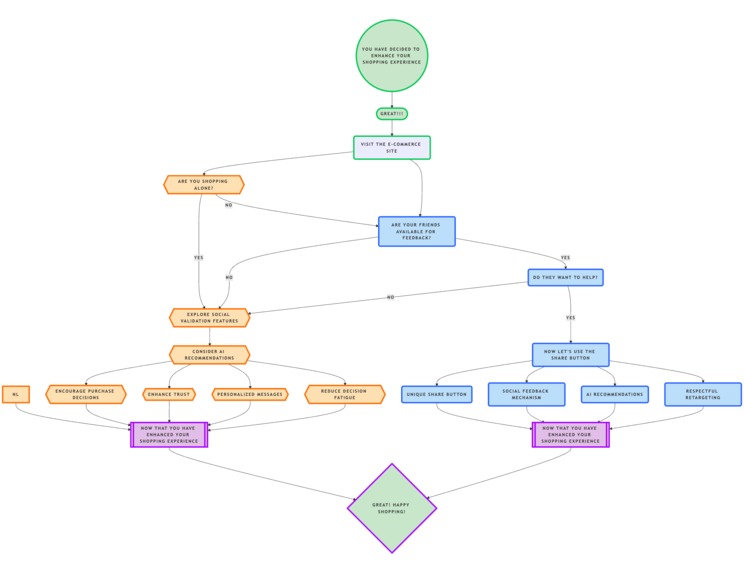
💡 Our Solution — Spark Cart
Spark Cart enables users to share their cart via a unique link, allowing friends to:
- Upvote products
- Comment and discuss items
- Get AI product summaries
- Receive tailored recommendations if peer feedback is negative
It converts abandoned carts into conversations—boosting confidence and conversions.
🎯 Value Proposition
For Users:
- Peer-backed decisions reduce hesitation.
- Shopping becomes collaborative, like group chats.
For Retailers:
- Higher checkout conversions.
- Insight into social sentiment & product feedback.
- Re-engagement without being spammy.
🔧 Key Features
- 🛒 Shareable carts with unique links
- 🔗 Embeddable SDK for e-commerce stores
- 💬 Social feedback (votes, comments, sentiment)
- 🤖 AI-powered suggestions
- 🔁 Smart retargeting (email/SMS based on peer feedback)
- 🪙 Optional Web3 token-based engagement
📊 Revenue Impact & Bottlenecks
Revenue Boost
- Converts indecisive browsers into buyers
- Personalized retargeting boosts return traffic
- Enables social commerce analytics
Bottlenecks Solved
- Overcomes decision fatigue
- Builds social trust into the checkout process
- Reduces spammy retargeting practices
🏆 Competitive Advantage
| Feature | Spark Cart | Traditional Checkout | Social Commerce |
|---|---|---|---|
| Shareable cart links | ✅ | ❌ | ❌ |
| Peer feedback + voting | ✅ | ❌ | ❌ |
| AI suggestions | ✅ | ❌ | ✅ |
| Web3 integration | ✅ | ❌ | ❌ |
🗺️ Roadmap
Phase 1: MVP with cart sharing, voting, and comments
Phase 2: AI integration, user dashboards, retargeting channels
Phase 3: Web3 token incentives, advanced merchant analytics
Phase 4: SDK integrations with major e-commerce platforms
🔚 Conclusion & CTA
Spark Cart transforms e-commerce into a peer-validated, personalized, and smarter experience.
We’re not just reducing cart abandonment—we’re redefining digital shopping.
Let’s bring the social side of shopping back to online stores.
📬 Get in touch to pilot Spark Cart on your store or collaborate with us.
📎 Supporting Data
- Baymard Institute: Cart Abandonment Rates
- Statista: E-commerce Revenue Growth
- McKinsey: Social Commerce Forecast
- Campus survey: 60+ responses citing decision fatigue, peer validation, and price uncertainty as top blockers.
Built With
- fastapi
- llama
- nextjs
- npm
- python
- typescript
Log in or sign up for Devpost to join the conversation.