Inspiration
I built SoundTrick, the app that listens for songs, with Omi, the transcription device, identifies them per lyrics, then deposits them into Spotify playlists. I am a singer song-writer and a hardware professional, so I wanted to continue to marry these two passions into SoundTrick - The Memories, an audio-visual memory lane experience.
What it does
Relying on both audio and visual inputs, I want to pair a song heard while out in the wild with the exact scene and atmosphere lived (e.g. Jingle Bells plays on Powell Street at sunset and the decked out corner where the trolleys stop looks simply too good not to capture, especially when paired with the specific song, or you're finally getting to see Adele play live at the Chase Center and right as she starts to sing Skyfall, RayBans or Omi capture the mood and overlay the song for seamless reel upload). The VR "memory lane" experience is just the beginning.
How we built it
Using WebXR, so HTML and Replit, I built a low-res prototype of what a memory lane could look like, with photos and clickable Spotify links for the songs.
Challenges we ran into
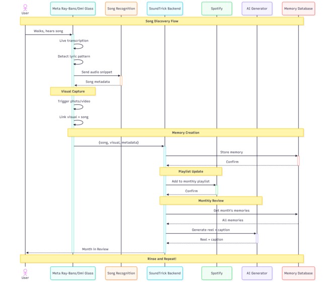
Computers that are too weak for unity, resorting to WebXR and making it work, building first ever VR/AR project from scratch, starting from true 0 on Friday and getting somewhere with a project that wasn't visual at all all the way to the idea and a demo VR model / UML diagram.
Accomplishments that we're proud of
Proud of the product vision and how it has encompassed smart wearables from day 1, then expanded from smart audio wearables into smart AR wearables and visual memory lane VR experiences.
What we learned
To keep dipping toes into new unknowns and learning rapidly. SoundTrick keeps being popular and my favorite learning project to-date. Next step: a work-around for any Unity needs.
What's next for SoundTrick - The Memories
Big Meta hackathon!
Built With
- codepen
- html
- mermaid
- quest
- replit
- webxr
Log in or sign up for Devpost to join the conversation.