Inspiration
Noise sensitivity is common in autism, but it can also affect individuals without autism. Research shows that 50 to 70 percent of people with autism experience hypersensitivity to everyday sounds. This inspired us to create a wearable device to help individuals with heightened sensory sensitivities manage noise pollution. Our goal is to provide a dynamic solution that adapts to changing sound environments, offering a more comfortable and controlled auditory experience.
What it does
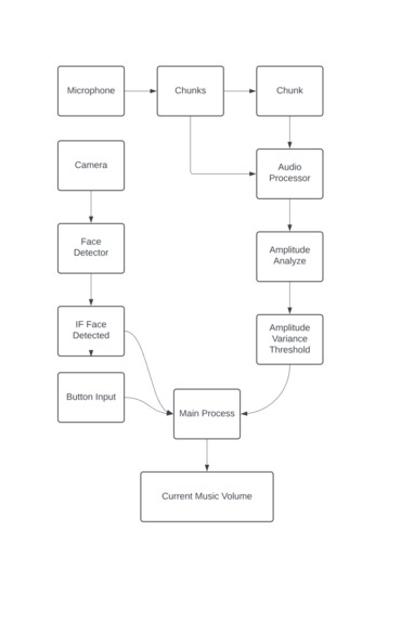
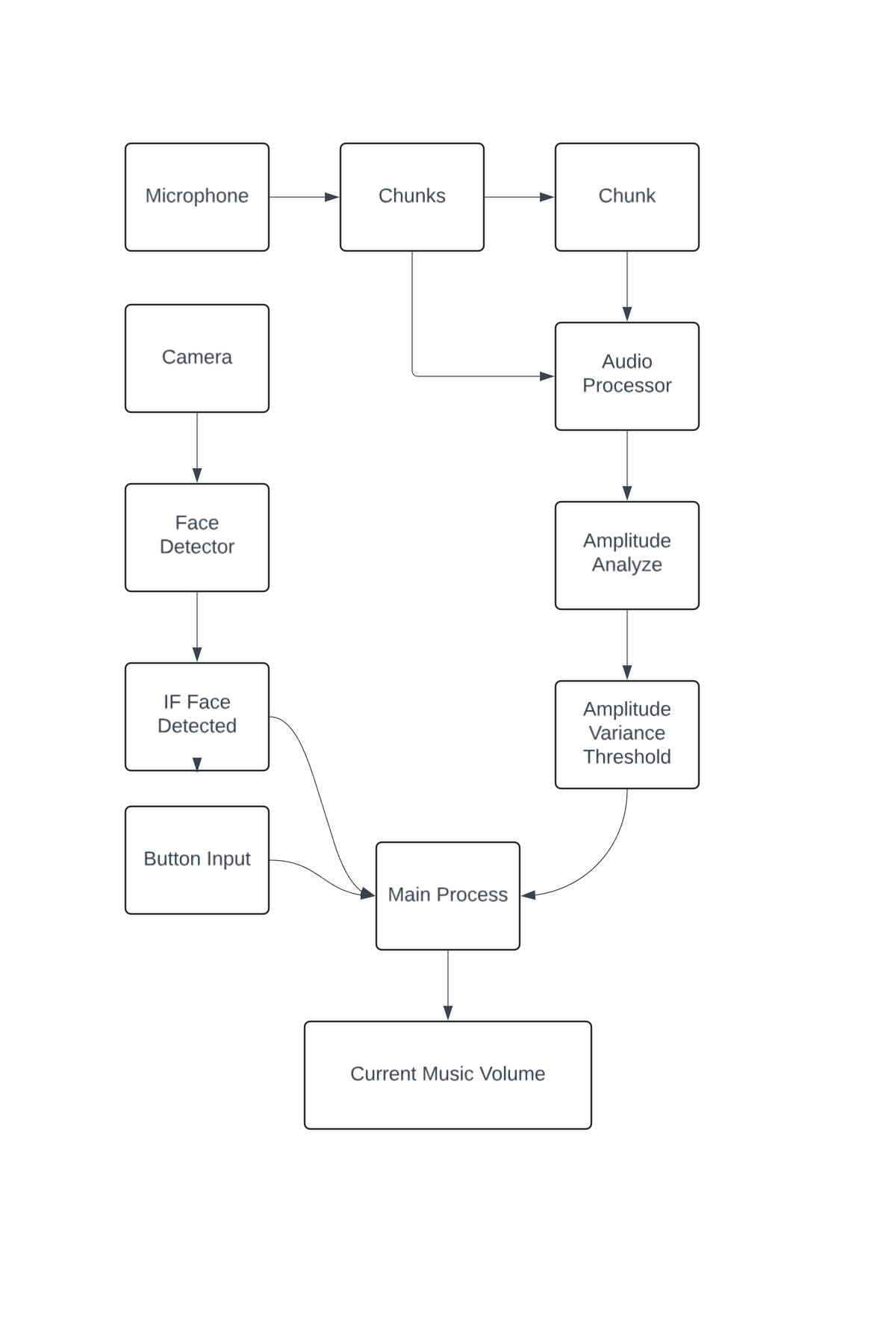
SoundShield is a wearable device that adapts to noisy environments by automatically adjusting calming background audio and applying noise reduction. It helps individuals with sensory sensitivities block out overwhelming sounds while keeping them connected to their surroundings. The device also alerts users if someone is behind them, enhancing both awareness and comfort. It filters out unwanted noise using real-time audio processing and only plays calming music if the noise level becomes too high. If it detects a person speaking or if the noise is low enough to be important, such as human speech, it doesn't apply filters or background music.
How we built it
We developed SoundShield using a combination of real-time audio processing and computer vision, integrated with a Raspberry Pi Zero, a headphone, and a camera. The system continuously monitors ambient sound levels and dynamically adjusts music accordingly. It filters noise based on amplitude and frequency, applying noise reduction techniques such as Spectral Subtraction, Dynamic Range Compression to ensure users only hear filtered audio. The system plays calming background music when noise levels become overwhelming. If the detected noise is low, such as human speech, it leaves the sound unfiltered. Additionally, if a person is detected behind the user and the sound amplitude is high, the system alerts the user, ensuring they are aware of their surroundings.
Challenges we ran into
Processing audio in real-time while distinguishing sounds based on frequency was a significant challenge, especially with the limited computing power of the Raspberry Pi Zero. Additionally, building the hardware and integrating it with the software posed difficulties, especially when ensuring smooth, real-time performance across audio and computer vision tasks.
Accomplishments that we're proud of
We successfully integrated computer vision, audio processing, and hardware components into a functional prototype. Our device provides a real-world solution, offering a personalized and seamless sensory experience for individuals with heightened sensitivities. We are especially proud of how the system dynamically adapts to both auditory and visual stimuli.
What we learned
We learned about the complexities of real-time audio processing and how difficult it can be to distinguish between different sounds based on frequency. We also gained valuable experience in integrating audio processing with computer vision on a resource-constrained device like the Raspberry Pi Zero. Most importantly, we deepened our understanding of the sensory challenges faced by individuals with autism and how technology can be tailored to assist them.
What's next for SoundSheild
We plan to add a heart rate sensor to detect when the user is becoming stressed, which would increase the noise reduction score and automatically play calming music. Additionally, we want to improve the system's processing power and enhance its ability to distinguish between human speech and other noises. We're also researching specific frequencies that can help differentiate between meaningful sounds, like human speech, and unwanted noise to further refine the user experience.



Log in or sign up for Devpost to join the conversation.