Inspiration
The inspiration behind Navigation Aid stems from the desire to enhance the independence and safety of visually impaired individuals by providing them with a low-cost assistive navigation solution. We were motivated by the potential to leverage technology to address real-world challenges and make a meaningful impact on the lives of people with visual impairments.
What it does
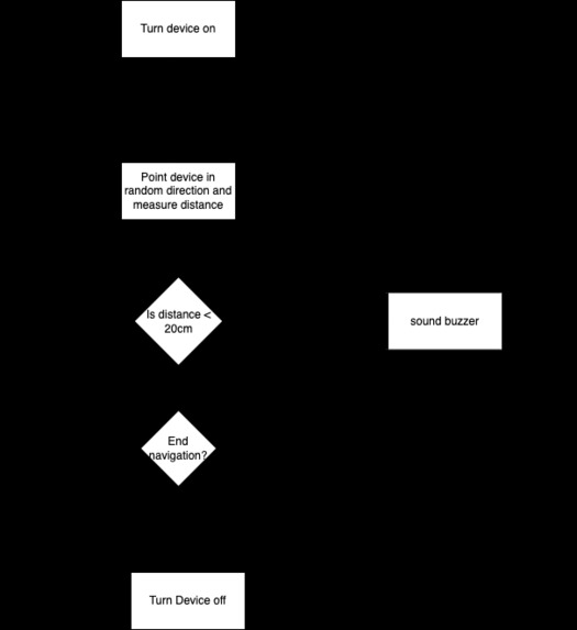
Navigation Aid is an assistive navigation system designed to help visually impaired individuals navigate their surroundings safely. It utilizes ultrasonic sensors to detect obstacles in the user's path. When an obstacle is detected within a predefined threshold distance, a buzzer emits a sound to alert the user, enabling them to navigate around obstacles with confidence.
How we built it
We built Navigation Aid by integrating ultrasonic sensors with a microcontroller and a buzzer. The ultrasonic sensors are responsible for detecting obstacles in the user's vicinity by emitting ultrasonic waves and measuring the time it takes for the waves to bounce back. This information is then processed by the microcontroller, which triggers the buzzer to emit an auditory alert when an obstacle is detected within the predefined threshold distance.
What's Next
We plan to integrate camera and RGB sensors for object detection and improved guidance
Log in or sign up for Devpost to join the conversation.