🧠 SoulAI: The Human Data Whisperer
> Click here to explore the full project and Documentation on GitHub - Click Here
AI can analyze data perfectly, find correlations, and generate beautiful charts. But can it understand the human story behind the numbers? Can it feel the emotions, cultural context, and intuitive insights that make data meaningful?
SoulAI: The Human Data Whisperer is our answer - a revolutionary hybrid intelligence system that demonstrates where human intelligence still reigns supreme in data analysis. It combines human intuition with AI-powered data analysis to provide deeper insights than either approach alone.
✨ What Makes This Different
🤖 Traditional AI Data Tools:
- Upload data → AI analyzes → Get results
- Focus on technical accuracy
- Miss human context and emotional nuance
🧠 SoulAI: The Human Whisperer:
- Human intuition first → AI analysis → Compare & discover where humans win
- Captures emotional context and cultural factors
- Exposes AI's blind spots in understanding human behavior
Core Functionality:
How We Push the Limits:
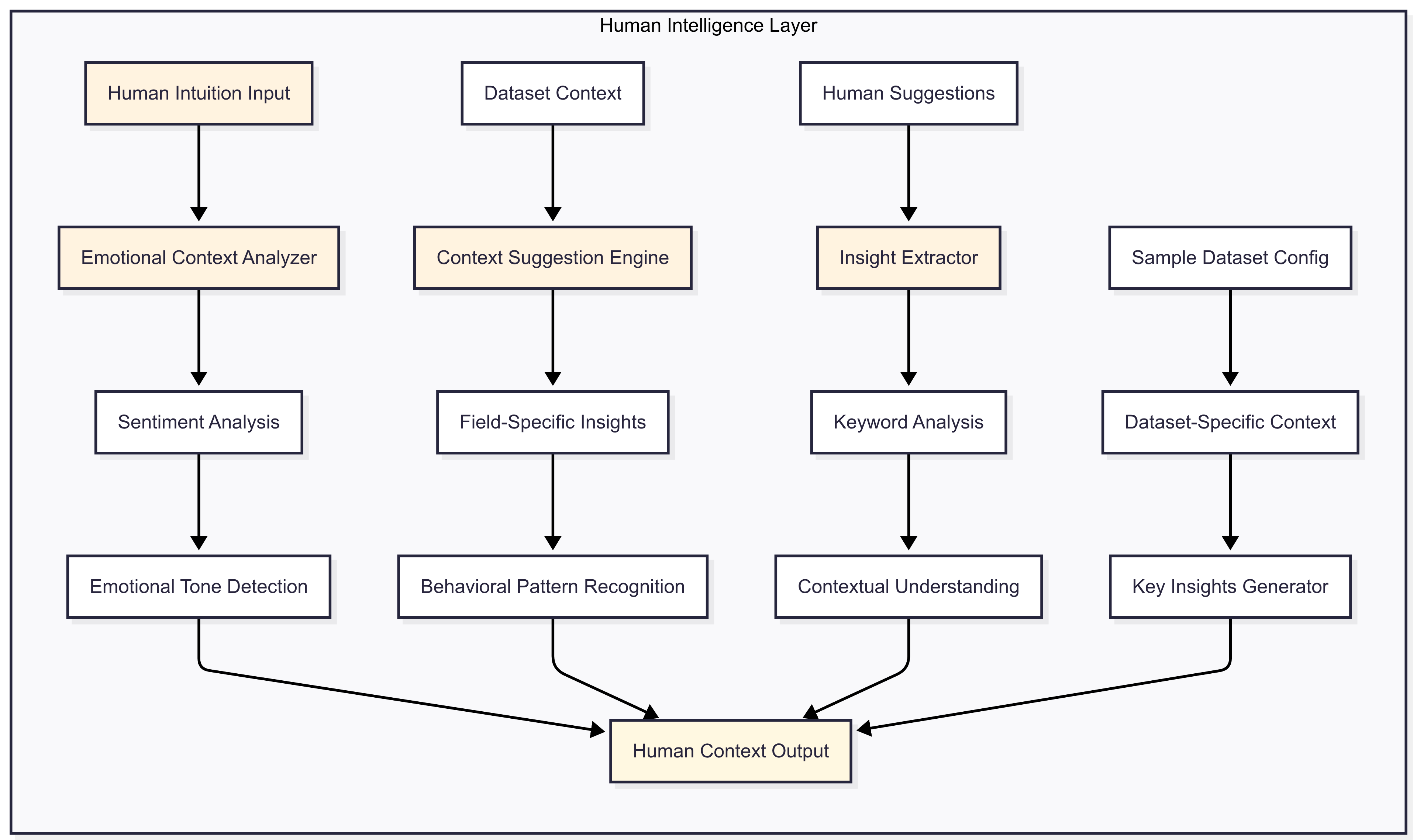
- ✅ Emotional Intelligence Layer: Analyzes sentiment and emotional context in data interpretations
- ✅ Cultural Context Engine: Suggests human factors AI typically misses (holidays, social events, cultural patterns)
- ✅ Bias Alert System: Flags when AI might be missing human behavioral factors
- ✅ Story-First Visualizations: Creates charts that prioritize emotional impact over technical perfection
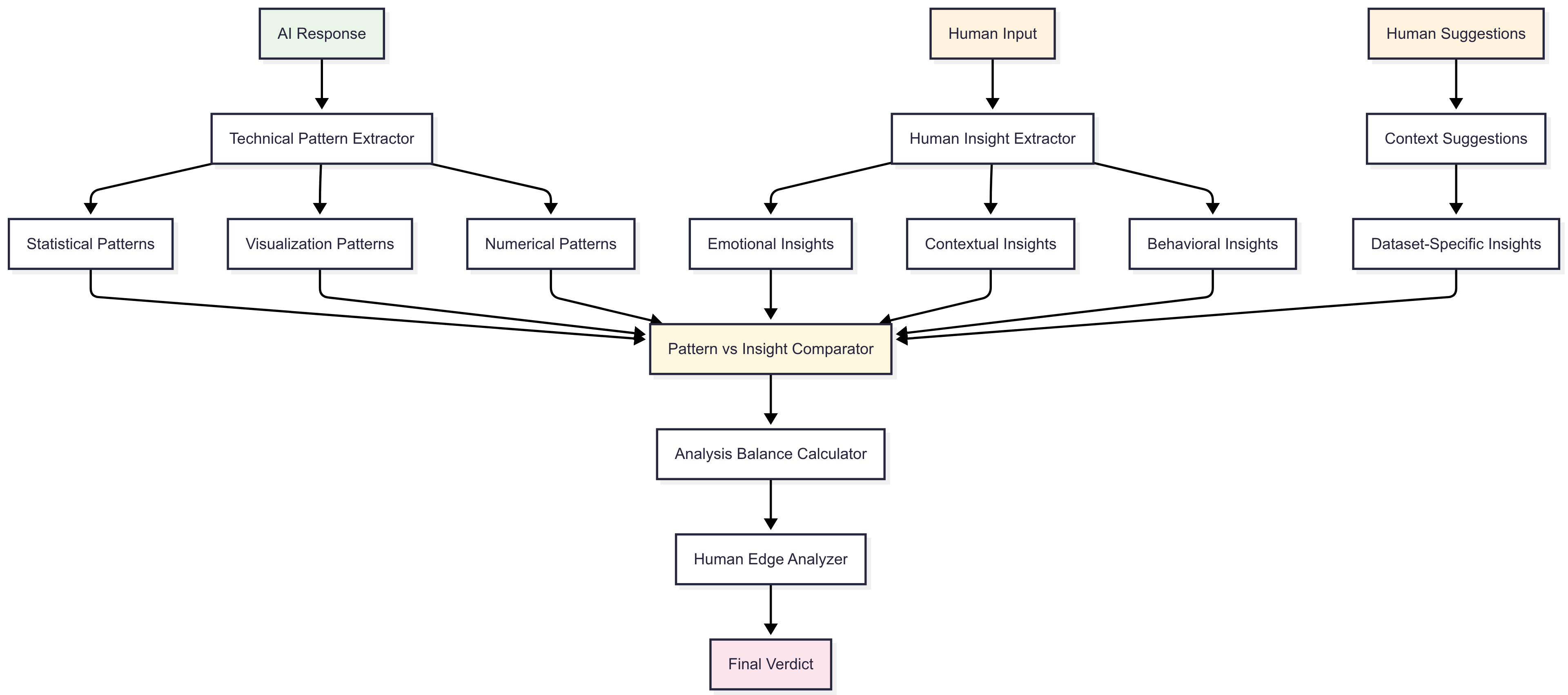
- ✅ Human vs AI Comparison: Direct side-by-side analysis showing where human intelligence adds magic
- ✅ ** Analysis Balance Metrics**: Calculates whether human intelligence or AI patterns dominate in each analysis
Key Features:
- Hybrid Intelligence: Combines computational power of AI with contextual understanding of humans
- Context-Aware Processing: Dataset-specific human context integration
- Real-time Analysis: Immediate feedback and comparison between AI and human approaches
- Extensible Framework: Easy to add new datasets and analysis types
- Visual Comparison: Side-by-side display of technical patterns vs human insights
What inspired it?
The inspiration for SoulAI came from the CS Girlies Hackathon 2025 challenge: "Push the Limits: Beyond Automation". This challenge sparked a fundamental question: "Where does AI still fumble when dealing with chaotic, complex, or vibe-based tasks that demand nuance and instinct?"
Key Inspirations:
🤖 AI's Chaotic Fumbling: We noticed AI consistently struggles with:
- Messy Human Moments: AI can't decode the emotional complexity behind student mental health data
- Complex Behavioral Patterns: AI misses the cultural and social factors affecting human behavior
- Vibe-Based Tasks: AI can't understand the "feel" behind app store ratings or fashion choices
- Nuance and Instinct: AI lacks the human intuition needed to interpret contextual clues
📊 Real-World Data Stories: Every dataset contains chaotic human moments that AI gets hilariously wrong:
- Student Mental Health: AI sees depression rates but misses the academic pressure, cultural stigma, and life stage challenges
- App Store Data: AI identifies download patterns but doesn't understand parental psychology and emotional attachment
- Sales Data: AI finds trends but can't explain regional lifestyle preferences and seasonal human behavior
🎯 The Optimization Opportunity: We saw a chance to "optimize reality" by:
- Decoding Messy Human Moments: Understanding the complex interplay of factors affecting human behavior
- Playfully Critiquing Machine Logic: Showing where AI's statistical analysis falls short
- Solving Oddly Specific Problems: Addressing the "human story" that AI can't see
- Optimizing Reality: Making data analysis more meaningful and human-centered
🧠 Beyond Automation: The belief that some tasks require human nuance and instinct that can't be automated:
- Emotional intelligence and empathy
- Cultural context and social understanding
- Behavioral psychology insights
- Intuitive pattern recognition
- Contextual interpretation
Hackathon Challenge Alignment:
The project directly addresses the track's core challenge: "Explore the boundaries of what AI thinks it can do … and improve it where it still fumbles." SoulAI demonstrates that AI still fumbles when dealing with the chaotic, complex, and vibe-based aspects of human behavior that require nuance and instinct.
What technologies did you use?
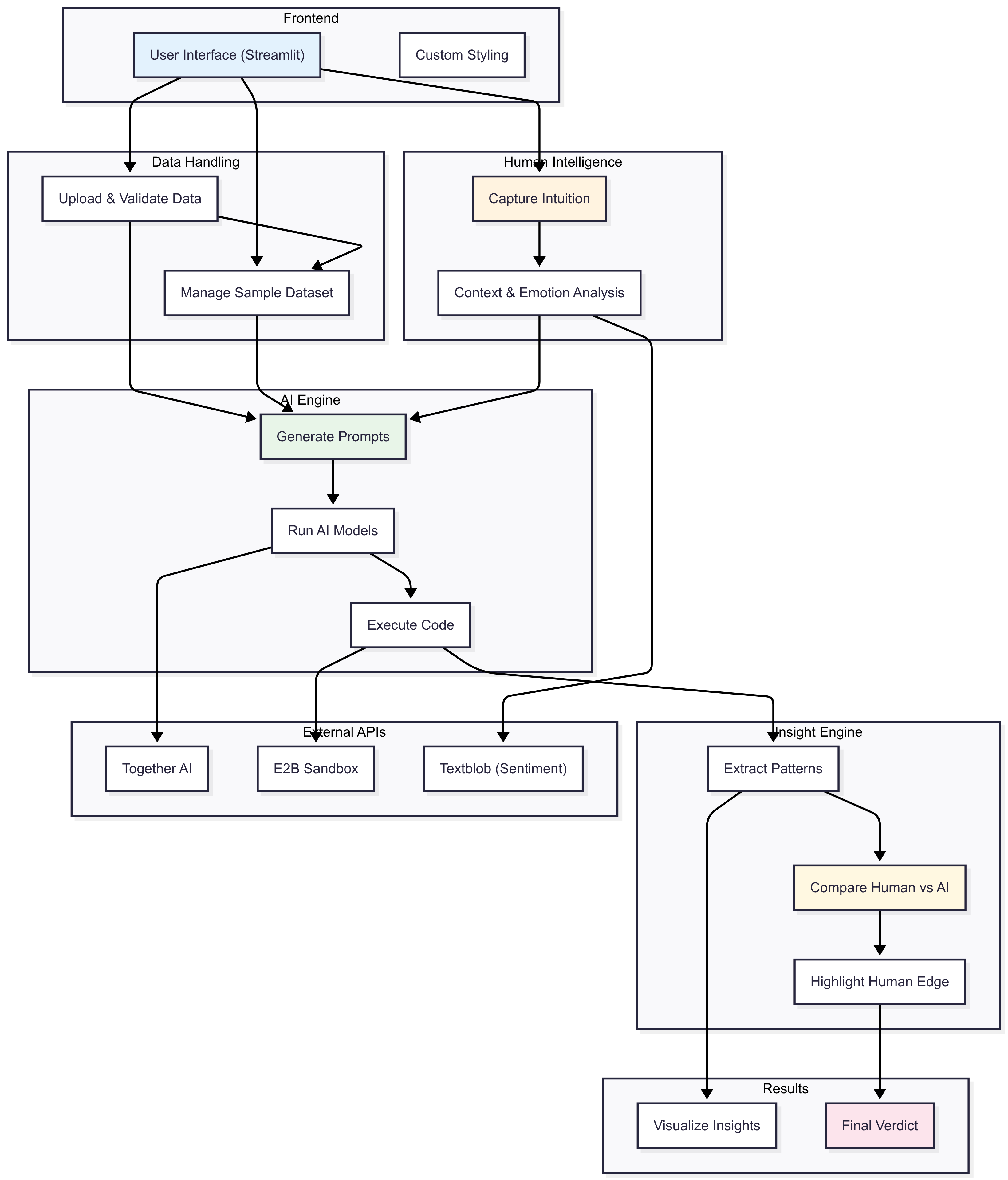
Frontend & Web Framework:
- Streamlit: Modern web application framework for data science applications
- Custom CSS: Styled components for enhanced user experience
- Mermaid.js: Interactive architecture and flow diagrams
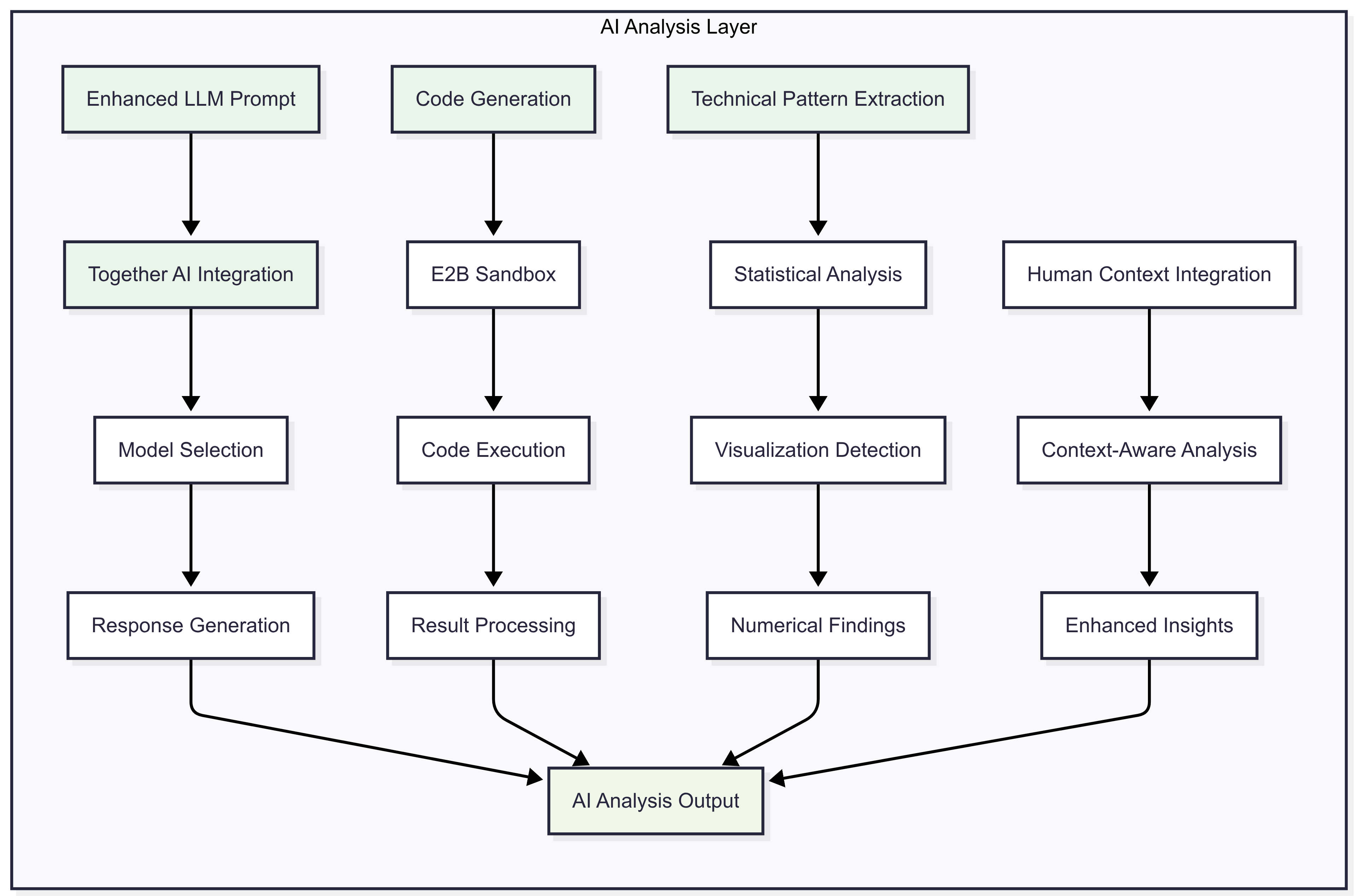
AI & Machine Learning:
- Together AI API: Access to multiple large language models (Meta-Llama 3.1, DeepSeek V3, Qwen 2.5)
- E2B Sandbox: Secure code execution environment for AI-generated Python code
- TextBlob: Natural language processing and sentiment analysis
Data Processing & Analysis:
- Pandas: Data manipulation and analysis
- Plotly: Interactive data visualizations
- NumPy: Numerical computing
- OpenPyXL: Excel file processing
Development & Deployment:
- Python 3.8+: Core programming language
- Git: Version control
- Requirements.txt: Dependency management
External APIs & Services:
- Together AI: Large language model access for enhanced analysis
- E2B: Secure sandbox environment for code execution
- Streamlit Cloud: Deployment platform
Architecture & Design:
- Modular Design: Separate layers for different processing types
- RESTful API Integration: External service communication
- Real-time Processing: Immediate feedback and analysis
- Extensible Framework: Easy to add new datasets and analysis types
Which track (if any) are you submitting to?
🧠 Track: Push the Limits: Beyond Automation
SoulAI is specifically designed for the "Push the Limits: Beyond Automation" track of the CS Girlies Hackathon 2025. The project directly addresses the track's core challenge by exploring the boundaries of what AI thinks it can do and improving it where it still fumbles.
Track Alignment:
🤖 AI's Limitations Exposed:
- Chaotic Human Moments: AI struggles with emotional context and cultural nuance
- Complex Behavioral Patterns: AI misses the "why" behind human behavior
- Vibe-Based Tasks: AI can't understand the emotional and social context of data
- Nuance and Instinct: AI lacks human intuition and contextual reasoning
🧠 Human Intelligence Optimization:
- Decoding Messy Human Moments: Understanding academic pressure, cultural stigma, and life stage challenges
- Playfully Critiquing Machine Logic: Showing where AI's statistical analysis falls short
- Solving Oddly Specific Problems: Addressing the "human story" behind data patterns
- Optimizing Reality: Making data analysis more meaningful and human-centered
🎯 Beyond Automation Features:
- Emotional Intelligence Layer: Sentiment analysis and emotional context understanding
- Cultural Awareness Engine: Recognition of social and cultural factors affecting data
- Behavioral Psychology Integration: Understanding motivation and decision-making processes
- Contextual Reasoning: Human intuition that goes beyond statistical patterns
📊 Evidence of AI Fumbling:
- Missing Context: AI can't explain why engineering students show higher depression rates
- Cultural Blind Spots: AI doesn't understand regional preferences in fashion choices
- Emotional Disconnect: AI misses the psychological factors behind app store ratings
- Behavioral Gaps: AI can't interpret the human stories behind sales patterns
🏆 Project Impact
Innovation:
SoulAI introduces a novel approach to data analysis by creating a hybrid intelligence system that doesn't just compare AI and human intelligence, but actively combines them for deeper insights.
- For Researchers: Understand behavioral factors behind data patterns
- For Businesses: Make decisions based on human psychology, not just metrics
- For Students: Learn that data science needs human insight to be meaningful
- For Everyone: Validates that human intelligence has unique, irreplaceable value
🚧 Challenges Faced
Technical Challenge: Chart Display Issues
Problem: Sometimes the generated code is executable but the system doesn't display charts properly in the Streamlit interface. The E2B Code Interpreter sandbox environment can have compatibility issues with certain visualization libraries or the way Streamlit handles the generated charts.
Solution Implemented:
- Workaround: Copy the generated code and run it in a local editor (VS Code/Cursor) for reliable chart display -The system provides the code generation and analysis, but users can execute visualizations locally for better reliability [ Happens Sometime : ) ]
🚀 Demo Scenario
Dataset: E-commerce sales data showing a mysterious dip in March
🤖 AI Analysis:
- "Sales decreased 23% in March"
- "Recovery began in April"
- "Strong correlation with customer satisfaction"
🧠 Human Intelligence Layer:
- "March dip likely due to post-holiday financial stress"
- "Cultural factor: tax season anxiety affects spending"
- "April recovery = spring optimism + tax refunds"
- "Satisfaction follows spending due to retail therapy psychology"
🎯 The Human Edge:
AI found the what, but humans understood the why. Our tool proves that human intelligence provides context that makes data actionable, not just accurate.
📁 Project Structure
SoulAI/
├── 📄 app.py # Main Streamlit application (57KB, 1170 lines)
├── 📄 requirements.txt # Python dependencies and packages
├── 📄 README.md # Project documentation and guide
├── 📄 .gitignore # Git ignore patterns
│
├── 📊 sample_datasets/ # Pre-loaded datasets for analysis
│ ├── 📄 Adidas US Sales Datasets.xlsx # E-commerce sales data (682KB)
│ ├── 📄 Student Mental health.csv # Mental health survey data (7.2KB)
│ └── 📄 googleplaystore.csv # Google Play Store apps data (1.3MB)
│
├── 🎨 Aiding_Resources/ # Visual assets and branding
│ ├── 🖼️ banner.png # Application banner image (35KB)
│ ├── 🖼️ CS-Girlies-logo.png # Hackathon logo (165KB)
│ └── 🖼️ v2.0 Deployed.png # Deployment showcase (448KB)
│
├── 📈 Diagrams/ # System architecture and flow diagrams
│ ├── 🖼️ 1.DataFlow Diagram.png # Overall data flow architecture
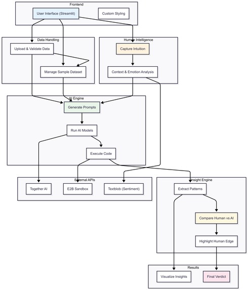
│ ├── 🖼️ 2.Data Processing Flow.png # Data processing pipeline
│ ├── 🖼️ 3.Human Intelligence Layer.png # Human intelligence components
│ ├── 🖼️ 4.AI Analysis Layer.png # AI analysis components
│ ├── 🖼️ 5.Analysis Comparison Engine.png # Comparison engine architecture
│ └── 🖼️ 6.Matrics & Analytics flow.png # Metrics and analytics flow
│
├── 🖼️ System_Screenshots/ # Application screenshots
│ ├── 🖼️ s1.png # Main application interface (307KB)
│ ├── 🖼️ s2.png # Dataset selection view (209KB)
│ ├── 🖼️ s3.png # Human intuition capture (330KB)
│ ├── 🖼️ s4.png # AI analysis results (213KB)
│ ├── 🖼️ s5.png # Comparison dashboard (205KB)
│ ├── 🖼️ s6.png # Human vs AI insights (229KB)
│ ├── 🖼️ s7.png # Emotional context analysis (241KB)
│ ├── 🖼️ s8.png # Metrics and analytics (154KB)
│ └── 🖼️ s9.png # Final insights summary (191KB)
🧠 The Science Behind Human Intelligence
Why Humans Still Win:
- Emotional Intelligence: We feel the emotions behind data patterns
- Cultural Context: We understand social, cultural, and behavioral factors
- Intuitive Pattern Recognition: We sense patterns AI can't quantify
- Storytelling: We create narratives that make data meaningful
- Bias Recognition: We can identify when AI misses human psychology
Research Backing:
- Studies show humans excel at contextual understanding
- Emotional intelligence remains uniquely human
- Cultural factors are nearly impossible for AI to fully grasp
- Human intuition often predicts what data analysis later confirms
SoulAI: Where Human Intelligence Meets Artificial Intelligence 🧠✨
Discovering the human edge in data analysis - because sometimes the best insights come from understanding the story behind the numbers.




Log in or sign up for Devpost to join the conversation.