-
-
Image of the fully functional Hardware 2
-
Image of the fully functional Hardware 1
-
ScreenShot of the SOLARPEER 360 Energy Managing and Transaction webpage 1.
-
ScreenShot Of the SOLAEPEER 360 AI Energy Saving Adviser.
-
ScreenShot of the SOLARPEER 360 Energy Managing and Transaction webpage (Admin Page).
-
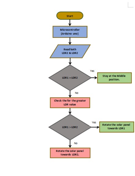
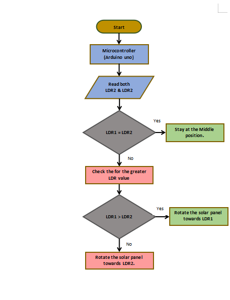
FLOW CHART for the Solar tracking system (Based on the readings of the two Light Dependan Resistors)
-
Energy Capturing, Managing and Sharing Flow Block Diagram.
-
BLYNK IOT Platform for displaying the readings of the Current, voltage and energy saved, and to control the Access of each of the Tenants 1
-
BLYNK IOT Platform for displaying the readings of the Current, voltage and energy saved, and to control the Access of each of the Tenants 2
Inspiration
In Nigeria, unreliable electricity, inefficient solar use, and inequitable power sharing plague residential communities. As engineering students passionate about embedded systems, we envisioned a way to empower households with fair access to clean energy. That’s how SOLARPEER_360 was born, a smart, affordable solution combining AI, IoT, and solar tracking for optimized energy access.
What it does
SolarPeer 360 is a dual-system innovation that:
- Maximizes solar energy using a light-sensitive tracking mechanism to align solar panels with sunlight throughout the day.
- Enables peer-to-peer energy sharing via smart ESP32-controlled relay systems between multiple tenants.
- Provides an AI-powered advisor that suggests energy-saving strategies, smart usage times, and optimal appliance configurations.
- Delivers live monitoring, transparent billing, and usage analytics via a mobile-responsive dashboard. Our system enhances energy efficiency by up to 30 - 60%, reduces waste by 25%, and provides localized control for equitable energy access.
How we built it
Hardware:
- Solar Tracking system for the Admin (Owner):
- 25W, 12V solar panel
- Esp32 for Controller, IOT features; interfacing with the blynk interface and the webpage for energy trading.
-LDRs + MG996R Servo Motor for tracking
- Relay Module for load control for each Tenants.
- 4S2P LiFePO$_4$ battery (12.8V, 18Ah) and Charge controller to save Energy.
- Voltage & current sensors for real-time Managing of Energy saved from the sun.
- LCD Screen (16 X 4) to view readings and display other important information
- Tenants (Each of the Node):
- Esp266 for controlling the whole system and for IOT Features, interfacing with the Energy trading webpage.
- Voltage & current sensors for real-time Managing of Energy been received from the Admin.
- 2P Battery for powering the system even when they are out of the energy bought from the admin, it will still work -LCD Screen (16 X 2) to view readings and display other important information
- 25W, 12V solar panel
- Solar Tracking system for the Admin (Owner):
Software:
- Energy Trading Web page built with HTML, CSS & JAVASCRIPT to buy energy and sell energy, observe trends on the use of the Energy bought.
- AI Advisor built using Python & Streamlit
- Usage estimation based on ( P = V \times I )
- Dashboard with adaptive algorithms for smart load scheduling.
- Blynk interface for viewing the readings of Current, Voltage and energy saved from the systems, check the current angle of the Solar panels and to manually off and on each of the tenants.
Integration:
- Web app interface for AI advisory:
AI Energy Advisor Web Tool
- Web app interface for AI advisory:
Challenges we ran into
- Time Pressure: We built the complete system in under 4 days after qualifying for a national innovation challenge.
- Resource Constraints: Budgeting ₦135,000 (~$90) across six teammates was difficult.
- Hardware Delays: Component failures and servo misalignment cost us sleepless nights.
- Media & Presentation: Pitching live before ministers with 11 microphones and 7 cameras was nerve-wracking—but we nailed it.
Accomplishments that we're proud of
- Selected as one of 74 finalists out of 3000+ applications in the NextGen Innovation Challenge 2025
- Live-pitched to the Hon. Minister of Innovation, Science & Technology and the DG of NBTI
- Developed a fully working hardware prototype with real-time AI-enabled solar planning
- Featured in national media:
What we learned
- Resilience and Teamwork: Staying motivated under stress helped us build something impactful in record time.
- Real-World Integration: Hardware-software coupling is tougher than simulations—but deeply rewarding.
- Energy Data Matters: Real-time appliance profiling and load patterns open doors for smarter decentralized grids.
- User Experience is just as important as technical performance.
What's next for SOLARPEER 360
- Community Trials: Pilot deployment in off-grid and underserved regions
- Blockchain Integration: For transparent billing and potential tokenization of energy units
- Expansion of AI Advisor: Offline access, NEPA/generator prediction, and deep personalization
- Partnerships & Scaling: With support from competitions, grants, and university-based incubators
Built With
- c++
- css
- html5
- javascript
- python
- streamlit
Log in or sign up for Devpost to join the conversation.