Inspiration
With the increasing urgency to combat climate change, solar energy is a pivotal renewable energy source. However, accurately predicting solar power potential remains challenging, especially in environments with partial shading. Therefore, SolarGIS is not just another solar energy predicting application, it is an application inspired by the need to bridge the gap between current solar energy estimation tools and the complexities of real-world scenarios, empowering users with a system that combines precision, innovation, and accessibility.
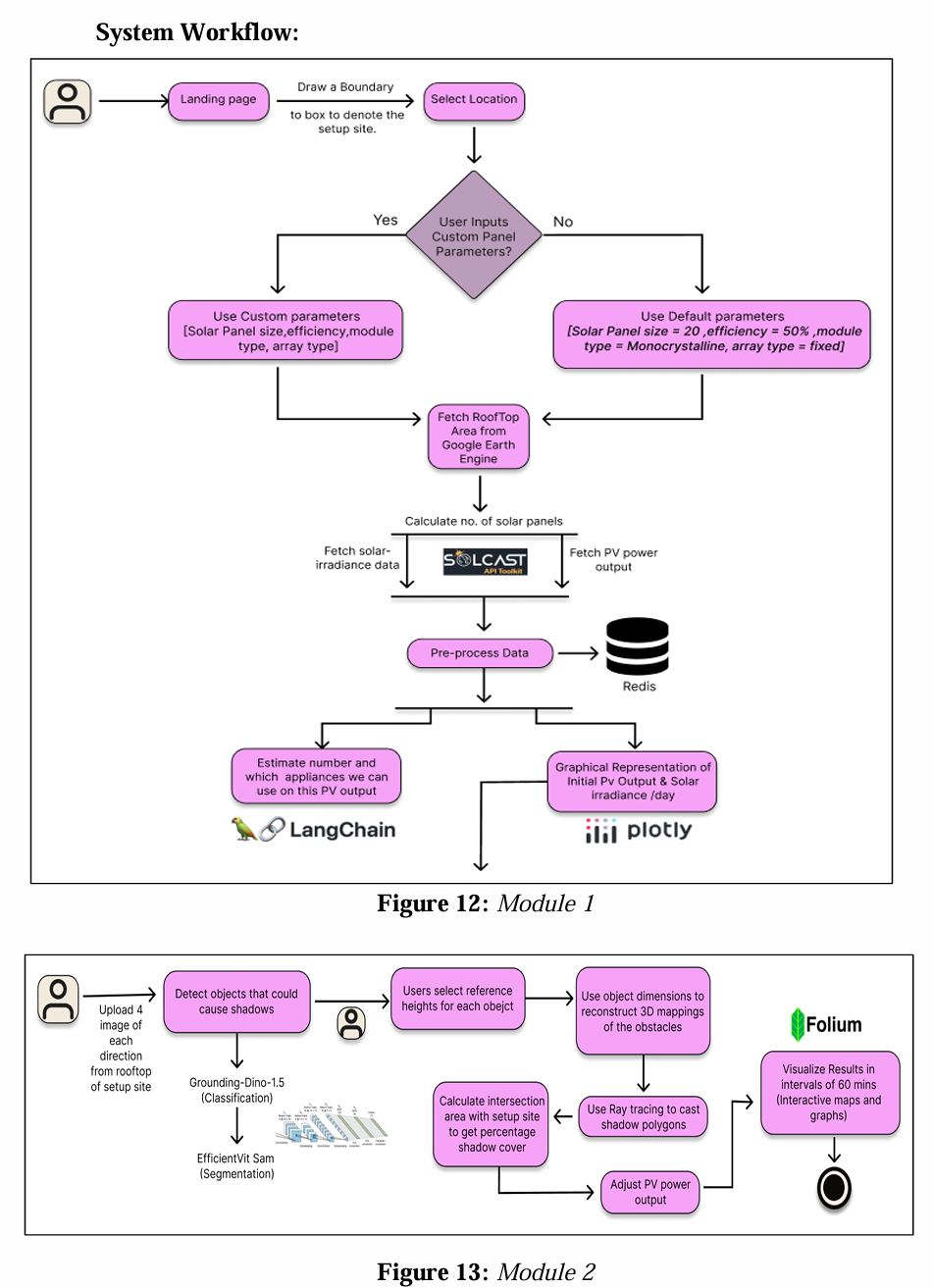
What it does
Our system predicts solar energy potential by leveraging cutting-edge technologies to address real-world challenges. It accounts for partial shading, dynamic environmental conditions, and user-specific inputs to provide precise solar power estimates. Key features include:
- Advanced Ray Tracing: Simulates shadow dynamics based on solar azimuth and zenith angles, providing accurate energy predictions.
- 3D Environment Modeling: Generates detailed 3D reconstructions of urban and rural environments for precise shadow and obstacle mapping.
- Obstacle Detection: Utilizes automated image segmentation to identify and calculate the impact of obstacles like trees and buildings on solar irradiance.
- Interactive Input and Visualization: Allows users to input solar parameters, upload images for obstacle detection, and visualize shadow projections and solar potential on interactive 3D maps.
- Real-Time Data Integration: Employs APIs for real-time solar radiation data and provides dynamic updates to ensure accuracy.
- Comprehensive Solar Analysis Reports: Outputs detailed metrics and insights about solar energy potential that cater to both technical and non-technical users.
- Forecasting Energy Output: Provides short-term and long-term solar energy production forecasts by combining weather predictions, solar position models, and panel-specific performance data.
How we built it
The system integrates a wide range of technologies and tools:
- Ray Tracing: Simulates light transport and shadow dynamics based on precise solar angles.
- 3D Reconstruction: Builds detailed models of environments to accurately map shadows and account for urban geometries.
- Image Segmentation: Fine-tuned Grounding-DINO and other deep learning models detect obstacles.
- Depth Estimation: We use Depth-pro to estimate the dimensions of obstacles captured by analyzing 3D point clouds generated by the model and combining them with the image segmentation results.
- Solar Data APIs: Solcast/NASA APIs provides real-time solar irradiance and weather data. Other weather APIs are integrated to get an overall picture of the most current environmental situation of the user's location.
- Photovoltaic Modeling: Pvlib library is used for accurate solar panel energy calculations.
- User Interface: Streamlit offers an intuitive and interactive platform for users to input data and visualize results.
- Data Caching and Scalability: Redis is used to manage large datasets, ensuring real-time responsiveness and scalability.
- Cloud Deployment: The Dockerized application is hosted on AWS EC2, enabling persistent data handling and optimized processing.
Challenges we ran into
- Partial Shading Modeling: Developing accurate algorithms to predict energy output under varying shading conditions.
- Data Integration: Seamlessly integrating diverse datasets from multiple sources, including satellite imagery, weather APIs, and user inputs.
- Segmentation Optimization: Fine-tuning the image segmentation model to handle varied urban landscapes, dense object clusters, and edge cases.
- Depth Estimation: Integrating the Depth pro model to generate a 3D point cloud that can be analyzed to predict obstacle dimensions needed a lot of expertise in MLOps.
- Scalable Deployment: Ensuring the app remains responsive and reliable under heavy computational loads and diverse user queries.
- User Accessibility: Balancing the complexity of advanced solar calculations with an intuitive user interface.
Accomplishments that we're proud of
- Comprehensive Solar Potential Prediction: Developed a robust system capable of accounting for partial shading, solar angles, and local environmental conditions to provide precise solar energy estimates.
- Integration of Advanced Technologies: Successfully implemented ray tracing, 3D reconstruction, and automated image segmentation to deliver state-of-the-art solar energy predictions.
- Enhanced Accuracy and Transparency: Achieved results that are competitive with industry-leading platforms while maintaining an open and transparent approach to calculations.
- User-Centric Design: Created an interactive platform that empowers users to easily visualize and customize solar parameters, making complex analyses accessible to all.
- Scalable Cloud Deployment: Deployed the application on AWS EC2 with Docker, enabling persistent data management, real-time responsiveness, and efficient computation.
- Advanced Shadow Modeling: Built a highly detailed shadow mapping model that dynamically adjusts to changing solar positions and obstacle configurations.
- Accessibility for Diverse Stakeholders: Designed the system to serve a wide range of users, from researchers and policymakers to individual solar energy adopters. Users can now migrate from a paid Solar API from Google to our fully open source project.
- Sustainability and Global Impact: Contributed to the renewable energy transition by enabling more accurate solar installation planning and reducing reliance on non-renewable resources, thus contributing to the UN SDGs.
What we learned
Throughout the development of SolarGIS, we gained valuable insights and expertise in a broad range of domains, blending theory, simulation, and real-world implementation:
- Solar Physics & Radiometry: We developed a deep understanding of solar geometry, including the impact of solar azimuth, zenith angles, and seasonal variation on energy generation. We studied solar irradiance models (GHI, DNI, DHI) to fine-tune our estimation logic.
- Photovoltaic System Behavior: We analyzed how different configurations (series, parallel, bypass diodes) behave under partial shading. We also explored the nonlinear response of PV panels and inverter efficiency curves.
- MATLAB Simulations: Conducted extensive simulations of solar panel layouts, shading scenarios, and energy generation curves in MATLAB. These simulations helped validate our theoretical models and calibrate real-world outputs from Pvlib and ray tracing engines.
- Advanced Light Transport Modeling: We explored photometric light modeling and used physically based rendering principles to simulate solar ray interactions with 3D objects and terrain. Ray tracing was adapted to real-time systems using custom optimizations.
- 3D Reconstruction and Image Segmentation: Learned the challenges of building clean 3D environments from 2D sources, especially noisy urban image data. Implemented post-processing pipelines to improve mesh and point cloud quality.
- Obstacle Detection: Trained and fine-tuned segmentation models to identify and dimension obstacles using a combination of image segmentation and monocular depth estimation. Combined these with elevation models to build full context around irradiance drop-off.
- Solar Panel Orientation and Tilt Study: Researched the effect of panel tilt, azimuth alignment, and seasonal adjustment on energy yield, using academic papers and NREL guidelines.
- API Integration & Environmental Data Handling: Gained practical experience in combining multiple data streams (satellite, weather, irradiance) into a coherent prediction pipeline. Implemented fallback and averaging strategies for incomplete data.
- User-Centered Design: Learned how to translate complex solar energy physics into an interactive, beginner-friendly platform that balances customization with clarity.
- Optimization and Real-Time Scaling: Understood the challenges of deploying heavy compute tasks on cloud infrastructure. Used caching, task queues, and smart re-computation to maintain performance.
What's next for SolarGIS
- Expanded Data Compatibility: Supporting additional satellite and ground-based data sources for broader usability.
- AR/VR Integration: Introducing augmented and virtual reality visualizations for an immersive user experience.
- Global Scalability: Adapting the system for worldwide use, addressing diverse geographic and environmental conditions.
- Full Open-Source Release: Making the platform entirely open-source to democratize access to advanced solar energy estimation tools.
- Enhanced Predictive Models: Incorporating machine learning algorithms to refine predictions and adapt to evolving datasets.
- Policy and Research Collaboration: Collaborating with policymakers and researchers to drive actionable insights and promote sustainable energy adoption.
SolarGIS is designed to revolutionize solar energy prediction and planning, empowering users with a powerful, accessible, and sustainable tool for the future of renewable energy.
Built With
- amazon-web-services
- folium
- gemini
- geopy
- google-earth-engine
- langchain
- open-buildings-dataset
- pvlib
- python
- redis
- solcast-api
- streamlit
- tensorflow
Log in or sign up for Devpost to join the conversation.