About the Project

Inspiration

The inspiration behind SocialConnect came from the desire to merge the worlds of social media and decentralized finance (DeFi). We wanted to create a platform where users could not only interact socially but also leverage the power of blockchain technology to enhance their online experiences. By integrating financial mechanisms, we aimed to add a new layer of engagement and utility to social connections.

What We Learned

Throughout the development of SocialConnect, we learned a great deal about blockchain technology, smart contract development, and the intricacies of integrating DeFi with social media. We explored various authentication methods and realized the importance of secure and seamless user experiences. Additionally, working with decentralized oracle networks like Chainlink taught us about ensuring the reliability and randomness of on-chain data.

How We Built Our Project

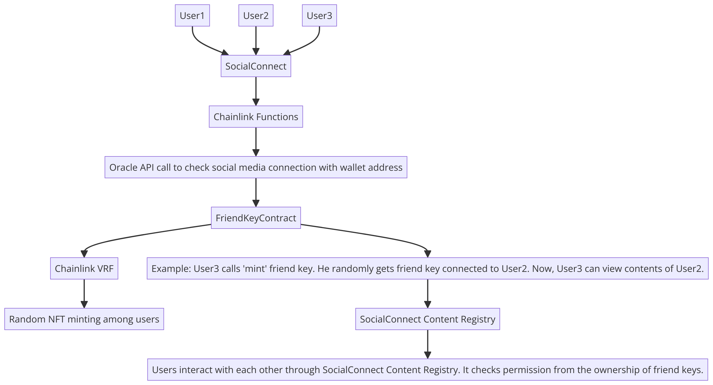
SocialConnect was built using a combination of modern web technologies and blockchain frameworks. We utilized:

  • Particle Auth for simplified and secure user authentication through social logins.
  • Chainlink Functions to securely fetch off-chain data and integrate it with our smart contracts.
  • Chainlink VRF to provide verifiable random functions for fair friend key minting.
  • Solidity for writing our smart contracts, specifically focusing on ERC1155 for managing friend connections.
  • React and Node.js for the frontend and backend development, creating an interactive and responsive user interface.

Challenges We Faced

Building SocialConnect was not without its challenges. Some of the key hurdles included:

  • Ensuring Security: Integrating DeFi features required us to prioritize security at every step, ensuring that user data and financial transactions were protected.
  • Randomness and Fairness: Implementing a truly random and fair system for minting friend keys was complex and required us to leverage Chainlink VRF.
  • Scalability: Designing a system that could handle a large number of users and interactions without compromising performance was a significant challenge.
  • User Experience: Balancing the advanced functionalities of blockchain with a user-friendly interface was crucial to make the platform accessible to non-technical users.

Overall, the journey of building SocialConnect was enriching and provided us with valuable insights into the fusion of social media and DeFi.

Built With

  • chainlink
  • react.js
  • soldity
  • vrf
Share this project:

Updates