-
-
Home - welcome
-
home - worlflow
-
AI Gen - entry
-
AI gen - interactions
-
AI gen - final confirm
-
AI gen - timeline
-
AI gen - completed.
-
Architect view - diagram and component lib
-
Architect view - properties inspector
-
Architect view - device modeling with latency matrix
-
Validation view - DRC
-
Analytic view - Data Flows
-
Analytic view - Performance
-
Analytic view - Contention / Congestion
-
BOM view - IP / vendor recommendations
-
Report view
-
architecture-diagram-backend
-
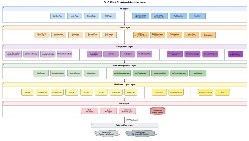
architecture-diagram-frontend
Inspiration
The complexity of designing System-on-Chip (SoC) architectures often leads to inefficiencies and errors. Traditional design processes are time-consuming and prone to human oversight. Inspired by the need for automation and precision in hardware design, SoC Pilot was conceived to streamline SoC creation and validation.
What it does
SoC Pilot is an AI-driven tool that: SoC Pilot is an AI-driven tool that:
- Conversational Architecture Definition: Uses natural language chat to define SoC requirements and intelligently suggest components from a curated library.
- Generates SoC Architecture Diagrams: Transforms conversational specifications into detailed, interactive SoC block diagrams using React Flow.
- Component Library Integration: Provides drag-and-drop access to abstracted architectural components (CPU, Memory, Interconnect, I/O, Accelerators) and proven design patterns.
- Workspace Management: Organizes projects with proper file structure, saving specifications as natural language documents and structured JSON diagrams.
- Design Validation: Performs basic design rule checks and quality evaluation with user feedback collection.
This chat-first, RAG-enhanced approach accelerates the design process and reduces human error through intelligent component suggestions.
How we built it
Utilizing AWS’s robust suite of AI services, we developed SoC Pilot as follows:
- Amazon Bedrock: Employed for hosting large language models (Claude/GPT) with RAG-enhanced prompts to interpret conversational specifications and generate intelligent component suggestions.
- RAG Architecture: Implemented minimal RAG using in-memory component library (no vector DB needed) for fast, accurate component retrieval without custom model training.
- Nova Act SDK: Leveraged to build and deploy the AI agent’s capabilities, ensuring seamless interaction with other AWS services.
These tools enabled the development of a chat-first, component-library-driven SoC design tool that combines conversational ease with professional architectural capabilities.
Challenges we ran into
- Complexity of SoC Specifications: Interpreting diverse and intricate textual descriptions posed challenges in generating accurate designs.
- Integration of Multiple Tools: Ensuring seamless communication between various AWS services required meticulous configuration and testing.
- Design Rule Compliance: Automating the validation of designs against a wide array of industry standards necessitated comprehensive rule sets and validation mechanisms.
Accomplishments that we're proud of
- Automated SoC Design Generation: Successfully developed a system that converts textual inputs into accurate SoC architecture diagrams.
- Interactive Visualization: Implemented a rendering engine that allows users to interact with and modify generated designs. -Comprehensive DRC Implementation: Integrated a robust validation system that ensures designs adhere to established rules and standards. These milestones demonstrate the feasibility and effectiveness of AI in automating complex hardware design processes.
What we learned
- Importance of Clear Specifications: Precise and unambiguous input is crucial for generating accurate designs.
- Challenges in Rule Definition: Defining comprehensive and adaptable design rules is essential for effective validation.
- Iterative Development Process: Continuous testing and refinement are key to building reliable AI-driven design tools.
What's next for SoC Poilot
- Enhanced Rule Set Expansion: Incorporate a broader range of design rules to cover more aspects of SoC design.
- User Feedback Integration: Develop mechanisms to collect and incorporate user feedback for continuous improvement.
- Advanced Optimization Features: Implement AI-driven optimization algorithms to suggest improvements in design efficiency and performance. These developments aim to make SoC Pilot a comprehensive solution for modern SoC design challenges.
Built With
- amazon-dynamodb
- bedrock
- kiro
- nova
- s3
Log in or sign up for Devpost to join the conversation.