Inspiration

A large fraction of the populations is still not connected to the internet. Modern web and native apps cater well to the tech savy audience. However, the users with not-so-advanced phones, no internet connection or even the elderly may be left behind.

What it does

NewsByText leverages the Twilio API and the ubiquitous text messaging feature on mobile phones to provide our users with latest news without the need of internet. We have built a chat bot based service that users can interact with to read latest news.

The users select their region and are then presented with a list of topics that have been trending in the last 1.5 hours. Upon selecting any of these topics, we scrape related articles from the internet, summarize it using deep learning and send back a short summary of the news as SMS. The users have option to read summaries from more sources and even have it translated to their language (currently supports Hindi)

Try out NewsByText by texting (858) 239 0484 to start

How we built it

We used several APIs to put together this hack. We only have a back-end and no front-end, as the user interacts with our service using the stock SMS/text messaging app in their phones.

The SMS infrastructure is provided using Twilio API. Upon receiving an SMS, the Twilio API calls a webhook on our backend. The backend is in Django. We fetch the latest trending topics for the user using the Taboola API. We filter the list of trends and present them to the user.

Next, upon selecting a topic, we need to fetch its summary. We use some URLs of articles for the selected topic to fetch the article content. This is then converted into a short summary using the DeepAI API and sent back to the user as SMS. In case user has opted for news in Hindi, we use the Google Cloud Translation API to translate the summary into Hindi before sending it back.

All the above is in a Django based backend service.

Challenges we ran into

Here are some of them:

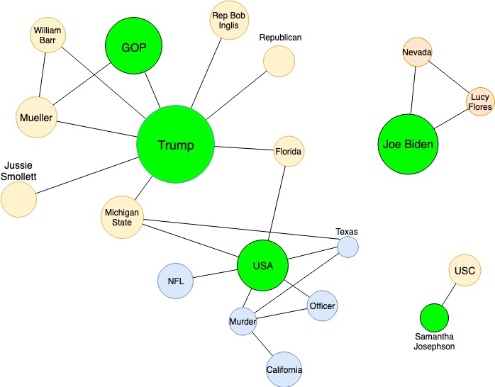
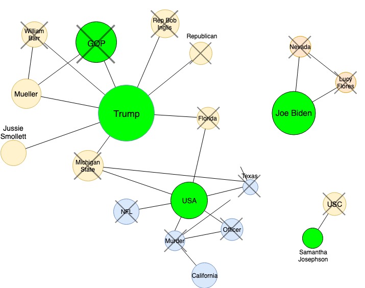
  • Trending topics may have very similar topics because they co-occur in news. We used similarity based heuristics and a network graph to eliminate them.
  • Maintaining state of users in backend

Accomplishments that we're proud of

  • Successfully implemented the chat flow for user interaction using the SMS app
  • We need minimal and simple inputs and interactions from user
  • Presenting the user only with relevant and non-overlapping trend topics

What we learned

  • How Twilio to target users using just SMS and opens up a new channel for reaching them!
  • The awesome Taboola API to get latest trends along with a lot of relevant information
  • Using Cloud translation API and the DeepAI summarization API

What's next for NewsByText

For any topic a user selects, we have a lot of URLs for sources of information. Currently we summarize the first URL, present it to the user and give them an option to read from more URL sources. We want to look for a good measure for selecting the first article we present to the user or even combine news from multiple articles. Next, we might also want to allow users to select categories for news they want tot receive. It would also be interesting to include a learning based algorithm in backend to learn what topics a user is usually interested in and rank them higher in topics list.

Try Now

Try out NewsByText by texting anything to (858) 239 0484 to start, using the SMS/text app on your phone.

Built With

Share this project:

Updates