SMARTCAFE
Bisnis Kuliner salah satu bisnis UMKM yang paling banyak digandrungi bahkan hingga kalangan muda sekalipun. Berbekal inovasi dalam bidang makanan dan modal yang tidak terlalu besar, bisnis ini terbilang cukup menjanjikan mengingat setiap hari semua orang membutuhkan makanan.
Saat ini masih banyak café – café di Banyuwangi masih menggunakan sistem menu konvensional. Dengan konsep Smart Café kami mendesaian sistem pemesanan menu makanan dan minuman berbasis digital yakni menggunakan smartphone Android dan dengan tambahan fitur-fitur yang menarik.
Tujuan:
- Memudahkan transaksi
- User Friendly
- Efisiensi
- Mengangkat brand UMKM Kuliner
- Kepuasan Pelanggan
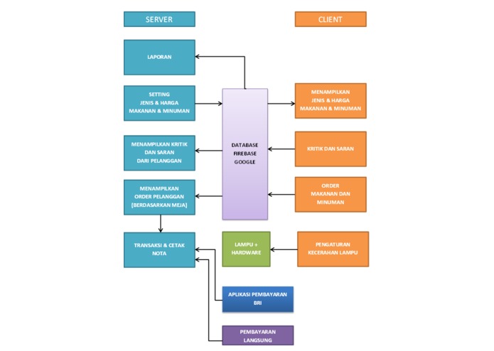
Ada 2 aplikasi Android dan 1 perangkat hardware yang dibuat, yakni:
Aplikasi Server:
Fitur:
- Setting data client jenis makanan dan minuman serta harga
- Transaksi pembayaran
- Cetak Nota
- Tampilan Kritik dan Saran dari pelanggan
- Laporan transaksi
Aplikasi Client:
Fitur:
- Menampilkan menu, harga dan order makanan dan minumam
- Penampilkan total pembayaran dengan fasilitas batal dan pesan
- Kritik dan saran
- Pengaturan kecerahan lampu meja pelanggan
- Indentifikasi meja pelanggan berdasarkan IP Address Client
Hardware
Hardware menggunakan ES8266 mengendalikan redup/terangnya lampu meja pelanggan, kadang pelanggan tidak terlalu senang dengan kecerahan lampu yg terang. Dengan menambahkan fasilitas ini pelanggan dapat mengatur kecerahan lampu di mejanya.
Built With
- api-bri
- arduino
- esp8266
- firebase
- mit-app-inventor











Log in or sign up for Devpost to join the conversation.