Ownly — Your AI Inventory & Ownership Assistant
0. What is Ownly?
Ownly is an AI-powered inventory app that helps people track what they own, find items instantly, and make smarter decisions about buying, keeping, or re-selling things. By turning everyday belongings into a searchable, intelligent inventory and marketplace, Ownly reduces clutter, saves money, and encourages more sustainable consumption.
1. Inspiration / Problem
People forget what they already own, which leads to clutter, duplicate purchases, and wasting time and energy to find and use items.
- Items get lost at home, leading to wasted time and duplicate purchases
- Decluttering is overwhelming because people lack visibility into what they own
- Buying decisions are made without context, increasing unnecessary spending and waste
- Spending an excessive amount of time on everyday decisions—like what to wear today or what to pack for a weekend trip with kids—wastes mental energy that could be better spent elsewhere
- Secondhand marketplaces exist, but are disconnected from people’s actual inventories and add unnecessary friction that discourages reuse and exchange
We have apps for our memories—like digital photo galleries—and apps for our money—like banking and investing apps. But there’s no system for what we physically own. That’s where Ownly comes in.
2. What it does / The Solution
Ownly makes ownership visible, searchable, and actionable. Core functionalities include:
2.1. Effortless Item Tracking & Retrieval
Users can easily capture photos of individual items or entire storage spaces (closets, drawers, shelves). Using the Google Gemini 3 API for image recognition, Ownly automatically:
- Identifies items and their key attributes
- Understands storage context and locations
- Organizes everything into a searchable inventory
Users can later search naturally to find where things are stored—without needing to remember every drawer, box, or closet.
2.2. Smarter Buying & Decluttering Decisions
Users can simply share a photo of an item they want to buy, and Ownly uses Gemini 3 to recognicze the users' buying list, and analyzes their existing inventory based on semantic embeddings to:
- Detect whether they already own similar items
- Recommend whether the item fits their personal style (e.g., wardrobe compatibility vs. one-off outliers)
- Suggest which existing items could be decluttered or resold to free up space
- Help users make more intentional, context-aware purchase decisions
This transforms buying and decluttering from gut decisions into informed ones.
2.3. Integrated Marketplace (Circular Economy)
Ownly includes a built-in marketplace directly connected to users’ inventories.
Users can:
- List unused items for sale in one tap
- Browse, exchange, or purchase items from other users’ inventories
- Reuse what already exists instead of buying new
This tight inventory-to-market loop promotes reuse by default and extends the lifecycle of goods.
2.4. Daily AI Suggestions (Your Ownership Bestie)
Ownly works as a day-to-day AI companion that simplifies small but frequent decisions.
Using Gemini 3, Ownly can:
- Recommend what to wear based on today’s events, weather, and existing wardrobe
- Suggest what to pack for upcoming trips or activities
- Surface reminders and insights based on what the user already owns
By embedding itself into daily routines, Ownly drives retention while making ownership feel effortless.
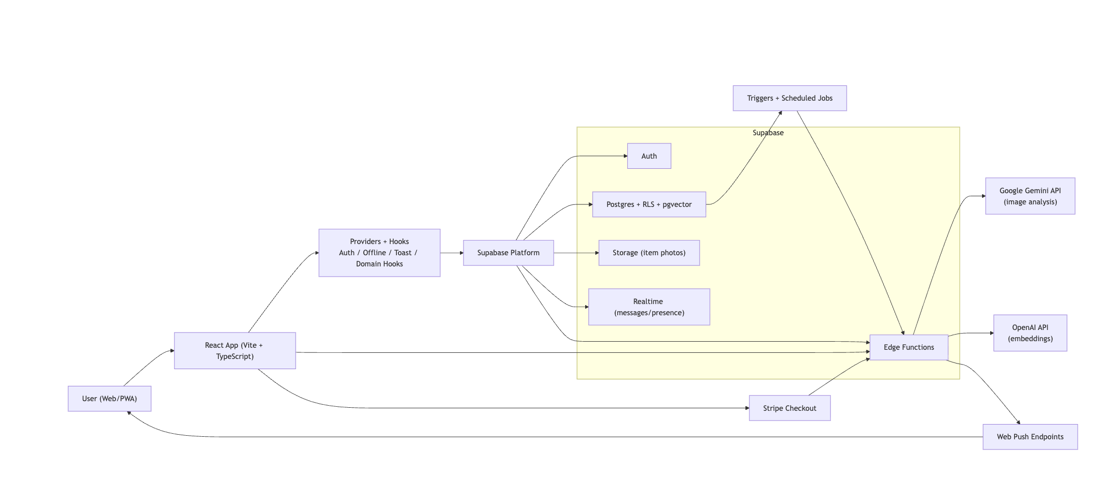
3. How we built it
3.1. Tech stack
3.1.1. User Interface
Users interact with the Ownly web app designed to be convenient for managing personal items at home.
- Capture photos, which Gemini 3 processes to automatically categorize and populate item details
- Search their inventory
- Post on the marketplace
- Chat with the AI in a fast, installable experience
3.1.2. Core Platform (Backend)
All user actions flow into a Supabase backend, which provides:
- Authentication and user isolation
- Secure data storage for inventory and marketplace listings
- Realtime updates for messaging and notifications
- Serverless workflows for background processing
- Subscription payments via Stripe webhooks and checkout
This forms the system of record for everything a user owns.
3.1.3. AI Intelligence Layer
Ownly applies AI where it adds the most value:
- Google Gemini 3 for image understanding and item recognition
- Semantic embeddings for natural search and similarity matching across inventory
Together, these enable Ownly to remember what users own, compare new purchase candidates, and generate actionable, context-aware recommendations in real time.
3.1.4. Automation & Marketplace
- Background services generate reminders, send notifications, and manage subscriptions
- A built-in marketplace connects user inventories directly to peer-to-peer exchange, making reuse and resale seamless
3.2. Challenges we ran into
Our challenge with Gemini involved prompt tuning for consistent metadata extraction from image uploads and integrating those outputs into Ownly’s inventory pipeline. We then used similarity search to compare new items against existing inventory for personalized experience and marketplace recommendations. Edge functions have runtime limits, so we have to balance between accuracy and performance.
Additionally, adding a marketplace feature stretched the app’s scope, requiring us to handle listing creation, item matching, and recommendation logic on top of the existing inventory system.
4. Accomplishments that we’re proud of
We’re proud that we built the Ownly product, which is inspiring and revolutionary in the following ways:
One Integrated Ownership System
Ownly brings owning, using, buying, and selling into a single app. Instead of fragmented tools for storage, shopping, and resale, Ownly connects the full lifecycle of physical items—from purchase to daily use to resale.Actionable Intelligence, Not Just Tracking
Ownly goes beyond static inventory lists. Powered by AI, it provides context-aware recommendations—what to buy, what to keep, what to declutter, and what to reuse—so users can take meaningful action, not just record data.AI-Powered, Retention-Driven Experience
Built with Google Gemini 3, Ownly delivers fast, intelligent insights through a smooth, friendly UI and workflow. By reducing friction and supporting everyday decisions, Ownly is designed to form habits and drive long-term user retention rather than one-time usage.Sustainability by Design
Sustainability is built into the product experience. Ownly’s reminders to reuse belongings and the integrated marketplace naturally encourage reuse and resale over buying new—supporting a circular economy with minimal effort required from users.Huge Monetization Potential
Ownly operates on a monthly subscription model with one basic plan and one premium plan (with further market research planned to refine pricing and benefits). There is also potential to expand monetization through contextual, intent-driven recommendations and advertising.
5. Impact
5.1. For users
- Save time finding belongings
- Make smarter purchases
- Make decluttering less stressful and more data-driven
- Save mental energy in day-to-day decision making
5.2. For the environment
- Increase reuse of existing items, reducing overconsumption and waste
- Support a circular economy through peer-to-peer exchange
6. Vision
Looking ahead, Ownly aims to become a holistic ownership intelligence system that supports the full lifecycle of buying, owning, using, and decluttering.
Deeper Ownership Context
Ownly will integrate with connected services—such as Amazon and email—to automatically understand recent purchases and accelerate inventory capture. This reduces manual input while making ownership memory more complete and accurate.Smarter, Personalized Intelligence
As users grow with the product, Ownly will adapt to power users and specific interests. For example, fashion-focused users can receive more advanced styling insights and wardrobe-level recommendations based on what they already own.Thoughtful Monetization Expansion
Beyond subscriptions, Ownly will explore context-aware advertising and recommendations—suggesting relevant items only when users are actively looking for something, and only when it genuinely adds value rather than interrupting the experience.
Built With
- gemini
- html
- react
- sql
- supabase
- typescript
- vite


Log in or sign up for Devpost to join the conversation.