-
-
Our App
-
Cardboard Model representing a 2-Wheeler. Lidar Sensors attached to the left, right and back.
-
Emergency alert sent to a number of user's choice in case of an accident. Coordinates of accident spot are attached as well.
-
Placement of the LIDAR sensors on a 3D model of a 2-wheeler for collision alert
-
Temperature placed near the Battery/Cooling system sends data to ESP32, this data is sent to Thingspeak server via HTTP Requests of SIM900L
-
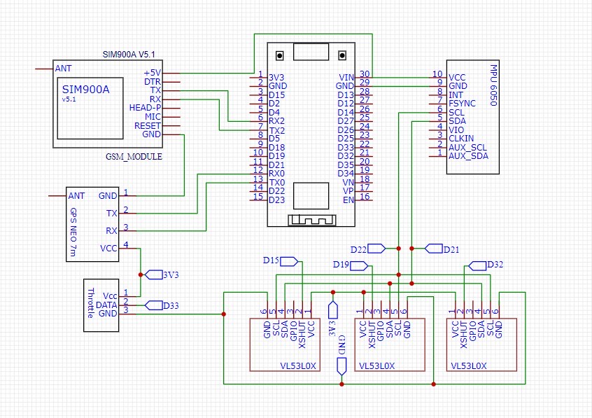
Schematic
Inspiration
People tend to lean towards the fancy Electric 2 wheelers with all the latest Gizmo but miss out on the chance of buying one because of the price tag. New startups releasing electric 2 wheelers often fall prey to the fancy of big companies, well not anymore.
What it does
- Replacing the conventional display present on 2 wheelers, our system relies on probably the most powerful processing device we carry around all day, i.e. our phone. Our dedicated app plays the role of the display thus reducing the cost of the vehicle and at the same time giving the user benefits of his/her phone's features.
- Limitless possibilities in IoT due to our device's SIM and Bluetooth connectivity.
- Proximity sensors placed around a 2 wheeler are connected to our main CPU, ESP32 Node MCU using which we provide Collision Alert feature for the user to tackle busy Indian traffic.
- Accident Alert feature supported by our device's Accelerometer and SIM Module inform the authorities of a possible accident.
- Safety Alert feature supported by our device's GPS and SIM module specializes for Women's safety wherein the authorities are informed of possible Safety threat along with GPS coordinates.
- Smart Servicing feature supported by our SIM Module allows the Vehicle Health data to be transferred to company servers via the internet. The functionality of these features relies on our dedicated app as well as our SMART hardware system. Implementation of such a system on 2 wheelers will not only help the newcomers in the startup field gain stronghold but also provide a seamless experience for the users.
How we built it
- Our main device consists of ESP32 NodeMCU which is the brains of the system.
- Collision Alert Feature using VL53L0X LIDAR Sensors
- Accident Alert using MPU6050 Accelerometer
- SIM Connectivity using SIM900L
- Bluetooth Connectivity via Integrated Bluetooth inside ESP32
- Whole device powered by 2 Li-ion 18650 cells with a 5V voltage regulator for the SIM900L which requires 5V Voltage
- Currently the circuit has been implemented on a breadboard with future scope for a PCB
- App was built in MIT App Inventor where the functionality of the app was brought in by block coding
- Data transfer between the SMART system and our SMART App is done by Classic Bluetooth serial
- The hardware is written completely in C++ using Arduino IDE
Challenges we ran into
- Implementation on a 2 Wheeler without tearing it down completely
- Data sampling of all the sensors while at the same time maintaining a good processing speed
- Development of App in MIT App Inventor paved way for limited UI looks
- Identification of user's Bluetooth ID for 2-factor authentication
- Usage of HTTP Requests
Accomplishments that we're proud of
- Proper app functionality
- IoT implementation using simple GPRS connectivity
- Featuring a phone as the main display of a vehicle, risky step yet a futuristic one from our PoV
What we learned
- Using Thingspeak
- In-depth knowledge of Serial Bluetooth capabilities ## What's next for SMART EV System
- Implementing the system on a 2-Wheeler
- PCB instead of conventional wiring
- Better UI for the App






Log in or sign up for Devpost to join the conversation.