Acerca del Proyecto: SMART BEAT
Inspiración
El proyecto "SMART BEAT" surgió de la necesidad de realizar un monitoreo a las personas que sufran o sean propensas a tener enfermedades cardiovasculares, la idea era que el dispositivo sensor en la muñeca, registre datos y envíe alertas en caso de emergencia, cuando se supo del reto, nos dimos cuenta que se debía implementar este sistema a modo de seguimiento una vez el paciente dejaban las camas uci.
Lo que Aprendimos
A lo largo del desarrollo de "SMART BEAT", aprendimos a integrar múltiples tecnologías para crear un sistema que sea cohesivo. La experiencia nos enseñó cómo diseñar un sistema de monitoreo continuo y en tiempo real del pulso de los pacientes, que se acople al sistema existente, de manera que tuvimos que investigar cuales eran los patrones de diseño necesarios para la elaboración de las aplicaciones.
Cómo Construimos el Proyecto
El proyecto fue construido en varias fases, comenzando con la investigación y planificación. Los pasos incluyeron:
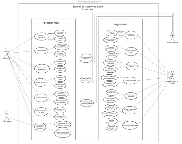
- Investigación y Planificación: Identificación de necesidades, definición de los casos de uso del proyecto y la creación del diagrama de casos de uso.
- Diseño de arquitectura: Se usaron los modelos de arquitecturas de componentes de alto nivel para representar la implementación del proyecto en el entorno físico.
- Diseño de base de datos: Se generó el diagrama entidad relación para la base de datos de la aplicación y posteriormente se diseño la base de datos multidimensional para generar el reporte de datos del proyecto.
- Diseño de Mockups: Finalmente se crearon las interfaces necesarias para cubrir las necesidades, tanto del paciente como del personal médico. ## Logros de los que estamos orgullosos Estamos orgullosos de haber logrado mejorar la idea principal, diseñando una vía en la que puede ser implementado por cualquier clínica; además de la gestión de información de múltiples pacientes, el proyecto "Smart Beat" ya no es un dispositivo similar a un botón de pánico automatico, ahora se ha convertido en un sistema que puede salvar vidas de manera mas efectiva.
Desafíos Enfrentados
El proyecto "SMART BEAT" no estuvo libre de desafíos. Algunos de los más importantes fueron:
- Integración de Sistemas: Fue un reto el generar un diseño que cubriera el sistema actual de monitoreo de las camas uci con el nuevo sistema de seguimiento del Smart Beat.
- Gestión de Big Data: Como manejar la gran cantidad de datos generada por las camas uci fue una de las incógnitas mas grandes del proyecto, lo que nos llevó a buscar información sobre herramientas mas especializadas, como el SAP HANA.
- Monitoreo en Tiempo Real: Asegurar que el sistema de monitoreo proporcionara datos precisos y actualizados en tiempo real fue extenuante debido a que el diseño inicial del Smart Beat no consideraba la gestión de múltiples fuentes de datos de pacientes.
El futuro de SMART BEAT
La implementación de nuevas ideas sobre la base de este proyecto, ya sean nuevos sensores, como el oxímetro o el glucómetro; implementar mejores vías para proteger la información de transmisión inalámbrica o diseños que sean ergonómicos y que usen materiales que no irriten la piel del paciente.
GRACIAS!!
Built With
- figma
- lucidchart
Log in or sign up for Devpost to join the conversation.