About Skillify

Our Journey

Imagine a world where skills are the currency of connection. On our college campuses, students often seek tutoring and assistance but face challenges with limited resources and understaffed centers. We saw an opportunity to bridge this gap by creating Skillify—a platform where students can exchange skills freely, fostering a supportive and collaborative community without the constraints of money.

What We Do

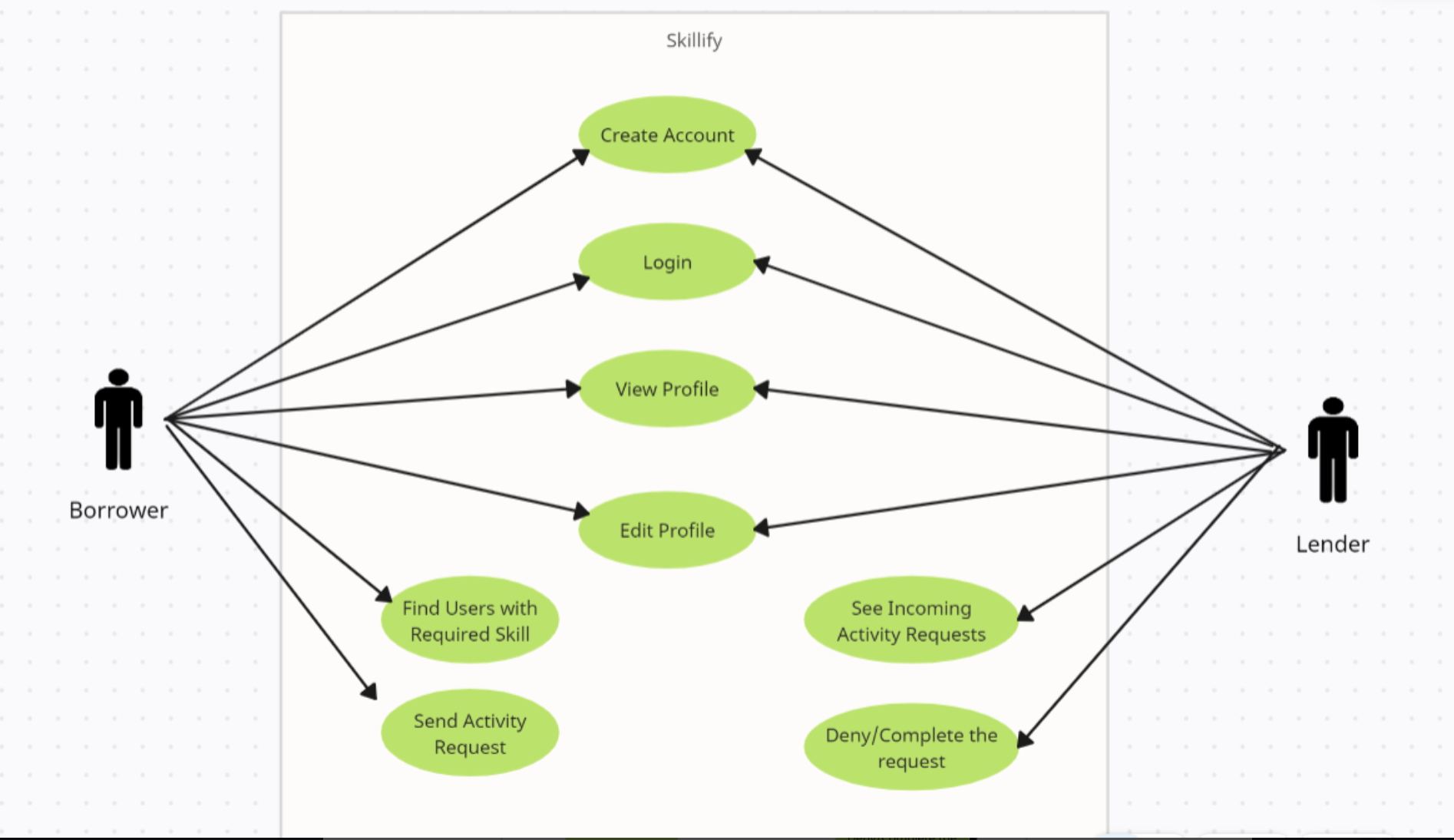
Skillify empowers users to trade their skills by offering help or requesting assistance. It’s all about connecting based on expertise rather than financial transactions, giving users the freedom to request something in return. Here’s how it works:

  • Request a Skill: Select a skill you need help with, use our search to find the right person, and submit your request in real-time as you type.
  • Manage Requests: Visit the "Requests to Me" section to view and manage incoming requests. Whether a request is pending, accepted, or declined, Skillify keeps everything organized.
  • Stay Updated: Receive email notifications for new requests to ensure you’re always informed and can respond promptly.

With features like skill search, request management, and notifications, Skillify makes it easy to collaborate and build a supportive, interconnected community.

How We Built It

Creating Skillify was an exciting journey using a modern and robust tech stack:

  • Frontend: Built with Next.js, TypeScript, Tailwind CSS, and Bootstrap. While the current design isn’t fully responsive yet, we plan to enhance it with neat animations and a more polished UI in the future.
  • Backend: Developed with an incredibly scalable RESTful API architecture and a fully Object-Oriented Programming (OOP) approach wherever feasible, using Node.js, Express.js, and MongoDB Atlas for scalability and flexibility.
  • Data Handling: Implemented just-in-time MongoDB document population to avoid duplicating item instances, ensuring efficient data management.
  • Additional Tools: Utilized Mongoose for data modeling, Firebase for secure user authentication, and Winston for logging and tracking app behavior.
  • Hosting: Our database is hosted on MongoDB Atlas Cloud, and our backend APIs are on Railway, making them accessible in real-time from anywhere.

Challenges We Overcame

Building Skillify wasn’t without its challenges:

  • Balancing Frontend and Backend: Ensuring a seamless user experience while maintaining a scalable backend was crucial, especially when implementing real-time features like request management.
  • Framework Integration: Combining Tailwind CSS and Bootstrap required creativity to maintain a cohesive UI, but it allowed us to create a modern and responsive design.
  • Secure Authentication: Implementing Firebase Authentication to ensure seamless and secure login functionality was a critical hurdle we successfully navigated.

What We’re Proud Of

We’re thrilled with our accomplishments:

  • Functional Platform: Skillify embodies our vision of a flexible skill exchange, allowing users to connect and collaborate effortlessly.
  • Scalable Backend: Our MVC architecture and OOP backend support multiple concurrent users while ensuring data security.
  • Efficient Data Management: Utilizing just-in-time MongoDB document population enhances performance and reduces redundancy.
  • User Experience: Features like the dynamic Dashboard, skill search, and My Activities pages offer a smooth and intuitive experience.
  • Responsive Design Plans: While not fully responsive yet, our use of Tailwind CSS and Bootstrap lays a strong foundation for future UI improvements and animations.

Lessons Learned

Throughout this journey, we’ve gained valuable insights:

  • Framework Integration: Successfully integrating multiple frameworks like Tailwind CSS and Bootstrap within the same project.
  • Real-Time Data Management: Efficiently managing real-time data flows with MongoDB Atlas.
  • User Authentication: Optimizing authentication processes using Firebase.
  • User Interaction: Enhancing user flows by tracking status changes (e.g., pending, accepted, declined) in real-time.

What’s Next for Skillify

The future of Skillify is bright with exciting enhancements:

  • Real-Time Chatbox: Enable direct communication between users to discuss task details and availability.
  • Advanced Search: Implement Fuse.js for fuzzy searching in real-time as users type, improving the skill search experience.
  • UI Improvements: Greatly enhance the user interface with neat animations and a more polished design.
  • Rating & Review System: Boost transparency and trust with user ratings and reviews.
  • Mobile App: Ensure accessibility on the go with a dedicated mobile application.
  • Event & Workshop Creation: Encourage group learning and community engagement through events and workshops.
  • KYC Integration: Enhance user safety with Know Your Customer (KYC) processes.
  • Geolocation APIs: Help users find local assistance easily with maps and geolocation features.
  • Advanced Search Filters: Improve search functionality with filters for location, availability, skill proficiency, and ratings.
  • Gamification: Increase user engagement with achievements, badges, and leaderboards, motivating users to participate more frequently and build a stronger community.

Real-World Application

Skillify isn’t just for college campuses; it’s a versatile platform that serves various real-world needs:

  • College Campuses: Students often need tutoring but may find official tutoring centers understaffed or hard to access. With Skillify, students can connect with their peers who excel in various subjects, making it easier to find help and support each other’s academic journeys. This not only enhances learning but also fosters a stronger, more collaborative campus community.

  • Local Communities: Residents can exchange services such as gardening, home repairs, cooking classes, or even language lessons. Skillify facilitates community members supporting each other, enhancing local bonds and creating a more interconnected neighborhood.

  • Freelancers and Entrepreneurs: Professionals can trade skills like graphic design, web development, marketing strategies, or content creation. This allows freelancers and small business owners to access diverse expertise without the high costs typically associated with hiring professionals.

  • Hobbyist Groups: Individuals passionate about hobbies like music, art, crafting, or photography can share their skills, organize workshops, and collaborate on projects. Skillify helps hobbyists connect, learn from each other, and grow their creative endeavors together.

These diverse applications demonstrate how Skillify can adapt to different environments, making skill exchange accessible and beneficial for everyone.


We’re passionate about fostering a community where everyone can leverage their skills meaningfully and support each other with the freedom to choose how they exchange skills. Join us on this journey to make skill exchange simple, effective, and rewarding for everyone!

Built With

Share this project:

Updates