Problemstellung:
- erhöhtes Infektionsrisiko durch
- Schlangen (Menschenansammlungen) Vor Supermärkten.
- Auslastungsgrad im Supermarkt.
- Frustration durch leere Regale.
Lösungsansatz
Koordination der Kunden durch ein System welches Menschenansammlung reduziert oder sogar vermeidet.
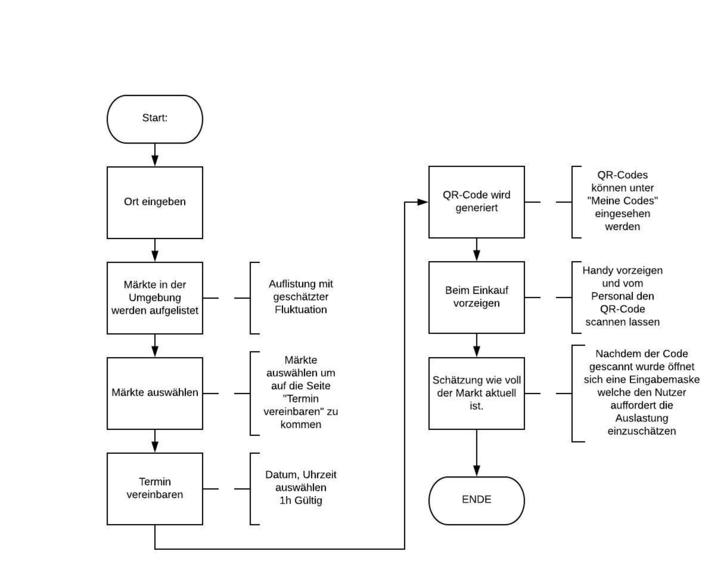
Umsetzung
Die Benutzer können sich mit einer Anwendung über die Auslastung der Supermärkte in Ihrer Umgebung informieren. Falls die Supermärkte zu voll sind ist es möglich einen Termin zu buchen. Dazu werden dem Nutzer in dem von Ihm ausgewählten Supermarkt Zeitpunkte die wenig oder garnicht ausgelastet sind genannt. Hierfür kann der Nutzer sich anmelden. Die Anwendung generiert ein Ticket (QR Code) welches von der Person am Eingang des Supermarktes geprüft werden kann. Dadurch ist sichergestellt, dass die Nutzer sich an diese Zeit gebunden fühlen. Damit die Auslastung der Supermärkte automatisch funktioniert wird eine Kombination aus verschiedenen Datenquellen implementiert. Crowd Sourcing die Anwendung zeigt nachdem der QR Code gescannt wurde eine Frage an wie voll ist das Geschäft(Voll, Medium, Leer), eintragung im PAX Counter.
Ausblick
Die Anwendung kann was die Auslastungsberechung angeht dadurch genauer Prognostizieren, dass die Datenquelle OpenStreetMap für viele Supermärkte Bereiche Anzeigt anstelle von GPS Koordinaten. Dadurch ist es möglich:
- Personen / QM bei Radius 1,5m zu berechnen
- Aktuelles Gefühl der Einkaufenden wiederzuspiegeln indem Feedback der Nutzer zum Füllstand der Supermärkte und die Anzahl der Nutzer vor Ort mit der Größe des Geschäfts in Beziehung gebracht wird.
Built With
- rest
- ruby-on-rails




Log in or sign up for Devpost to join the conversation.