Inspiration
We saw the digital landscape is evolving at incredible speed, and business are struggling to keep up with high SEO demands. For traffic SEO is a main thing to optimize and most people pay a lot to audit their site, so we thought to develop a cost effective way to identify SEO issues and auto-fix them using AI.
That is the vision behind SEO Auditor AI Agent: professional-grade SEO through autonomous AI that does not just analyze, but acts. We are not building another audit tool; we are building an AI workforce that does the actual SEO work for you.
What it does
SEO Auditor AI Agent is an autonomous AI system that performs comprehensive SEO analysis and automatically generates production-ready code fixes via GitHub pull requests - all powered by Amazon Bedrock's Claude 4 Sonnet with Reasoning.
Website Auditing
- Performs comprehensive 360° SEO audits analyzing 50+ critical factors including meta tags, content optimization, semantic analysis, heading structure, mobile responsiveness, image optimization, and structured data
- Provides actionable insights with color-coded severity levels (critical, warning, pass) and step-by-step remediation guides
How we built it
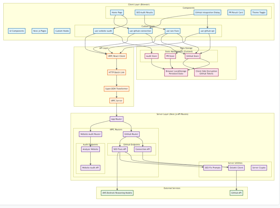
Frontend Framework
- Next.js 15
- React 19
- Tailwind CSS v4
- Radix UI
- Lucide Icons and HugeIcons React
Backend & API Layer
- tRPC v11
- Zod v4
- TanStack Query
- Zustand
AI & Reasoning Engine
- Amazon Bedrock
- Vercel AI SDK v5
- Extended Thinking (Reasoning)
- Multi-stage prompt engineering for file selection and fix generation
- Streaming support for real-time AI responses
GitHub Integration
- Octokit REST API v22 for GitHub API interactions
- OAuth 2.0 authentication flow
- Rate limiting and abuse detection handling
Security & Encryption
- Web Crypto API for device-specific token encryption
- AES-GCM encryption with per-device encryption keys
- Secure OAuth token exchange and storage
- Environment variable validation
Development Tools
- Biome for linting and formatting
- TypeScript 5
Challenges we ran into
Main challenges we ran into were designing the proper prompts to be compatible with all tech stacks and perfecting the Website Audit API. Accessing bedrock models was also challenging to give proper input parameters for reasoning.
Accomplishments that we're proud of
We built the first-ever SEO tool that uses Amazon Bedrock's Extended Thinking (Reasoning) to make intelligent, context-aware decisions about code modifications.
Achieved 100% TypeScript coverage with tRPC, eliminating entire classes of runtime errors. Every API call, database query, and component prop is type-checked at compile time.
What we learned
We discovered that AI with reasoning capabilities is fundamentally different from traditional AI:
- Traditional AI: Fast, pattern-matching, prone to errors in complex scenarios
- Reasoning AI: Slower but dramatically more accurate, especially for code analysis
We also learned that this kind of project is going to be a game changer in the future as GEO rises above SEO.
What's next for SEO Auditor AI Agent
- Additional SEO issue types
- Enhanced security features with Database Auth
- Integrate with AWS AgentCore to make automation seamless
- Multi-language support
- Advanced customization options
- Performance optimizations
Built With
- amazon-web-services
- bedrock
- nextjs
- node.js
- tailwind
- tanstack-react-query
- trpc
- typescript
- vercel


Log in or sign up for Devpost to join the conversation.