Sentinel: A Digital Legacy App for the Gemini 3 Era

Inspiration

In the digital age, a person’s life is increasingly stored as data—accounts, creative work, identities, and memories. Yet most systems are designed for short-term ownership, not for the full human lifecycle.

We were inspired by an unsettling reality: when someone passes away unexpectedly, their digital existence often becomes a “lost island.”
Families are locked out—not because they are untrusted, but because modern systems were never designed to transfer human intent securely.

Sentinel was born to bridge this gap between data security and human legacy.


What it does

Sentinel is a digital legacy app designed to help people securely preserve and pass on their digital life according to their intent.

It follows a simple philosophy:

$$ \text{Human Legacy} = \text{Digital Assets} + \text{Intent} + \text{Time} $$

Under the hood, Sentinel is powered by a digital asset custody protocol that defines how assets are encrypted, stored, and conditionally released over time.

To balance everyday emotional expression with long-term security, Sentinel operates through a Dual-State Architecture:

  • Sentinel Flow
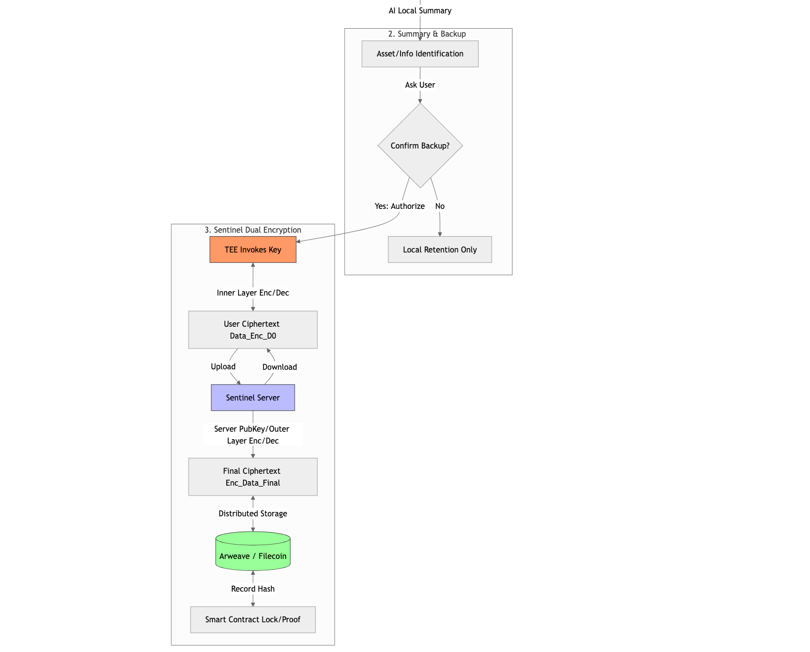
    A warm, AI-assisted space for daily reflection and recording. Powered by Gemini 3, Flow preserves context, emotions, and intent over time—ensuring that heirs receive meaning, not just raw files.

  • Sentinel Vault
    A cold, zero-knowledge encrypted sanctuary for high-value digital assets such as private keys, credentials, documents, and personal records. The vault remains invisible and inaccessible during the user’s active life.

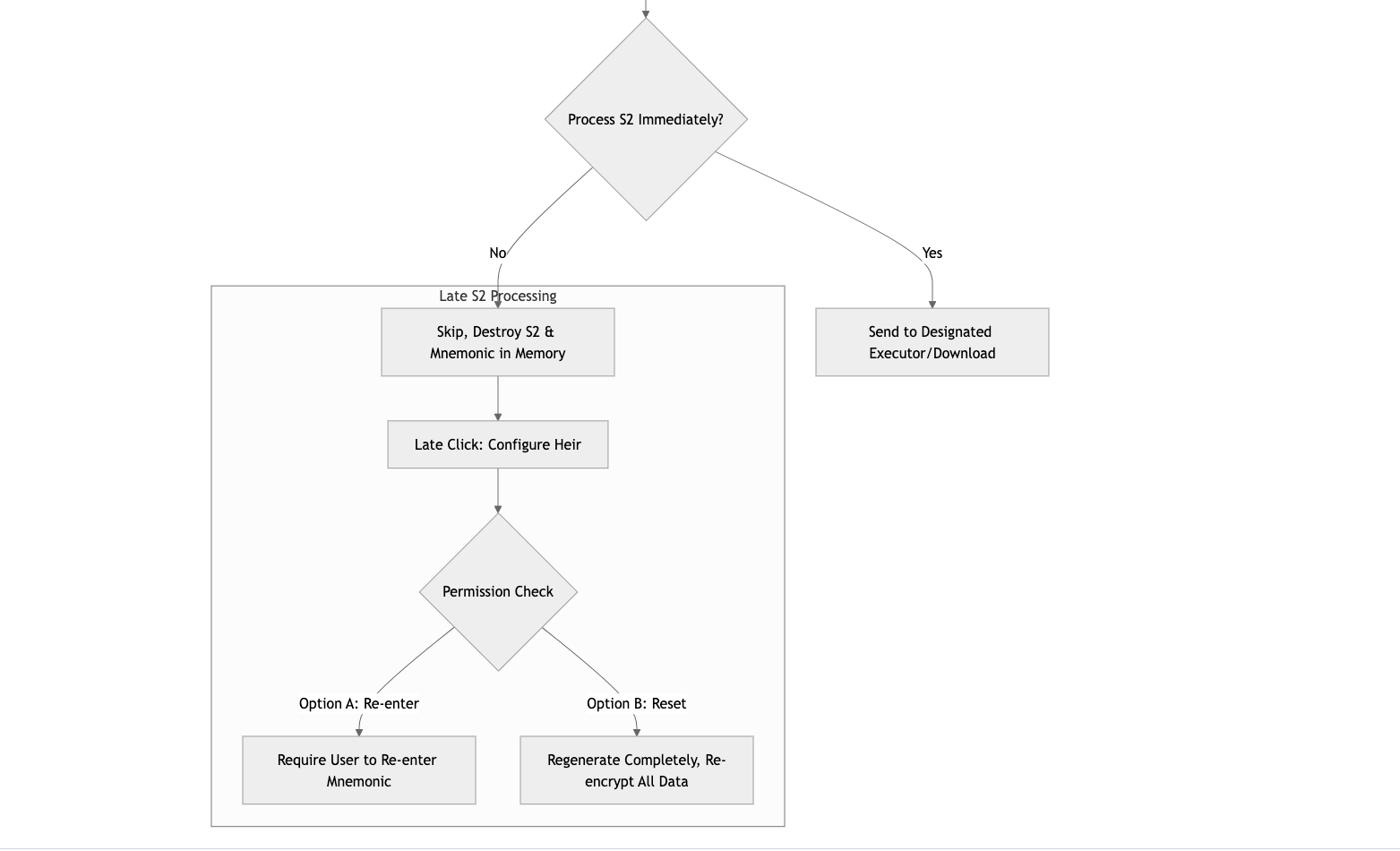
  • The Passive Pulse
    A humane Dead Man’s Switch that detects life anomalies through interaction patterns and subscription signals, avoiding intrusive or emotionally burdensome check-ins.

When predefined conditions are met, encrypted assets are released to designated heirs through cryptographic recovery—ensuring that a user’s digital legacy is transferred securely, privately, and exactly as intended.


How we built it

We focused on architectural clarity, strong security guarantees, and meaningful use of the Gemini 3 API:

  1. Advanced Reasoning with Gemini 3
    Gemini 3 is used for long-term Intent Summarization, analyzing contextual data from Sentinel Flow to generate meaningful narratives for heirs—preserving voice and intent rather than delivering raw files.

  2. React Native Mobile App
    Sentinel is built with React Native to provide a consistent cross-platform experience. The mobile app serves as both the daily interaction layer (Flow) and the secure control interface for the Vault.

  3. Python Backend & Secure Services
    A Python-based backend orchestrates intent processing, protocol logic, and secure asset workflows, ensuring long-term maintainability and auditability.

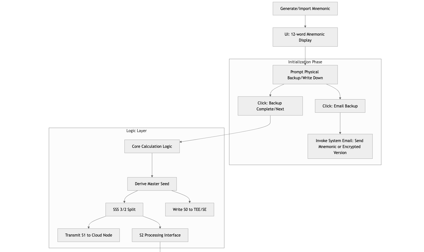
  4. Nested Encryption & Key Isolation
    Sensitive data is encrypted locally and sealed again at the protocol layer: $$ Ciphertext = E_{Protocol}(E_{User}(Data)) $$ This preserves user sovereignty while enabling conditional release without exposing plaintext to the platform.

  5. Passive Verification Logic
    The Passive Pulse evaluates low-friction signals—such as interaction frequency and subscription status—to minimize false positives and activate the protocol only when necessary.


Built With

  • AI System: LLM-assisted reasoning (powered by Gemini 3)
  • Frontend: React Native, TypeScript, Expo
  • Backend: Python
  • Security: End-to-end encryption with threshold-based key recovery
    (AES-256-GCM, Shamir’s Secret Sharing, hardware-backed keys)
  • AI Boundary: AI-assisted only, no autonomous data access
  • Trust Model: Zero-trust, user-sovereign key ownership

Challenges we faced

  • The Security–Usability Paradox
    Designing a zero-knowledge system that remains usable for grieving, non-technical heirs required separating cryptographic recovery from AI-driven intent explanation.

  • Reducing False Positives
    Differentiating temporary digital absence from real life anomalies is critical. We refined the Passive Pulse logic to avoid premature activation.

  • Long-Term Durability
    Digital legacy systems must outlive platforms and products. Sentinel prioritizes protocol-level guarantees over short-lived service assumptions.


What we learned

  • AI as a Context Bridge
    In the Gemini 3 era, AI is not just an assistant—it preserves human meaning across time.

  • Security Is a Human Problem
    Cryptography alone is insufficient; timing, trust, and emotional context matter.

  • Protocols Outlast Products
    For a legacy to endure decades, the logic governing it must be more durable than any single interface.


What’s next for Sentinel

We plan to refine the Passive Pulse to further reduce false positives, expand protocol interoperability, and explore open standards for digital inheritance.


Why Sentinel Matters

Sentinel is not just about protecting data—it is about protecting continuity, trust, and meaning.
Every life story worth remembering deserves a system designed to remember it responsibly.

Built With

Share this project:

Updates