Inspiration
The inspiration behind Sentify stemmed from recognizing the paramount importance of online reputation in today's digital age. As public perception and trust are heavily influenced by online content, we saw a pressing need for individuals and businesses to monitor and manage their online reputation. The desire to provide a tool that offers comprehensive insights into online reputation across multiple platforms gave birth to Sentify.
What it does
Sentify is an Online Reputation Analysis software that allows users to input specific keywords to analyze their online presence. By scrutinizing articles, videos, and reviews related to the specified keyword, Sentify generates detailed reports in a word document format. These reports offer summaries, sentiment scores, hyperlinks, and visual word clouds that offer a clear picture of how a keyword is perceived online. This serves as a vital tool for businesses, individuals, and organizations to gauge their online reputation.
How we built it
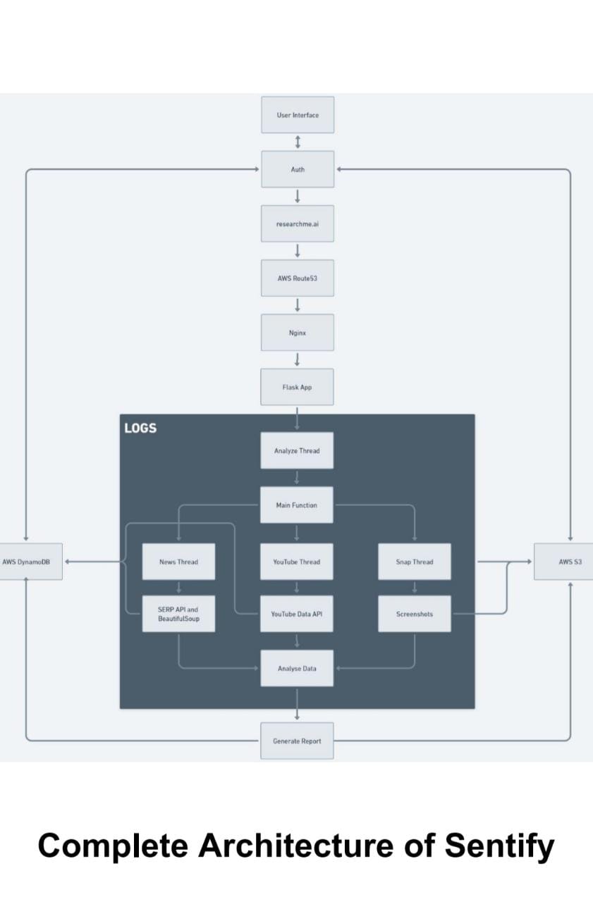
We constructed Sentify using a robust software architecture. The frontend interfaces with a Flask app. Multiple threads handle different tasks, such as analyzing news links, YouTube videos, and taking screenshots. We utilized the SERP API for Google search results, BeautifulSoup for data extraction, and the Langchain Summarizer, which uses large language models to produce summaries and sentiment scores. The entire system's data processing and storage are enhanced by integrating it with AWS Cloud services, including LinuxOne, S3, DynamoDB, and Route53.
Challenges we ran into
Building Sentify was not without its hurdles:
- Efficiently fetching relevant links from Google and YouTube while filtering out unrelated content.
- Integrating different large language models for concise and meaningful summaries.
- Ensuring the scalability and responsiveness of the software while maintaining data security and integrity.
- Balancing the comprehensiveness of the generated reports with user-friendly presentation and structure.
Accomplishments that we're proud of
- We successfully integrated LinuxOne and AWS Cloud services to boost Sentify's efficiency and reliability.
- The generation of sentiment scores alongside the summaries, providing a more in-depth analysis of online reputation.
- Creating a visually appealing word cloud feature that quickly conveys the predominant keywords associated with the search term.
- Ensuring Sentify's adaptability and relevance by accommodating continuous updates via the GitHub CI/CD.
What we learned
The journey of building Sentify was a tremendous learning curve. We understood the intricacies of managing and processing vast amounts of data from various online platforms. We learned about the importance of data security, storage, and efficient management through AWS Cloud services. Furthermore, we realized the significance of a user-friendly interface and the challenge of presenting comprehensive data in an easily digestible format.
What's next for Sentify
Looking forward, we aim to enhance Sentify's capability by:
- Incorporating more online platforms for a broader reputation analysis.
- Introducing features that allow users to monitor changes in their online reputation over time.
- Improving the sentiment analysis component to detect more nuanced emotions and sentiments.
- Offering actionable insights and recommendations based on the analyzed data to help users enhance their online reputation actively.
Built With
- amazon-dynamodb
- amazon-route-53
- amazon-web-services
- flask
- github
- langchain
- linuxone
- next
- nginx
- openai
- playwright
- python
- react
- tailwindcss

Log in or sign up for Devpost to join the conversation.