Inspiration
We all love to go to Restaurants ??️, but what exactly goes behind converting raw ingredients into a delicious meal? 🍲
Chefs and Restaurant owners, face a lot of issues maintaining their inventory (Raw Ingredients), preparing menus (Catalog) and keeping track of their sales. 📈 Thus it becomes hard for chefs to focus on what they do best, Cooking. 👨🍳
Customers too, need to wait a lot for service, especially on busy days, and their questions, regarding the menu, allergen information, nutritional facts, etc. are not answered properly. 🤔 Managing customizations based on available ingredients is also a big issue. 🍽️
The main problems we are trying to solve are:
- Inventory Management 📦 - Keeping track of the raw ingredients and their quantity.
- Menu Management 📝 - Creating and managing the menu and decorating it with lucrative AI-created Images
- Sales Management 📈 - Keeping track of the orders, invoices, sales and other financial data.
- Customer Management 🍦 - Keeping track of the customers, their orders, their preferences, etc.
- Customer Service 🍛 - Answering customer queries, providing them with allergen information, nutritional facts, etc.
- Customization Management 🍳 - Managing customizations based on available ingredients.
What it does
Seller AI is a powered_ Restaurant Management System that leverages Square APIs to help chefs and restaurant owners manage their inventory, menu, finances, customers, etc. and also helps them to provide better, faster and more engaging customer service. 🤖
Features
Main features of Seller AI are:
- Inventory Management 📦 - Seller AI manages Real-time Inventory with the use of the PostgreSQL database, Square APIs and Google's VERTEX AI. It also provides a summary of the inventory, that helps the chef to know when the inventory is running low.
- Menu Generation ✍️ - Powered by OpenAI's GPT-4, Seller AI generates a menu, based on the available ingredients, and also creates lucrative images for the menu items, using DALLE-2. Control is in the hands of the chef, they decide the cuisine, preparation time, and cooking time and the seller AI does the rest
- Catalog Management 📖 - Backed by SQUARE Catalog API, Seller AI creates a beautiful menu for Customers to have a look at, along with available customizations and mouth-watering images.
- Customer Service 🍦 - In addition to, A separate page for showing the Catalog, on separate screens to customers, Seller AI also provides OPENAI's GPT-3.5-turbo based chatbot, which helps customers/order-takers/waiters to get answers to customer queries regarding the menu, and also provides them with allergen information, nutritional facts, etc.
- AI-powered Ordering ⌕ - The same chatbot, also takes in orders, serving size, and customizations suggest drinks, sides & bread, and also provides the customer with an estimated cost and time of delivery.
- Order Management ℹ️ - Seller AI summarises the Orders, from chat or dashboard, and utilises SQUARE Order API to generate orders, for customers
- Invoice Generation 📄 - Seller AI also generates invoices, thanks to SQUARE Invoice API, for the orders, and helps in receiving payments, through SQUARE Payment API and SQUARE Terminal API.
- Financial Management 🏦 - Seller AI also provides a summary of the sales, and other financial data, to the chef, and helps them to keep track of their finances using SQUARE Seller Dashboard.
- Customer Management 📊 - Seller AI also keeps track of the customers, their information and invoices using SQUARE Customer API.
Benefits for Customers
- Better Customer Service 🍦 - Seller AI provides OPENAI's GPT-3.5-turbo based chatbot, that helps customers/order-takers/waiters to get answers to customer queries regarding menu, and also provides them with allergen information, nutritional facts, etc.
- Lucrative Menu 📝 - Seller AI-Generated menu, is available to customers via chat and Items Page on the Square Seller Dashboard
- Better Customization 🍳 - Seller AI Generated menu, also provides customers with available customizations, based on available ingredients.
- Better Ordering ⌕ - Seller AI-Generated menu, also provides customers with an estimated cost and time of delivery, and also suggests drinks, sides & breads, based on the order.
Benifits for Chefs & Restaurant Owners
- Integrate with Square APIs 🟩 - Seller AI integrates with Square APIs, to manage the inventory, menu (Catalog), orders, invoices, customers, payments etc. So customers of Square can easily use Seller AI, to manage their Restaurant.
- Better Inventory Management 📦 - Seller AI manages Real-time Inventory with the use of PostgreSQL database, Square APIs and Google's VERTEX AI. It also provides a summary of the inventory, that helps the chef to know when the inventory is running low.
- Order Management ℹ️ - In addition to improving customer experience, the Orders page of the SQuare Seller Dashboard, can be used by Chefs to prepare the order
Benefits for Customers
- Better Customer Service 🍦 - Seller AI provides OPENAI's GPT-3.5-turbo based chatbot, which helps customers/order-takers/waiters to get answers to customer queries regarding the menu, and also provides them with allergen information, nutritional facts, etc.
- Lucrative Menu 📝 - Seller AI-generated menu, is available to customers via chat and Items Page on the Square Seller Dashboard
- Better Customization 🍳 - Seller-AI Generated menu, also provides customers with available customizations, based on available ingredients.
- Better Ordering ⌕ - Seller AI-Generated menu, also provides customers with an estimated cost and time of delivery and also suggests drinks, sides & breads, based on the order.
Benifits for Chefs & Restaurant Owners
- Integrate with Square APIs 🟩 - Seller AI integrates with Square APIs, to manage the inventory, menu (Catalog), orders, invoices, customers, payments etc. So customers of Square can easily use Seller AI, to manage their Restaurants.
- Better Inventory Management 📦 - Seller AI manages Real-time Inventory with the use of PostgreSQL database, Square APIs and Google's VERTEX AI. It also provides a summary of the inventory, that helps the chef to know when the inventory is running low.
- Order Management ℹ️ - In addition to improving customer experience, the Orders page of the SQuare Seller Dashboard, can be used by Chefs to prepare the order
How we built it
BACKEND
- Python 🐍 - We used Python as our main programming language, for the backend, and used it to Interact with AI models, and also to create the backend server.
- FastAPI 🚀 - We used FastAPI as our main backend framework, to create the backend server, and to route all the requests to the appropriate handlers.
- PostgresSQL 🐘 - We used PostgreSQL to keep track of the ingredients
- Square APIs 🟩 - We used Square APIs to manage the inventory, menu (Catalog), orders, invoices, customers, payments etc.
- Langchain 📜 - We used Langchain to create prompt templates to interact with AI models, to generate menus, images, chat models, summarization models etc.
AI Models
- GOOGLE VERTEX AI 🤖 - We used Google's VERTEX AI to generate Ingredient Summaries, generate Order Summaries, reengineer dishes etc
- OPENAI GPT-4 🤖 - We used OpenAI's GPT-4 to generate menu, and prompts for Image Generation etc.
- OPENAI DALLE-2 🤖 - We used OpenAI's DALLE-2 to generate images for the menu items.
- OPENAI GPT-3.5-turbo 🤖 - We used OpenAI's GPT-3.5-turbo to generate chat models, for customer service.
FRONTEND
- ReactJS ⚛️ - We used ReactJS as our main frontend framework, to create the frontend components and to route all the requests to the appropriate handlers.
- ChakraUI 🎨 - We used ChakraUI as our choice of UI framework, to create the frontend design.
- SQUARE OAuth 🔑 - We used OAuth to authenticate the user, and to get the access token.
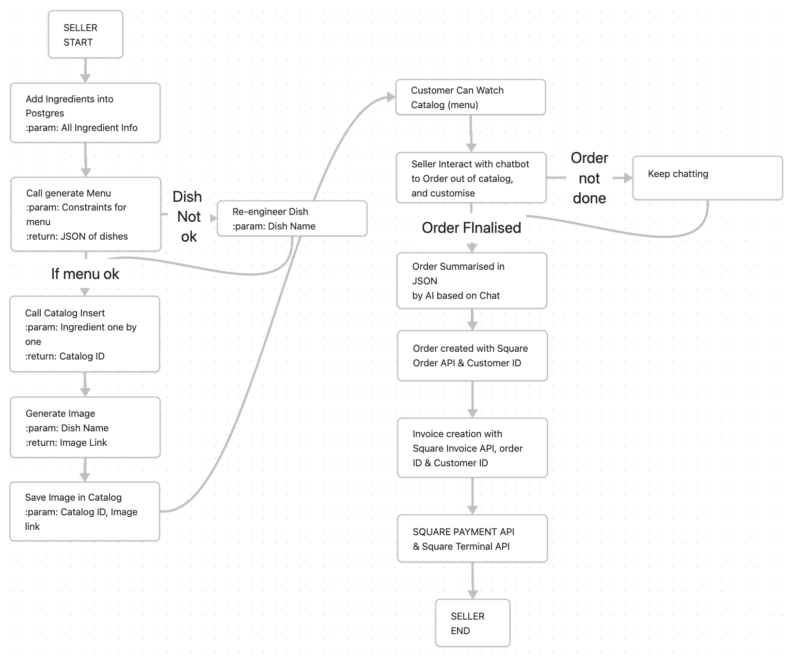
SYSTEM ARCHITECTURE
Pipeline

FlowChart

Challenges we ran into
Challenges 🏋️ and Hurdles🚧 are the most important part of any journey, they make us strong by continuously testing our enthusiasm and patience.
- AI Models 🤖 - We faced a lot of issues, while interacting with AI models, especially with AI models, starting from selection to tuning tokens, prompts, temperature, etc.
- Access 🔑 - We wanted to use just Google's AI engines, specifically Vertex Vision, but due to lack of access, we had to use OpenAI's AI engines, which impacted the performance of the AI models.
- Square APIs Authentication 🟩 - To make the App, market-ready, we introduced OAuth at frontend, and then shared of Access token with the backend, which was a bit challenging, but we managed to do it.
- Square APIs 🟩 - Although well documented, we faced some dependency issues while working with the SQUARE python client, so we had to use CURL to make requests to SQUARE APIs.
Accomplishments that we're proud of
- AI Models 🤖 - We are proud of the fact that we were able to use various AI models collaboratively, to generate menus, images, chat models, summarization models etc.
- Square APIs 🟩 - We are proud that we can use SQUARE APIs to manage the inventory, menu (Catalog), orders, invoices, customers, payments, etc.
- Seller AI 🤖 - We are proud of the fact that we were able to create a fully functional Restaurant Management System, that leverages AI and SQUARE APIs, to help chefs and restaurant owners manage their inventory, menu, finances, customers, etc. and also helps them to provide better, faster and more engaging customer service.
- Team 👨👨👦👦 - We are proud of the fact that we were able to work as a team, and were able to complete the project, in the given time.
- Hosting 🌐 - We are proud of the fact that we were able to host the project, on Google Cloud Platform and Vercel, and were able to make it near market-ready.
- Testing 🧪 - We are proud of the fact that we were able to test the project, and were able to find and fix bugs, that consumers can face while interacting with Seller AI, and were able to make it near market-ready.
- Latency & Response Time ⏱️ - We are proud that we were able to reduce the latency and response time of the API.
- Prompt Engineering 📜 - We are proud of the fact that we were able to create great prompt templates to interact with AI models, to generate menus, images, chat models, summarization models etc.
- Scalability 📈 - We are proud of the fact that we were able to make the project scalable and highly available, thanks to Google Cloud Platform
How Market Ready is Seller AI
Seller AI is near market ready and can be used by chefs and restaurant owners, to manage their inventory, menu, finances, customers, etc. and also helps them to provide better, faster and more engaging customer service. Although there are some features, that are still in development and will be added in the future, the current version is near market-ready.
What Consumers can do with the current version of Seller AI:
- Manage Inventory
- Generate & Manage Menu
- Manage Orders
- Manage Invoices
- Manage Customers
- Chatbot to answer customer queries and take orders
What we learned
- Prompt Engineering
- AI Models usage with LangChain
- Interaction with Square API
- Scalable GCP Deployment and Hosting
What's next for Seller AI
- Google Vertex AI 🤖 - We would like to use more features from Google Vertex, like Vertex Vision and Vertex Speech, to make Seller AI more powerful.
- Square APIs 🟩 - We would like to use more features from SQUARE APIs, like Square Terminal, Square Marketing etc. to make Seller AI more powerful.
- Separate App/ Website for Customers 🌐 - We would like to create a separate App/ Website for Customers, to interact with Seller AI, and to place orders from their favourite Restaurants.
- Restaurant Recommendation 🍽️ - We would like to create a recommendation system, that recommends restaurants to customers, based on their preferences, and also helps them find restaurants, that serve their favourite dishes.
Built With
- fastapi
- google-cloud
- google-vertex-ai
- langchain
- postgresql
- python
- react
- square
- square-invoice-api


Log in or sign up for Devpost to join the conversation.