Inspiration
Cloud misconfigurations cause billions in breach costs annually, yet remediation remains manual and slow. Security teams spend hours investigating and fixing compliance failures that could be automated. We envisioned an AI agent that could detect, diagnose, and remediate cloud security violations in seconds—transforming reactive security into proactive self-healing infrastructure.
What it does
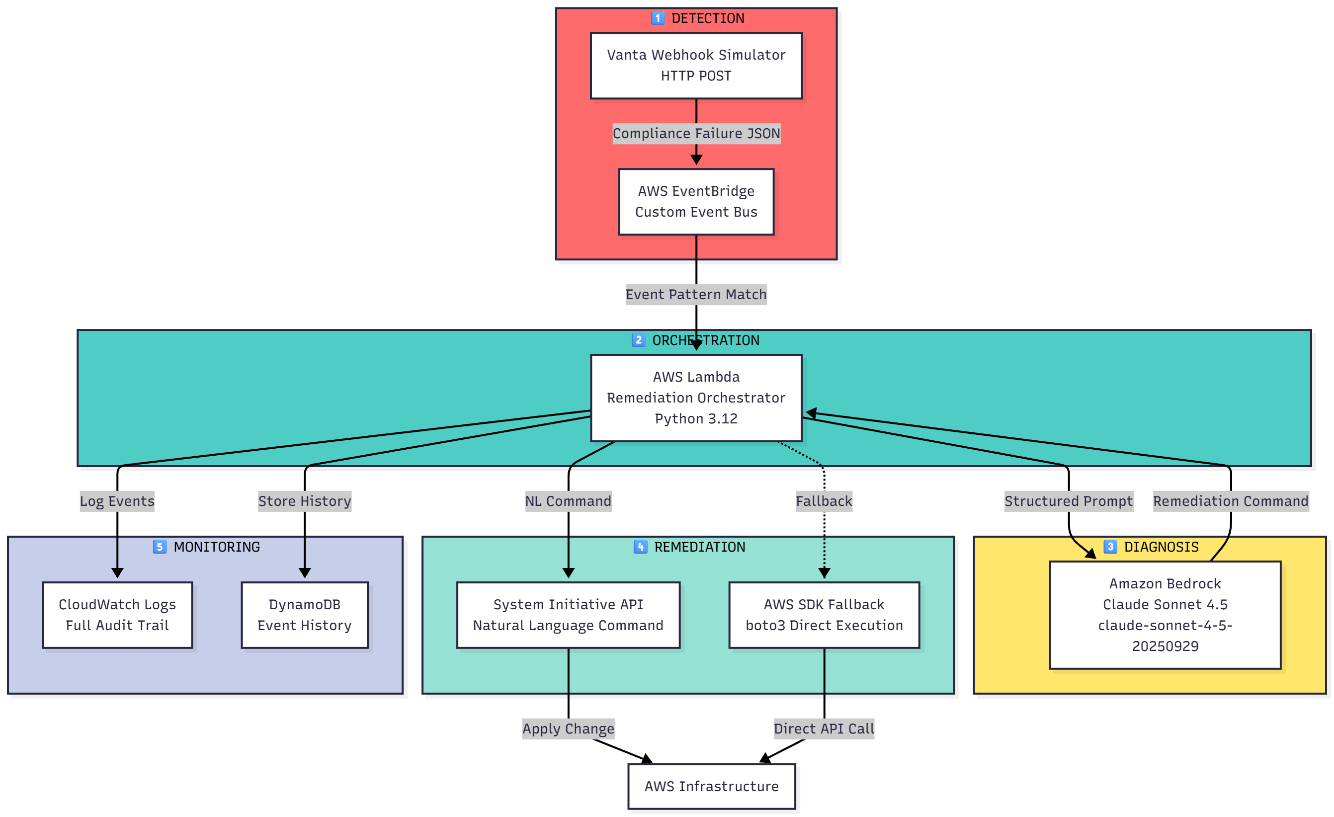
Self-Healing Cloud automatically remediates AWS compliance violations end-to-end:
- Detects compliance failures via EventBridge (Vanta MCP Server runs the compliance tests and sends the failed tetsts to the envent bridge)
- Diagnoses root causes using Claude Sonnet 4.5 via Amazon Bedrock
- Remediates infrastructure using Boto3 API
- Monitors all actions with full audit trails in DynamoDB and CloudWatch The system reduces mean-time-to-remediation from hours to seconds with zero manual intervention. ## How we built it We architected an event-driven serverless pipeline using:
- AWS Lambda (Python 3.12) orchestrating the entire workflow
- Amazon Bedrock invoking Claude Sonnet 4.5 for AI reasoning and remediation planning
- AWS EventBridge ingesting compliance failure events
- Boto3 Remediation
- DynamoDB storing remediation history
- AWS SAM for infrastructure-as-code deployment Claude receives structured compliance data, generates precise remediation commands (e.g., "Enable S3 Block Public Access for bucket X"), and the system executes them automatically. ## Challenges we ran into
- Bedrock model access: Navigating IAM permissions and model access policies for Claude Sonnet 4.5
- Testing scope: Balancing comprehensive testing with hackathon time constraints—we prioritized S3 Block Public Access as the MVP scenario
- Gluing everything together. ## Accomplishments that we're proud of
- Working with strangers and tools we have never seen before. ## What we learned
- We have to pre-plan projects for much longer.
- Reading docs for all the tools ahead of time and planning implementation details ahead of time. ## What's next for Self-Healing Cloud
- A full rebuild.
Built With
- amazon-web-services
- anthropic
- bedrock
- boto3
- dynamodb
- javascript
- lambda
- python
- react
- vanta
- vite
Log in or sign up for Devpost to join the conversation.