🌿 SehatSaathi β€” My Healthcare App Journey

✨ Inspiration

During the pandemic, I observed how difficult it became for people - especially the elderly - to manage appointments, track health vitals, and consult doctors without physical access. While apps like Practo and 1mg existed, they felt fragmented or too commercial. I envisioned SehatSaathi as a more emotionally intelligent, AI-powered, and human-centered healthcare companion - one that feels like a real digital saathi (companion) for your health journey.

The name "SehatSaathi" reflects that goal: a friendly platform that helps users track, communicate, understand, and improve their health - smartly and empathetically.

🧠 What I Learned

Building SehatSaathi taught me far more than coding:

  • How to structure and modularize a scalable React + TypeScript frontend
  • Practical use of Supabase for authentication, database, and real-time updates
  • How to integrate AI features like a health coach and symptom scanner
  • Building custom React Hooks, managing global state via Context API
  • Real-time communication via voice/video using WebRTC and sockets
  • How UI/UX affects trust, especially in healthcare apps

I also learned the importance of building with accessibility, responsiveness, and privacy in mind.

πŸ—οΈ How I Built It

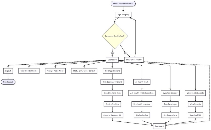
The project is a full-stack application with the following structure:

  • Frontend: React with TypeScript, Tailwind CSS for styling
  • Backend / DB: Supabase (PostgreSQL-based), integrated with auth & storage
  • AI Integration: External APIs for chatbot (AI Health Coach) and Symptom Scanner
  • Features:
    • Appointment booking & rescheduling
    • Health metric tracking
    • Medication reminders
    • Real-time messaging + voice/video calling
    • AI Health Coach
    • Downloadable health records
  • Build Tool: Vite
  • Version Control: Git + GitHub
  • Deployment (optional): Firebase Hosting / Vercel / Netlify

🚧 Challenges Faced

Every meaningful project comes with its own set of challenges. SehatSaathi was no different:

  1. Realtime communication
    Setting up seamless video/audio calls using WebRTC and integrating it with a secure backend was tricky and required deep debugging.

  2. AI integration
    Making AI responses feel natural and empathetic in a medical context involved prompt engineering and iteration.

  3. Supabase quirks
    Handling role-based access and syncing real-time data smoothly with Supabase took some trial and error.

  4. UI/UX balancing
    Striking the right balance between modern design and simplicity especially for non-tech users - was a learning curve.

  5. Bundling & documentation
    Converting all code into a single readable PDF for submission purposes needed custom scripting.

πŸ’­ Final Thoughts

SehatSaathi is not just a project; it’s my vision of how technology can become more human. Through this journey, I learned how to build scalable, intelligent, and compassionate software that serves a real need. I hope to continue improving this project - integrating health record analysis, emotional tone detection, and possibly even wearable sync in the future.

Thanks for reading my build journey

Built With

  • a-postgresql-database
  • and-deployed-using-platforms-like-vercel-or-firebase-hosting.-overall
  • and-storage-services?all-without-needing-to-set-up-a-traditional-backend-server.-to-enhance-the-user-experience
  • apis
  • authentication
  • context
  • css3
  • dotenv
  • eslint
  • firebase
  • git
  • git-and-github-(for-version-control)
  • github
  • html5
  • i-integrated-ai-features-like-a-health-coach-chatbot-and-a-symptom-scanner-using-external-apis.-for-real-time-communication
  • i-used-supabase
  • i-used-webrtc-and-websocket-technologies.-the-app-was-developed-and-tested-using-tools-like-vite-(for-fast-development)
  • including-chat-and-video/voice-calls
  • javascript
  • messaging
  • peerjs
  • postcss
  • postgresql
  • react.js
  • real-time
  • real-time-communication
  • real-time-updates
  • router
  • scalable-cloud-services
  • sehatsaathi-combines-powerful-frontend-tools
  • storage
  • tailwind
  • tailwind.config.ts
  • tsconfig.json
  • typescript
  • vite
  • voice/video
  • webrtc
  • websockets
  • which-provided-authentication
Share this project:

Updates