Inspiration
This project was born out of the need to foster equality, diversity and inclusivity in the cannabis industry, both in the US and across the world. Our inspiration are the communities that bore the brunt of cannabis prohibition and underserved farmers who have historically lacked access to capital.
The recent legalization and decriminalization of cannabis across the world has created a multi billion dollar industry. Just in the US, the cannabis market is worth about $65 billion in revenue and if legalized at the federal level, this number is expected to increase to $100 billion. The main beneficiaries of this boom private-equity and venture-capital firms who are willing and able to take the risk, ensuring corporate domination of the market. Historically disadvantaged communities have not had access to these sources of capital and banks are wary of working with cannabis businesses due to government regulations. Furthermore, American underserved farmers have not had equal access to capital due to the long history of inadequate access to financing by the United States Department of Agriculture.
We want to help remove these financial barriers.
What it does
SeeWeedDAO’s is a liquidity protocol that will provide its community members an opportunity to create wealth by investing in the cannabis industry, while creating alternative sources of capital for underserved farmers and entrepreneurs. Our platform will allow investors and small farmers around the world to easily lend and borrow assets. Farmers and entrepreneurs will be able to borrow capital against the collateralization of their real world assets (e.i. land) or on chain assets through staking. These real world assets will be tokenized which will enable members of the community to become fractional owners.
How we built it
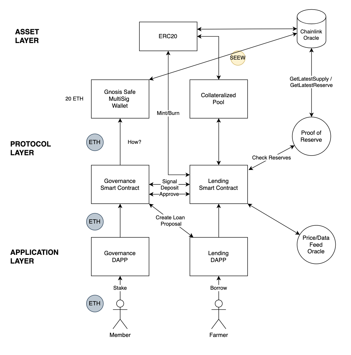
-Setup MultiSig Wallet (Gnosis-Safe) to hold funds and co-sign the transactions.
-Use a DAO framework to create and have a high level overview of the DAO functionalities :Use Syndicate / Daostack Alchemy / Aragon
-Implement KYC: - For members: Use Blockpass / CRDNetwork - For the project : Use AssureDeFi / alternative
-Structure the DAO
- DAO membership: Share-based membership
- Governance: Voting system
-Off-Chain: Using Snapshot / Custom Chainlink+IPFS solution
- vs Research On-Chain voting
-Create smart contract(s) for //*For any custom functionality that is not provided by the framework of choice -SeeWeedDAO Treasury -Minting new “WEED” Tokens -Staking -Withdraw -Borrowing/Lending -Proposals submission
-Off-Chain Assets Tokenization -Research the STO approach: Use Iveniam+Tokeny -Research Bridge with AAVE
-Deploy contract(s) on Polygon / Avalanche blockchain -Based on the most suitable solution ie in terms of availability-compatibility of components we need eg Data Feeds/Nodes / other tools eg Moralis offers no Avalanche availability as a network choice -Our blockchain of choice would be Avalanche especially for the "environmental friendlieness" but seems is somewhat lacking in compatibility with the chainlink ecosystem.
-Use Chainlink Oracles -PoR : To ensure loans -translated to minted WEED tokens- are adequately collateralized against locked ETH
-Chainlink Keepers: To setup Cirquit Breaker that “freezes” the loan if the "pegged" collateral deviates above a certain defined percentage (eg >1%)
-External adapter: For the data sources/APIs eg property ownership, off-chain assets price feed
-Propose DON Nodes to host it
-Run own Node
-Chainlink Price Feeds
-ETH ↔︎ WEED
-ANY API
-APPLICATION -Backend : Use express.js to expose API endpoints -Governance API -Staking API -Lending API
-Frontend: Will host the informative landing page and provide wallet connectivity that will unlock the (protected) pages for voting and further DAO functionalities to the members uppon wallet connection.
-Use ethers.js / web3.js
++ Proof of Liabilities : Research - + PoR = Solvency
Challenges we ran into
We encountered challenges in the selection process of our project based on what was feasible to work on as a diverse group. Secondly, researching and selecting the appropriate backend code/framework for the creation of a DAO, as well as incorporating Chainlink Oracles smart contracts (PoR in particular), consumed much of our attention and resources. We always knew this was an ambitious project but as we tried to implement its many different elements (i.e. tokenomics, governance, oracle integration, etc.) we realized it was larger we than we anticipated, which caused us to run out of time. We also “lost” 2 members from the original team which we had to replace and onboard the new ones.
Accomplishments that we're proud of
We spent time evaluating different use cases related to the cannabis industry. We interviewed farmers and entrepreneurs to create our story-persona in order to understand the challenges they face and how we can setup a potentially valuable solution. Thus, a solid vision was created. We implemented a proof of concept diagram to demonstrate how we could use Chainlink Oracles in our use case. We also have created a DAO mock webpage that demonstrates basic interface of the application.
What we learned
We learned a lot about how the cannabis industry can benefit from blockchain technology by creating a pipeline for diverse farmers to gain access to capital in order to enter the cannabis market. We learned a lot about oracles and the various use cases of the Chainlink ecosystem. We learned about the different types of DAOs, how they work, and their value proposition. We also learned to view our setbacks and obstacles as opportunities for growth. We learned how to manage a project and our time and how to improve and regroup when things don’t go as expected.
What's next for SeeWeedDAO
Our team strongly believes in our mission and values and as such we are looking forward to continuing building this project. In order to do that we will spend the next 3 months working towards ensuring funding to create SeeWeedDAO.
In the meantime we will hone all the technical, functional and organizational aspects of the DAO to ensure safety, yield and growth for our community. We are committed to creating a solid governance and organizational framework to then transition ownership to the community.
We also want to work on the idea of providing farmers with ability to collateralize real world assets that the SeeWeedDAO community considers valuable upon voting based on price feeds and the ability to prove ownership and tokenize the asset. This will serve as a step further towards inclusivity, as it will allow people with on capital or land to still participate.
Once our community is built and active, our next goal will be to create a Sub DAO (modeled after MolochDAO) that will focus on giving grants to eligible - low income - farmers and entrepreneurs who are facing additional barriers to enter the market. The grants can be used to fund farming, licenses, dispensaries or any innovating business opportunity in the cannabis industry.
Built With
- aave
- adapters
- alchemyapi
- any
- aragon
- aws/gcp
- blockpass
- chainlink
- crdnetwork
- daostack
- dons
- ethers.js
- express.js
- external
- feed
- gnosis-safe
- hardhat
- ipfs
- javascript
- keepers
- mongodb
- morallis
- node.js
- openzeppelin
- polygon/avalanche
- por
- price
- q
- snapshot
- solidity
- syndicate
- vue.js/react.js
- web3.js
Log in or sign up for Devpost to join the conversation.