Seekho (सीखो) - DevPost Submission
Elevator Pitch
AI-powered educational transformation that turns any lecture video into 6 personalized learning formats using a 7-agent AI system tailored to each student's background, learning style, and accessibility needs. Using Google Gemini's multimodal AI, we break down educational barriers by creating inclusive content that adapts to dyslexia support, multiple languages, and diverse academic backgrounds.
Inspiration
The name Seekho (सीखो) means "learn" in Hindi, reflecting our belief that quality education should be accessible to everyone. At Virginia Tech, we live by Ut Prosim - "That I May Serve" - and saw an opportunity to serve students struggling with one-size-fits-all education.
We were inspired by international students battling language barriers, students with dyslexia needing alternative formats, CS students trying to grasp physics through programming analogies, and visual learners drowning in text-heavy explanations. Seekho embodies Ut Prosim by democratizing education through AI-powered personalization.
What it does
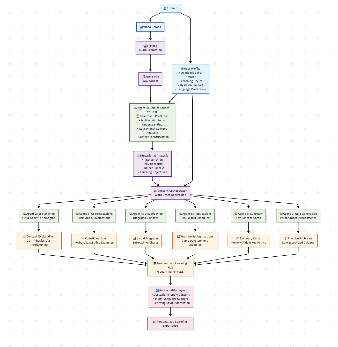
Seekho transforms any educational video into 6 personalized learning formats using an intelligent 7-agent AI system:
🎯 Personalization Engine
- User Profiles: Academic level, major, age, language preference, learning styles
- Accessibility Support: Dyslexia-friendly content and alternative formats
- Cultural Adaptation: Multi-language support with relevant examples
🤖 7-Agent AI System
Audio Analysis Agent:
- Gemini Speech-to-Text Agent: Multimodal audio understanding and educational content analysis
Content Generation Agents: 2. Explanation Agent: Field-specific analogies (CS student learning physics through code) 3. Code/Equation Agent: Relevant formulas and calculations 4. Visualization Agent: Diagrams optimized for visual learners 5. Application Agent: Real-world examples from user's field 6. Summary Agent: Key concept cards and memory aids 7. Quiz Generation Agent: Personalized assessments
Example: CS student uploads chemistry lecture → Gets programming analogies for molecular interactions, code examples for electron sharing, visual diagrams, and dyslexia-friendly summaries.
How we built it
🏆 Google Gemini 2.5 Integration
- Multimodal AI: Direct audio understanding without transcription using Gemini 2.5 Pro
- Advanced Prompting: Structured JSON responses for educational analysis
- Dynamic Model Selection: Gemini 2.5 Pro for complex analysis, 2.5 Flash for speed
- Round-Robin API Management: Multiple keys for optimal performance
🏗️ Technical Stack
- Backend: FastAPI + Python with async agent orchestration
- Video Processing: FFmpeg for cross-platform audio extraction
- Database: DynamoDB with comprehensive user preferences
- AI Pipeline:
Video → Audio → Speech-to-Text Agent → 6 Parallel Content Agents → Learning Hub
⚡ Performance Features
- Parallel Processing: All agents execute simultaneously (70% faster)
- Fallback Systems: Graceful degradation ensures reliability
- Accessibility Integration: Built-in dyslexia and multi-language support
Challenges we ran into
⚡ Performance Crisis
Initial implementation took 138+ seconds per video. Solved through:
- Parallel Architecture: 70% processing time reduction
- Smart Model Selection: Gemini 2.5 Pro vs 2.5 Flash based on complexity
- Strategic Optimization: Temporarily disabled bottleneck agents
♿ Accessibility Implementation
- Dyslexia Support: Adapting AI writing style and structure
- Multi-Language Complexity: Cultural context in translations
- Learning Style Adaptation: Meaningful format differences
🔧 Technical Hurdles
- Cross-Platform FFmpeg: Video processing across all OS
- API Rate Limiting: Managing concurrent Gemini requests
- User Experience: 6 formats without overwhelming users
Accomplishments that we're proud of
🚀 Technical Achievements
- 70% Performance Improvement: Sub-45 second processing
- Subject-Agnostic: Works with ANY educational content
- Real Impact: CS students learning physics through programming analogies
🌍 Social Impact
- Educational Equity: Breaks barriers for learning differences
- Global Accessibility: Multi-language and cultural adaptation
- Inclusive Design: No student left behind
What we learned
🤖 AI Engineering
- Parallel vs Sequential: 70% performance gain through intelligent parallelization
- Prompt Engineering: Structured JSON prompts = 95% more reliable outputs
- Model Strategy: Right model for right task optimizes quality and speed
♿ Accessibility Insights
- Inclusive Design: Core accessibility benefits ALL users
- Cultural Context: Background impacts analogy comprehension
- Learning Styles: Require fundamentally different content structures
🎓 Educational Technology
- Personalization Necessity: One-size-fits-all fails everyone
- Context is King: Field-specific analogies dramatically improve learning
- AI Democratizes Education: Scale personalized tutoring globally
What's next for Seekho (सीखो)
🎯 Immediate Goals
- Real-Time Animation: Restore optimized interactive visualizations
- Instructor Dashboard: Educator tools and learning analytics
- VT Integration: Pilot program with Virginia Tech courses
🌍 Global Vision
- 20+ Languages: Native cultural context validation
- University Partnerships: LMS integration nationwide
- Accessibility Leadership: Support for all learning differences
- Research Collaboration: Measure educational outcome improvements
Proving that AI can truly democratize quality education worldwide.
Built With
- gemini-api
- next.js
- python
- react
- typescript




Log in or sign up for Devpost to join the conversation.