Inspiration
MidKey was inspired by the need for a simple yet powerful way to protect digital identity in a world where privacy is often sacrificed for convenience. The idea came from watching how people constantly hand over personal details to apps and services without control over how that data is used. With Midnight’s zero-knowledge tools, MidKey was envisioned as a “privacy key” that lets users unlock access by proving facts about themselves without ever exposing sensitive information. It’s about shifting control back to the individual while keeping security seamless.
What it does
MidKey is a secure passwordless authentication platform. Instead of relying on passwords (which can be stolen, forgotten, or phished), it uses cryptographic keys, biometrics, or device-based verification to let users log in quickly and safely.
It helps:
Users - sign in with a tap, no password headaches.
Businesses - reduce fraud, improve security, and boost conversion rates.
How we built it
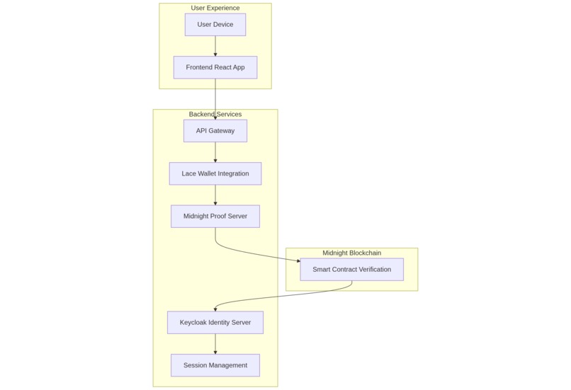
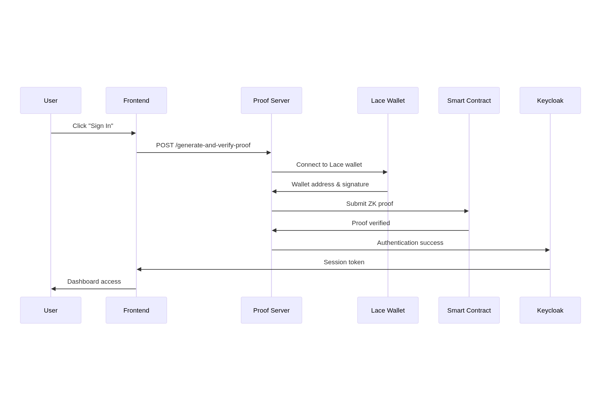
We built MidKey by extending Keycloak with a custom identity provider that connects to the Midnight network. First, we spun up a Keycloak instance and created a new realm for our demo app. Then we built a lightweight proof server that generates zero-knowledge proofs for user credentials and sends them to a Midnight Compact contract for verification. Keycloak consumes the verification result to issue sessions, giving us a passwordless, privacy-preserving login flow. To showcase it, we protected a simple React app, so users could log in with MidKey by proving facts about themselves without ever exposing raw data.
Challenges we ran into
- Losing sleep from excitement!!
- Facilitating meetings, making sure everyone is on the same page
- Connecting Keycloak with Midnight’s authentication system required custom adapters/APIs, which took time to debug.
Accomplishments that we're proud of
- Hacking with a team of 4, all on different timezones!
- creating an MVP in 2 days with 2 people new to hackathons and 2 people new to blockchain!
What we learned
- ZK proofs
- programmable disclosure
- identity patterns
- dev tooling.
What's next for MidKey
Good UX, safe key recovery, token/cost modeling, and regulatory engineering.
Built With
- compact
- lacewallete
- midnight
- typescript

Log in or sign up for Devpost to join the conversation.