🕯️ SDOH Chat: Gift of the Givers
Rebuilding the Tether Between the "Ghost" and the Tribe
💔 Inspiration: The "Ghost" in Room 4B
"I haven't spoken to a living soul in 14 days. The silence is louder than my pain."
This isn't fiction. This is the reality for millions of elderly patients discharged home. In healthcare, we are masters of fixing broken bones, but we are failing to fix broken spirits. We call it "The Void."
When a patient leaves the hospital, they often return to an empty house. No family. No neighbors. Just the hum of the refrigerator. They become "Ghosts" in their own communities—alive, but invisible.
The Data is Terrifying: $$ \text{Social Isolation} \approx \text{Smoking 15 Cigarettes a Day} $$
We realized that Loneliness is a lethal Social Determinant of Health (SDOH).
We didn't just want to build a chatbot. We wanted to build a Lifeline. Inspired by the African philosophy of Ubuntu—"I am because we are"—and the relentless compassion of the Gift of the Givers, we set out to solve the problem of the "Ghost" using the most advanced AI on the planet.
💡 What it does: The "Forge" for the Human Spirit
SDOH Chat is a voice-first, AI-powered companion designed for the illiterate, the blind, and the lonely. It uses Google Cloud Vertex AI to power a "Stoic Mentor" persona that helps patients build resilience.
1. 🗣️ The "Forge" Persona (Gemini 2.5 Flash-Lite)
Unlike generic assistants that just say "I'm sorry," our agent acts as a Stoic Mentor. It challenges users to find strength. It doesn't just listen; it hears.
- User: "I'm useless."
- Forge: "You are not useless. You are resting. Even a sword must rest before it is sharpened. What is one small thing you can do today?"
2. 🎮 Gamified Healing (Integrity XP)
We turned social connection into a game. Users earn Integrity XP for vulnerability and connection. $$ \text{Integrity Score} = \sum (\text{Vulnerability} \times \text{Action}) + \text{Community Impact} $$
⚙️ How we built it: The Partner Trinity
We built a "Hybrid Intelligence" architecture that integrates Google Cloud, ElevenLabs, Confluent, and Datadog to create a system that is empathetic, real-time, and observable.
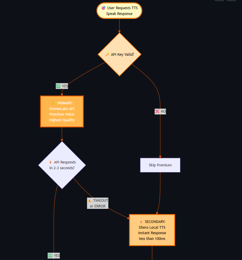
🗣️ ElevenLabs Challenge: The Voice of Empathy
We used ElevenLabs and Google Cloud AI to make our app conversational, intelligent, and voice-driven.
For an elderly patient who cannot read or type, Voice is the UI.
- Implementation: We integrated ElevenLabs directly into our Flask application. We stream the text response from Gemini 2.5 Flash-Lite to ElevenLabs to generate hyper-realistic, empathetic audio in real-time.
- The "Soul" of the Machine: We carefully selected a voice that conveys "Stoic Warmth"—firm but kind. This allows users to interact entirely through speech, removing the barrier of technology.
- Resilience: If the internet falters, we have a fallback to local TTS, but ElevenLabs provides the primary, human connection.
🌊 Confluent Challenge: AI on Data in Motion
We unleashed the power of AI on data in motion using Confluent and Google Cloud.
Loneliness is a real-time crisis, not a batch job. We used Confluent (Apache Kafka) to turn static chat logs into a living "Nervous System."
- Real-Time Sentiment Streaming: Every interaction with the "Forge" is streamed to a Confluent topic (
patient-chat-stream). - AI Event Processing: A separate consumer service (powered by Vertex AI) listens to this stream. It analyzes the conversation in real-time to detect "Crisis Signals" (e.g., mention of self-harm or extreme neglect) or "Quest Completions."
- Dynamic Action: If a patient agrees to check on a neighbor, Confluent triggers a "Quest Update" event immediately, notifying the community dashboard. We don't wait for a nightly database sync; the community reacts now.
🐶 Datadog Challenge: Observability for the Invisible
We implemented an innovative end-to-end observability monitoring strategy for our LLM application.
You cannot fix what you cannot see. We used Datadog to monitor the "heartbeat" of our AI.
- LLM Telemetry: We trace every request to Gemini 2.5 Flash-Lite. We track token usage, latency, and—crucially—error rates.
- The "Quota Crisis" Detection Rule: We defined a specific detection rule for
429 Resource Exhaustederrors from the Gemini API. - Actionable Intelligence: When this rule triggers, Datadog doesn't just send an email. It flags the incident as "Critical," which signals our application to automatically switch to the local fallback model (Gemma 2B via Ollama).
- Dashboard: Our Datadog dashboard visualizes the "Empathy Latency" (time to voice response) and the "Integrity Score" trends of our patient population.
🚧 Challenges we ran into
1. The "Quota Crisis" 📉
Mid-hackathon, we hit the Google Cloud API rate limits hard. Our system crashed.
- The Fix: Thanks to Datadog, we saw the spike in 429 errors immediately. We built a Dynamic Model Router. Now, if Gemini fails, the code automatically hot-swaps to the local Gemma model. It turned a bug into our strongest feature: Resilience.
2. The "Uncanny Valley" of Empathy
Getting an AI to sound truly caring is hard.
- The Fix: We used ElevenLabs' advanced voice settings to add pauses and breath, making the "Forge" sound less like a robot and more like a wise friend.
🏆 Accomplishments that we're proud of
- The "Hybrid Mind" Success: Successfully implementing a system that switches between a Cloud Giant (Gemini) and a Local Edge Model (Gemma) in real-time based on network availability.
- Zero-Literacy Interface: Using ElevenLabs to create an app where the user never has to look at a screen.
- Real-Time Community: Using Confluent to turn a private chat into a public good (via anonymized Quest signals).
🧠 What we learned
"Technology is most powerful when it disappears."
We learned that the code doesn't matter to the grandmother in the rural village. All that matters is that someone is listening. We learned to hide the complexity of Kafka, Docker, and LLMs behind a simple, warm voice.
🚀 What's next for SDOH Chat
- Integration with RIS/PACS: Radiologists will see a "Loneliness Score" overlay on patient scans, treating the social fracture alongside the bone fracture.
- IoT "Life Pulse": Smart meters detecting lack of activity to trigger an AI check-in call.
- Global Dialects: Training the local TTS on Zulu, Xhosa, and Swahili to bring the "Forge" to every corner of Africa.

Log in or sign up for Devpost to join the conversation.