Inspiration
We wanted to create a 3D web based Audio Visualizer for Sound Cloud.
What it does
It visualizes music depending on the high and low frequencies.
How we built it
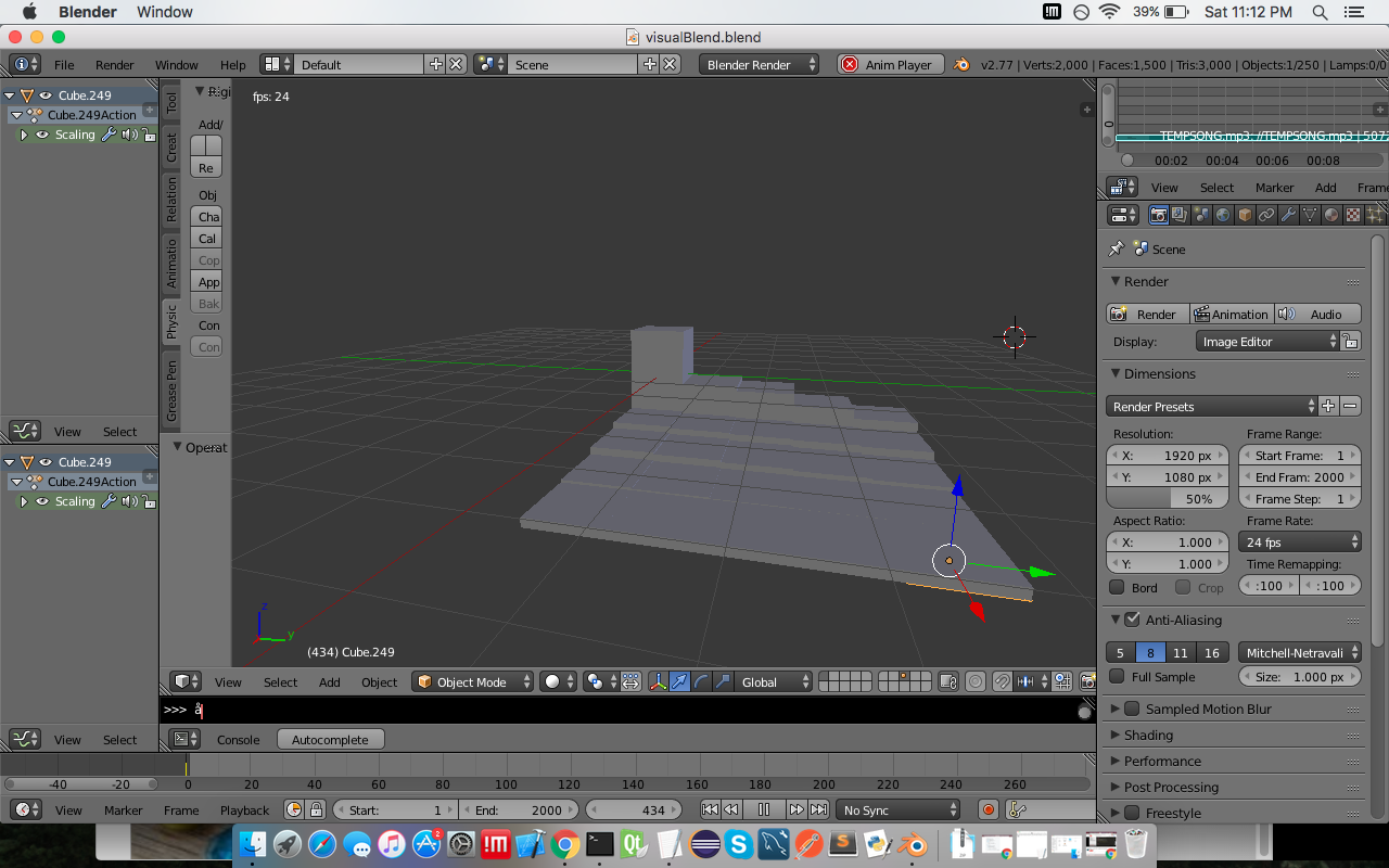
It would have a UI front end where the user would be able to give the program a Sound Cloud URL. The URL is then sent to a back end python script to extract the mp3. The mp3 is then sent to Blender to render the visualizations. The Blender option would then be returned to the web browser and played in realtime for user convenience. We also have the option of using a Chrome Extension when on a Sound Cloud page to extract the URL and send to the backend.
Challenges we ran into
We had a hard time getting the visualization to embed to the Django framework. The rendering took way too longWe also were unable to get the URL string from the front end to get passed to the back end.
Accomplishments that we're proud of
All the individual pieces work. We were able to extract the mp3 and relevant frequency files from the URL. The visualization works.
What we learned
A lot about 3D rendering, APIs, Chrome Extension and front end development.
What's next for SCV
Getting a working integration.
Log in or sign up for Devpost to join the conversation.