Inspiration
A lot of people returning to home for social distance or self quarantine but there is no proper screening system at public places , airports and railways etc
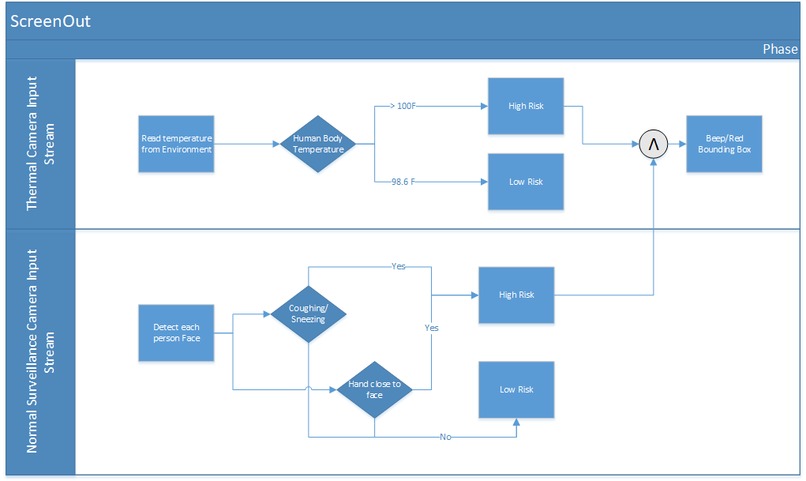
What it does
It quickly screen Corona virus infected persons in public place like. airports, public transport and malls. I took vision from normal surveillance camera and over lay with the imaging of thermal camera and detected three major symptoms: fever, coughing / sneezing and hands close to face. By the imaging of thermal cameras human body temperature is measured and coughing / sneezing / hand close to face is easily detected by the pose estimation and Haar Cascade Object Detection bounding boxes. The system generate alert that is beep and a bounding box with temperature & risk level of each person showing the symptoms.
How I built it
By the use thermal camera & normal surveillance camera imaging and deep neural network
Challenges I ran into
Thermal camera streams are not easy to read and understand. This is the main challenge if the person take pill of temperature control so this system can mislead the detection. To cater this I took three symptoms coughing, sneezing (hand close to face) & temperature. Secondly there is no pre-trained model for cough detection.
Accomplishments that I'm proud of
It is not yet completed by I successfully detect the Haar Cascade Object Detection bounding boxes of face and want to know how to detect the hand bounding box overlap the face bounding box for sneeze detection.
What I learned
This was a new field to me and everything is learned during these day. face detection, bounding box and beep.
What's next for ScreenOut - Initial Screening via Surveillance Cameras
Complete the project as thought for social cause.
Built With
- deep-learning
- machine-learning
- opencv
- python



Log in or sign up for Devpost to join the conversation.