1. Build ScreenMyCalls applications, devices and OS patches based on where you would like to install it.

  2. Downloadable application for smart-phone/tablets/laptops can be bought for reasonable cost and there can be monthly subscription for updating/maintaining government published black list.

  3. Build a device which can be used in front of traditional land line or home bound voice communication device. This device will be independent of make of phone/communication device.

  4. The chip or the logic of chip used in building above mentioned device can be sold to land line line/cell phone/smart phone/tablet manufacturers at reasonable cost so that they include that in new devices they are building as an added feature for their customers.

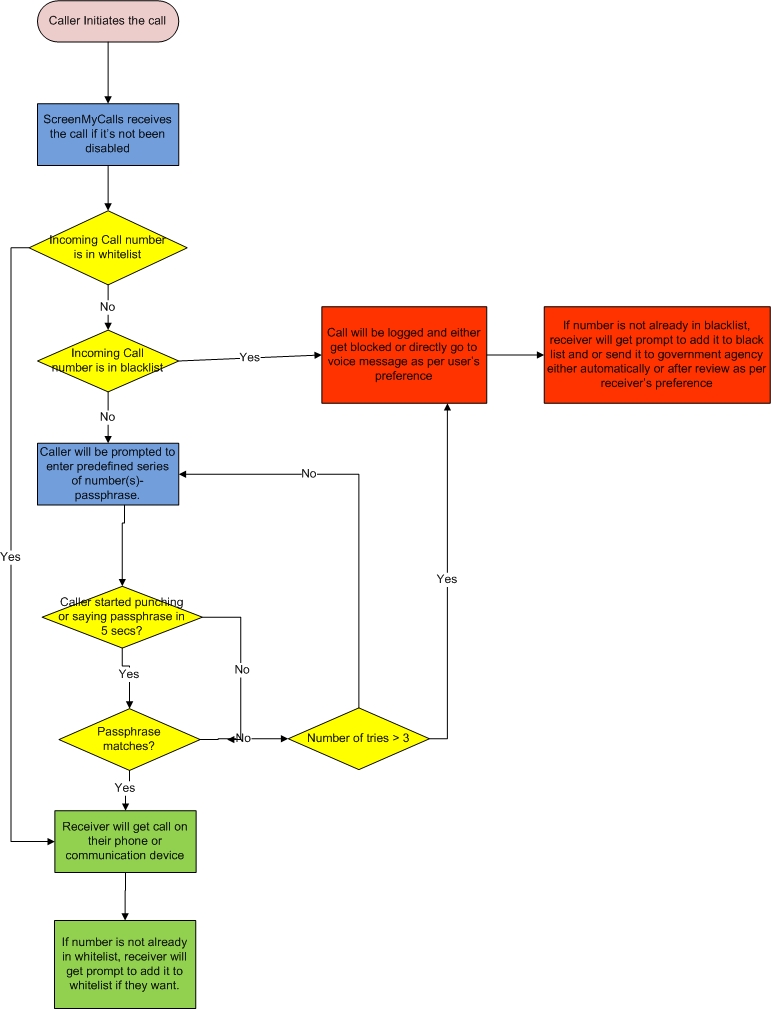
  5. ScreenMyCalls will have series of user defined numbers (let's call it pass-phrase) which needs to be punched in or said by caller before call receiver gets the call. It could be randomly chosen by application or device.

  6. Caller will be prompted to enter pass-phrase. How many numbers needs to be punched in or said by caller can be defined by call receiver. By default it could be 3 or 4 digits.

  7. Pass-phrase can change daily/weekly/monthly/hourly based on call receiver preference automatically. By default we can have it set to change every year.

  8. Call receiver can create a white list of numbers which wouldn't need to punch in anything. Eventually, call receiver would be able to choose numbers from their contact list or phone book to add to white list.

  9. All the important and emergency numbers like 911, government allowed calls will be automatically added to white list.This list will be updated on regular basis.

  10. Any new incoming call phone number can be easily added to white list after the call ends by simple push of button.

  11. Users can choose to not screen international calls as long as caller id is seeing international numbers. Not all international calls uses the standard as used by USA so idea is it not screen certain number patterns like +91, 0091, etc. This could be changing patterns and will be updated as a patch automatically and added to your white list.

  12. ScreenMyCalls can be easily disabled for few days with push of a button without uninstalling or removing it from jack of telephone line.

  13. Instead of fully blocking robocalls, call receiver can redirect them to voice call if they want.

  14. Call Receiver can choose to either fully block unwanted calls or get them in voice message directly so that they can listen to it later.

  15. ScreenMyCalls can automatically download publicly available black list of phone numbers and can block them right away.

  16. Users can choose to screen calls starting with certain numbers like 800*, 866* or 314*. Callers with these area code would definitely need to punch in code to get to you unless particular number is already in white list.

  17. If government would like to know about these calls and call receiver is ok with letting government know about these robocalls, this information can be sent to them behind the scene without call receiver doing anything.

  18. Robocall number echoed back to government agency will be used to update their database after agency's review and is again ready to be added to blacklist for entire user base. This way we have ongoing process of eliminating robocalls without new user reporting same number again.

  19. Blacklist and white list will be specific to particular user. Eventually you can share your white list and blacklist within ScreenMyCalls applications and devices. If you have multiple users within household, you would be easily able to send your white list and blacklist to different members of family or even to your friends.

  20. All the required features will be turned on by default so users doesn't need to do anything except installing the software application or putting the hardware device in front of land line phone.

  21. Building such applications and hardware devices are very easy and can be done in pretty quick time. Not everything needs to be done right away and we can take phased approach where most popular smart phone and hardware device can be targeted first.

-Application of course would needs to be built from scratch but there are multiple hardware devices which already does so much. -All we would need to do is use the existing caller id feature in phones and just expand all the other features on top of it. Use an existing caller id features in cell phones or land line phone. We need small memory which will maintain black and white list of phone numbers. if incoming call number is in white list then call is directly sent to phone. If incoming call number is in black list then call is either totally blocked or sent direct to voice message based on user's preference. Rest of the logic is fully depicted in flow chart attached as image with submission.

Logic would be pretty much same irrespective of hardware or software solution. As I did in my digital logic practicals during engineering courses and there are multiple vendors which provide a way for you to just enter the pseudo code and hardware chip would be ready.

For visibly disabled, we can provide audio instructions.

If we are worried that call receiver might ask caller to enter too many digits, we can cap it to 4 or 5 or any number of digits we feel is not going to be cumbersome as caller might just hang up if he/she feels it just too hard.

Share this project:

Updates