📖 Scout: Your Business Intelligence AI Teammate
🚀Inspiration
While working in enterprises like PayPal, Oracle, and Navi, we saw firsthand how much time and money teams lose to reporting overhead. Across engineering, product, and business teams, thousands of hours are wasted every year on one-off data requests, status checks, and report generation. Engineers lose focus context-switching to run ad-hoc queries, analysts get buried under repetitive asks, and product managers wait days for answers to simple questions. The result: bottlenecks, slower decisions, and stalled momentum.
That’s why we built Scout, your AI Business Intelligence Teammate. Scout lives in Slack and understands plain English, so anyone can query data, explore metrics, or generate insights without SQL or waiting in line. “Just ask Scout” and unblock your team to focus on building, analyzing, and innovating
What it does
Scout empowers engineering, product, and business teams with natural language data access, seamless reporting, and secure delivery, all from within Slack.
Key features :
1. Natural Language Data Querying No SQL. No schema knowledge. Just ask in plain English. Scout leverages connected MCP servers to understand context and retrieve the right data instantly, freeing employees from database complexity.
2. Report Generation & Security Turn raw data into professional, shareable reports in seconds. With built-in encryption and password protection, sensitive information stays secure.
3. Omnichannel Delivery Share insights where your team works. Scout delivers reports directly to Slack or email — whether for teammates, stakeholders, or external partners.
Challenge walkthrough and documentation:
A guide for each of the challenges we're participating in.
- MuleSoft Challenge Walkthrough and Documentation
- Foxit Challenge Walkthrough and Documentation
How we built it
1. Problem Identification
We experienced this firsthand: engineers constantly pulled from projects, analysts repeating the same queries, PMs stalled waiting for data. Slack threads and ticket queues revealed an unmistakable pattern: thousands of hours lost annually to querying and manual reporting.
2. Agentic System Design
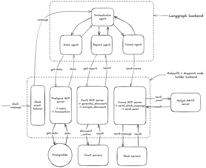
We didn’t want to build just another tool, we wanted to create a teammate. One that was always available and communicated the same way teams already do. To achieve this, we designed a two-tier backend architecture:
An agentic backend built with LangGraph and Python.
A set of MCP servers built on MuleSoft to act as tools for querying, reporting, and communication.
3. AgentForce Flow Generation
We used AgentForce to bootstrap the core flows for our three MCP servers:
PostgreSQL MCP Server: Fetching data across multiple tables.
Foxit MCP Server: Generating and encrypting reports.
Communications MCP Server: Sending results via Slack and email.
4. Report Generation with Foxit
To enable secure report generation, we built the Foxit MCP server, writing custom scripts for base64 string and binary conversions. Reports were stored in the Supabase object store, making them accessible to the agentic backend.
We leveraged MuleSoft’s until-successful and validation modules for file encryption checks and to define exit conditions for status polling.
For our data source, we set up Supabase as a PostgreSQL backend and connected it with the Database Connector from Anypoint Exchange, completing the PostgreSQL MCP server.
5. Communication Layer
We then implemented the Communications MCP server, integrating with Slack and Mailjet to support omnichannel delivery of reports.
6. Multi-Agent Orchestration
At the heart of Scout is our LangGraph-based agentic backend, coordinating four specialized agents:
Orchestrator Agent: Breaks down tasks and delegates to other agents.
Data Agent: Aggregates data across sources and executes queries.
Report Agent: Selects report templates dynamically, generates reports, and encrypts them as needed.
Comms Agent: Determines the right delivery channel and sends reports via Slack or email.
7. Deployment
All MCP servers and APIs were deployed on CloudHub 2.0, ensuring scalability and reliability.
Challenges we ran into
1) Learning MuleSoft: Writing MuleSoft code was entirely new to us, and there was a steep learning curve. Adapting to the syntax and structure required significant trial and error before we became productive.
2) Deployment on CloudHub: Deploying to CloudHub presented unexpected hurdles. In several cases, flow.xml files were missing from the packaged JAR, which forced us to debug the issue manually. With limited documentation and online resources, this became a time-intensive challenge.
3) AgentForce Flow Generation: While AgentForce was invaluable in accelerating development, we found that it often generated new flows instead of building onto existing ones. This meant additional effort to refactor and integrate flows into our architecture.
4) DataWeave Expression Handling: We discovered that DataWeave behaves differently inside XML files versus standalone scripts, something that wasn’t immediately obvious. Understanding and debugging this difference took significant effort but ultimately deepened our knowledge of the platform.
5) Learning agentic AI concepts from scratch: We had to figure out how to design agents that could reliably handle real-world reporting tasks.
6) Getting up to speed with LangGraph: This required deep exploration to effectively chain together reasoning, data access, and action execution.
7) Mastering prompt engineering: We had to carefully design and test prompts to ensure the AI generated the exact results we needed, especially for official and client-facing reports.
8) Ensuring accuracy of AI interpretations: We had to ensure correctness across a wide variety of natural language requests.
What we learned
Gained strong end-to-end MuleSoft expertise in just two weeks.
Learned to debug complex integration issues (packaging, validation, encryption).
Discovered that Google AI search often provided better MuleSoft code examples than ChatGPT or MuleSoft Advisor GPT.
Deepened understanding of multi-agent orchestration, secure reporting, and natural language querying.
What's next for Scout AI
Expand beyond Slack to Microsoft Teams and Google Chat.
Add automated scheduling for daily/weekly/monthly reports.
Enhance with analytics insights, surfacing trends and anomalies automatically.
Harden for enterprise-grade deployments with advanced compliance and reliability.
Built With
- java
- langgraph
- maven
- mulesoft
- postgresql
- python
- supabase

Log in or sign up for Devpost to join the conversation.