School-Management-System for eVidyaloka by Devang Sharma
About Project
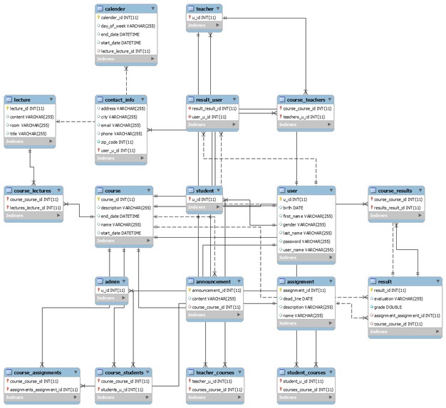
This is a Java based web application that helps to manage several comman activites in a school A CMS for real world school to manage all of its usual operations built on Spring Data Rest.
Functionalities
(1) Engineering:
System analysis and a solution to make the existing site/system from English to Multi-Lingual user access Define and design the existing capabilities in Jupiter into a Service Layer (APIs) – Make it Service Oriented Architecture
(2) Functional:
Design and Implement - Student Login in Web Portal (in Jupiter), enabling current capabilities for the student’s direct access Design and implement the Course Content player for Jupiter CMS (Web) Data dashboard for Content (Volunteer and Contents) Management
(3) User Experience:
Redefine UX design for Jupiter – over all and for a Volunteer Teacher in specific Making a set of important pages Mobile response Specific pages - Volunteer Sign Up, Donor sponsor, Demand Pages
Technologies:
Jsp & Servlet, JQuery, html, css, bootstrap
Modules
(1) Admin Module
- Add Teachers
- Add Students
- Manage Students and Teachers
- Assign class rooms to teachers
- Assign students to class rooms
- Make announcements
- Mark Teachers Attendance
(2) Teachers Module
- Mark Students Attendance
- publish students marks
- View Announcements
(3) Students Module
- View Exam results
- View Announcements
Motivation:
Built as Part of Innovation 4 Community Hackathon Organised By CISCO.
COVID-19 has hit all sections of society, even more so for the marginalized community.
There is a need for resource sharing more than ever.
Author :
Devang Sharma
Linkedin : https://www.linkedin.com/in/devang25/
Instagram : https://www.instagram.com/idevangsharma/
All Copyrights Reserved by the Author
For Rest Api Docs, please refer to: https://documenter.getpostman.com/view/3829411/school/RW1XN2ji


Log in or sign up for Devpost to join the conversation.