-
-
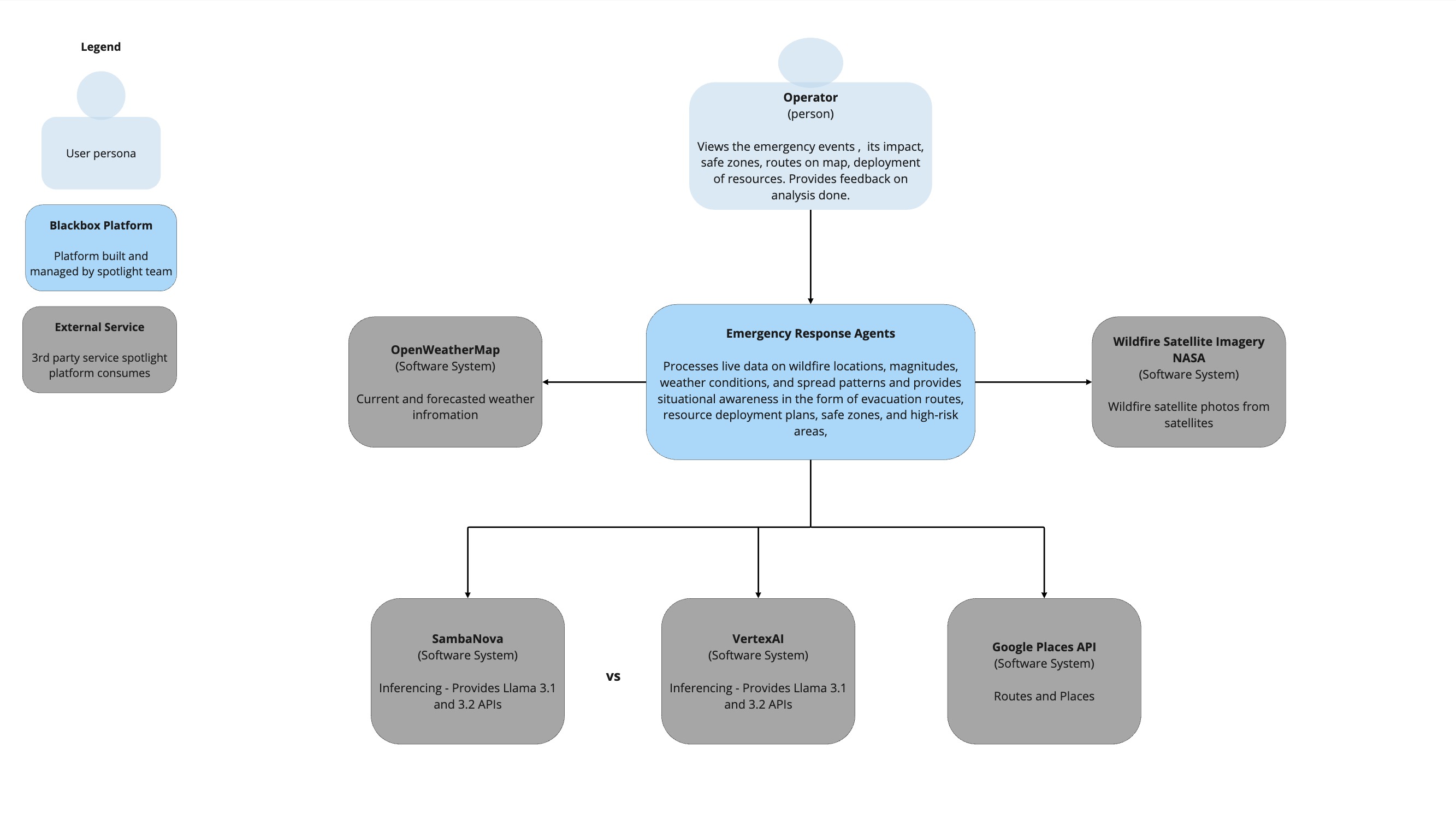
Context Diagram
-
Agent Flow Diagram
-
Detailed Agent Flow Diagram
-
Wildfire event, high risk and safe zones
-
Satellite Image
-
Satellite Image Analysis using vision model - llama90b
-
Human in the loop
-
Human in the loop (console)
-
Agents Interacting With Each Other 2
-
Agents Interacting With Each Other 1
-
Agents Calling Tools
Inspiration
Inspired by SambaNova's cutting-edge RDU technology, our platform ensures lightning-fast processing of real-time events, enabling immediate and effective disaster response.
What it does
The Emergency Response Agents is an agentic real-time emergency response platform, currently focused on wildfire management and evacuation coordination. The platform is highly adaptable and scalable, making it applicable to a wide range of natural disasters and emergencies, such as hurricanes, earthquakes, and floods. Its core objective is to deliver instant, accurate, and actionable guidance to rescue teams and civilians, enabling them to respond effectively during critical moments when lives and property are at stake.
The platform's ability to provide real-time situational awareness is pivotal in emergency scenarios. By leveraging SambaNova's advanced RDU-powered systems instead of traditional GPU-based architectures, it achieves unprecedented speed and efficiency in processing emergency data. Through the integration of the SambaNova API, the CrewAI framework, and NASA's Earth Observatory Natural Event Tracking (EONET) API, the system processes live data on wildfire locations, magnitudes, weather conditions, and spread patterns. This data is then synthesized to offer critical situational insights. The use of SambaNova's Llama 3.2 vision models further enhances its capabilities, enabling precise analysis of satellite imagery to track wildfire progression and assess impacts. With a structured data architecture that includes evacuation routes, safe zones, and high-risk areas, the platform ensures timely, data-driven decision-making. Its modular design and feedback loops enable continuous refinement of assessments, making it a robust and adaptive tool for managing emergencies.
GenAI Models Used
- SambaNova's
- Llama 3.2 vision - 11b, 90b
- Llama 3.1 - 8b, 70b, 405b
- VertexAI's (for comparing performance with SambaNova's models)
- Llama 3.2 vision - 11b, 90b
- Llama 3.1 - 8b, 70b, 405b
What's next for Samba Emergency Response Agents Crew
Samba Emergency Response Agents Crew is highly scalable. As part of the hackathon, it is currently performing well with wildfire events, and this use case can be expanded to address any disaster-related scenarios.
References
Built With
- crewai
- llama
- python
- sambanovacloud
Log in or sign up for Devpost to join the conversation.