نظام سالك SALIK
الغرض من النظام تطبيق موجه لخدمة الحجاج لتسهيل عملية التنقل بين المشاعر المقدسة عبر وسائل المواصلات و لرسم خطة تنقل مجدولة لكافة نقاط الوصول بفترات زمنية محدده تتسع لكافة حملات الحجاج المشاركة بحيث يتيح لمستخدم نظام سالك :
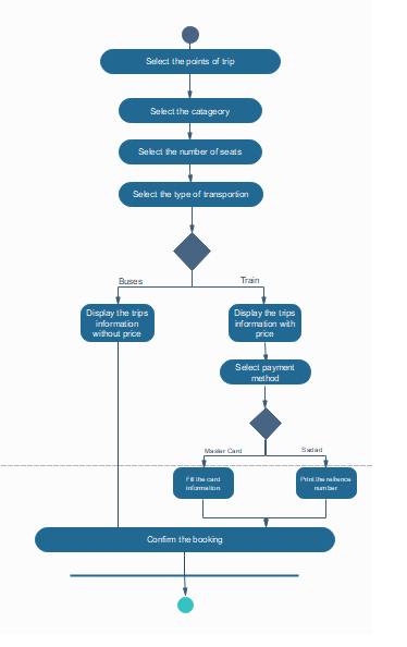
- عملية حجز وسيلة المواصلات ووقت الرحلة ونقاط الوصول من قبل مسؤول الحملة أو مشرف التفويج بحيث يستعرض النظام كافة وسائل المواصلات المتاحة وجدول الرحلات خلال مراحل التنقل لاداء فريضة الحج في المشاعر ( منى , مزدلفة, عرفات, الجمرات , الحرم, مقر الحملة ) لهذه المواصلات, بالاضافة الى عدد الحجاج المسموح في كل رحلة وذلك يمنع تدافع الحملات بوقت واحد مما يسهل عملية تفويج الحجاج بيسر دون تزاحم مع الالتزام بأوقات الرحلات.
- إمكانية نظام سالك بتتبع كافة وسائل المواصلات المسجلة بواسطة حساس GPS مرفق في كل وسيلة نقل وتساعد في توضيح الطرق عبر الخريطة في حال وجود اكتفاء بمساحة الطرق.
- إلزام هيئة النقل التابعة لوزارة النقل بتسجيل كافة وسائل المواصلات المستخدمة خلال فترة الحج من سيارات, حافلات وقطار المشاعر في النظام حتى يسمح لها بالتنقل حسب خطط الرحلات المسجلة من قبل وزارة الحج والعمرة وبذلك يساعد في اكتشاف وسائل المواصلات المخالفة الغير مسجلة بالنظام و مصادرتها. المستخدمين المستهدفين
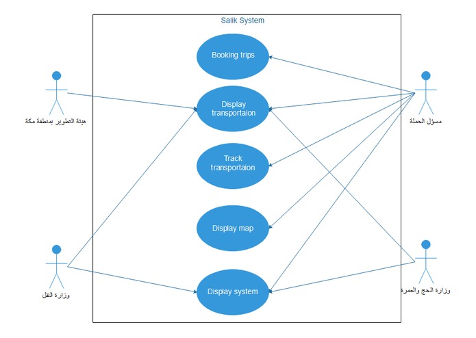
- وزارة الحج والعمرة.
- هيئة النقل من وزارة النقل.
- المرور.
- حملات الحجاج المشاركة.
- هيئة تطوير منطقة مكة المكرمة.
أهداف النظام
- الهدف الرئيسي لنظام سالك هو إدارة كافة المواصلات المستخدمة خلال فترة الحج عبر نظام تحكم سلس يسهل في تفويج الحجاج ويحل مشكلة التدافع في المشاعر أثناء أداء فريضة الحج.
- بناء حلقة وصل بين مسؤولي الحملات والجهات الرسمية من وزارة النقل و وزارة الحج والعمرة لكي تساعد في توفير خدمة تنقل ميسرة دون إشراك الحاج وذلك بسبب أغلبية الحجاج لا يمتلك أجهزة ذكية أوعدم توفر باقات الانترنت أو كبار السن والذين ليس لديهم معرفة بالتعامل مع استخدام نظام سالك.
Log in or sign up for Devpost to join the conversation.