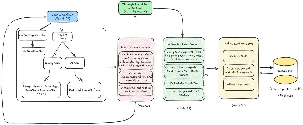
Inspiration- After a theft in my neighborhood went unnoticed for days, I realized we lack a quick, public way to report and track local crimes. This inspired me to build SafeWatch — a real-time, anonymous crime reporting and visualization platform. What if a crime happened right outside your door—and you had no idea until it was too late? That question led me to create SafeWatch, a real-time, citizen-powered platform for reporting and visualizing local crimes. Users can anonymously report incidents like theft or suspicious activity, and view them instantly on an interactive map. They can also upload nearby images or CCTV snapshots, which are processed using Python libraries like ExifRead to extract metadata and OpenCV-based number plate detection for identifying vehicles. The backend is built with FastAPI (Python), and the frontend uses Next.js with Leaflet.js for real-time map rendering. Supabase handles authentication and scalable cloud database storage. The platform is lightweight, mobile-friendly, and designed to scale. The goal is to bridge the gap between citizens and authorities, increase public awareness, and make safety a collaborative effort. Challenges Preventing spam/fake reports Respecting user privacy Efficient image processing
🔮 What’s Next -I'm planning AI-powered spam detection.
Log in or sign up for Devpost to join the conversation.